|
Source |
Alliance of Genome Resources |



| Category | ID | Classification term | Gene | Evidence | Inferred from | Organism | Reference |
|---|---|---|---|---|---|---|---|
| Molecular Function | GO:0008233 | peptidase activity | KLK5 | IMP | Human | PMID:17012259 | |
| Molecular Function | GO:0005515 | protein binding | KLK5 | IPI | UniProtKB:Q5DT21 | Human | PMID:19194479 |
| Molecular Function | GO:0005515 | protein binding | KLK5 | IPI | UniProtKB:P20930 | Human | PMID:23629652 |
| Molecular Function | GO:0005515 | protein binding | KLK5 | IPI | UniProtKB:Q9NQG1 | Human | PMID:32296183 |
| Molecular Function | GO:0004252 | serine-type endopeptidase activity | KLK5 | EXP | Human | PMID:16885167 | |
| Molecular Function | GO:0004252 | serine-type endopeptidase activity | KLK5 | IDA | Human | PMID:16885167 | |
| Cellular Component | GO:0097209 | epidermal lamellar body | KLK5 | IDA | Human | PMID:15675955 | |
| Cellular Component | GO:0005615 | extracellular space | KLK5 | IMP | Human | PMID:17012259 | |
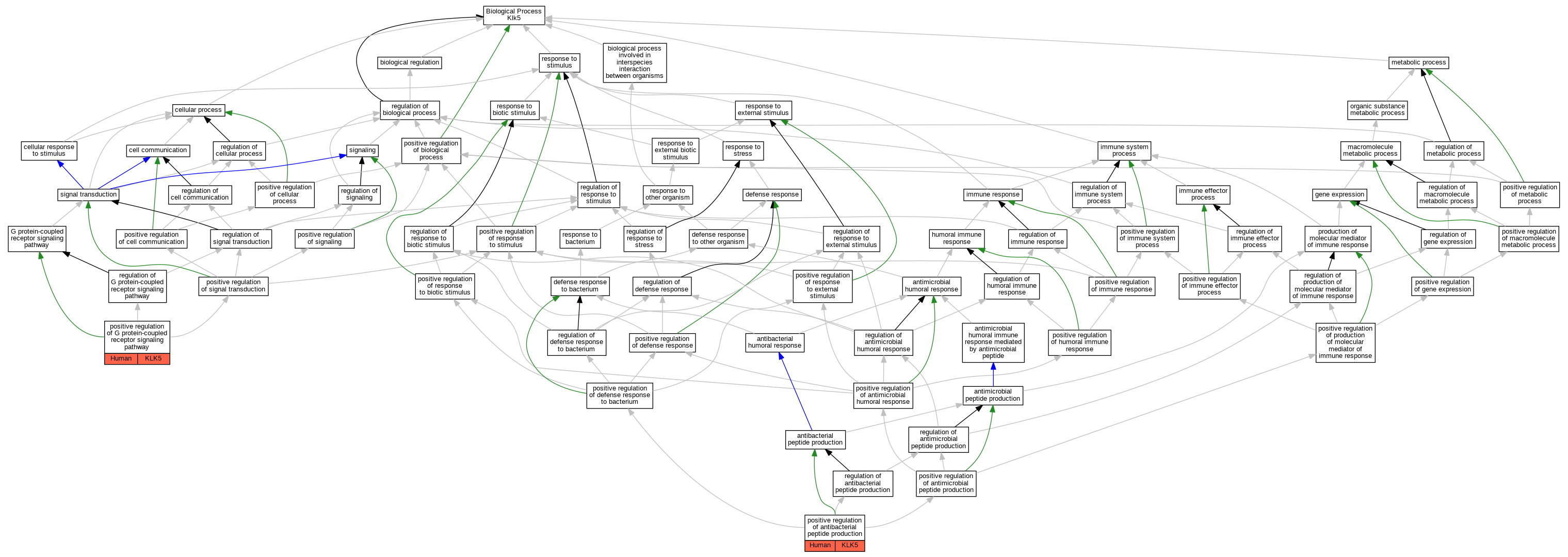
| Biological Process | GO:0002803 | positive regulation of antibacterial peptide production | KLK5 | IMP | Human | PMID:17012259 | |
| Biological Process | GO:0045745 | positive regulation of G protein-coupled receptor signaling pathway | KLK5 | IDA | Human | PMID:16885167 |
| EXP Inferred from experiment |
| IDA Inferred from direct assay |
| IEP Inferred from expression pattern |
| IGI Inferred from genetic interaction |
| IMP Inferred from mutant phenotype |
| IPI Inferred from physical interaction |
| HTP Inferred from High Throughput Experiment |
| HDA Inferred from High Throughput Direct Assay |
| HMP Inferred from High Throughput Mutant Phenotype |
| HGI Inferred from High Throughput Genetic Interaction |
| HEP Inferred from High Throughput Expression Pattern |
Mouse Genome Database (MGD), Gene Expression Database (GXD), Mouse Models of Human Cancer database (MMHCdb) (formerly Mouse Tumor Biology (MTB)), Gene Ontology (GO) |
||
|
Citing These Resources Funding Information Warranty Disclaimer, Privacy Notice, Licensing, & Copyright Send questions and comments to User Support. |
last database update 09/30/2025 MGI 6.24 |
|
|
|
||