|
Source |
Alliance of Genome Resources |



| Category | ID | Classification term | Gene | Evidence | Inferred from | Organism | Reference |
|---|---|---|---|---|---|---|---|
| Molecular Function | GO:0032452 | histone demethylase activity | Kdm4a | IDA | Mouse | PMID:19144645 | |
| Molecular Function | GO:0051864 | histone H3K36 demethylase activity | KDM4A | IDA | Human | PMID:16024779 | |
| Molecular Function | GO:0051864 | histone H3K36 demethylase activity | KDM4A | IDA | Human | PMID:21914792 | |
| Molecular Function | GO:0032454 | histone H3K9 demethylase activity | Kdm4a | IDA | Mouse | PMID:16738407 | |
| Molecular Function | GO:0140684 | histone H3K9me2/H3K9me3 demethylase activity | KDM4A | IMP | Human | PMID:21914792 | |
| Molecular Function | GO:0035064 | methylated histone binding | KDM4A | IDA | Human | PMID:22373579 | |
| Molecular Function | GO:0005515 | protein binding | KDM4A | IPI | UniProtKB:P62805 | Human | PMID:16415788 |
| Molecular Function | GO:0005515 | protein binding | KDM4A | IPI | UniProtKB:P68431 | Human | PMID:16415788 |
| Molecular Function | GO:0005515 | protein binding | KDM4A | IPI | UniProtKB:P68431 | Human | PMID:16603238 |
| Molecular Function | GO:0005515 | protein binding | KDM4A | IPI | UniProtKB:Q16695 | Human | PMID:17567753 |
| Molecular Function | GO:0005515 | protein binding | KDM4A | IPI | UniProtKB:P62805 | Human | PMID:22373579 |
| Molecular Function | GO:0005515 | protein binding | KDM4A | IPI | UniProtKB:P11308 | Human | PMID:27109047 |
| Molecular Function | GO:0031625 | ubiquitin protein ligase binding | KDM4A | IPI | UniProtKB:O76064 | Human | PMID:22373579 |
| Molecular Function | GO:0031625 | ubiquitin protein ligase binding | KDM4A | IPI | UniProtKB:Q8IYW5 | Human | PMID:22373579 |
| Molecular Function | GO:0008270 | zinc ion binding | KDM4A | IDA | Human | PMID:27214403 | |
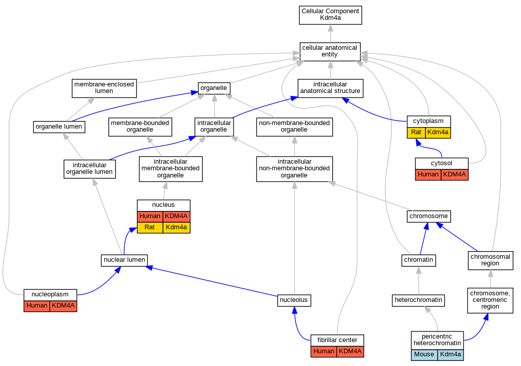
| Cellular Component | GO:0005737 | cytoplasm | Kdm4a | IDA | Rat | PMID:15927959|RGD:9587432 | |
| Cellular Component | GO:0005829 | cytosol | KDM4A | IDA | Human | GO_REF:0000052 | |
| Cellular Component | GO:0001650 | fibrillar center | KDM4A | IDA | Human | GO_REF:0000052 | |
| Cellular Component | GO:0005654 | nucleoplasm | KDM4A | IDA | Human | GO_REF:0000052 | |
| Cellular Component | GO:0005634 | nucleus | KDM4A | IDA | Human | PMID:16024779 | |
| Cellular Component | GO:0005634 | nucleus | KDM4A | IMP | Human | PMID:21914792 | |
| Cellular Component | GO:0005634 | nucleus | Kdm4a | IDA | Rat | PMID:15927959|RGD:9587432 | |
| Cellular Component | GO:0005721 | pericentric heterochromatin | Kdm4a | IDA | Mouse | PMID:16738407 | |
| Biological Process | GO:0030263 | apoptotic chromosome condensation | Kdm4a | IMP | Rat | PMID:24747049|RGD:9587433 | |
| Biological Process | GO:0048514 | blood vessel morphogenesis | kdm4ab | IMP | ZFIN:ZDB-MRPHLNO-151123-4 | Zfish | PMID:26120059 |
| Biological Process | GO:0014898 | cardiac muscle hypertrophy in response to stress | Kdm4a | IMP | Mouse | PMID:21555854 | |
| Biological Process | GO:0048712 | negative regulation of astrocyte differentiation | Kdm4a | IMP | Rat | PMID:24747049|RGD:9587433 | |
| Biological Process | GO:0010507 | negative regulation of autophagy | KDM4A | IMP | Human | PMID:25660547 | |
| Biological Process | GO:0045892 | negative regulation of DNA-templated transcription | KDM4A | IDA | Human | PMID:16024779 | |
| Biological Process | GO:0010629 | negative regulation of gene expression | KDM4A | IMP | Human | PMID:25660547 | |
| Biological Process | GO:0010628 | positive regulation of gene expression | Kdm4a | IMP | Rat | PMID:24747049|RGD:9587433 | |
| Biological Process | GO:0045666 | positive regulation of neuron differentiation | Kdm4a | IMP | Rat | PMID:24747049|RGD:9587433 | |
| Biological Process | GO:0031667 | response to nutrient levels | Kdm4a | IEP | Rat | PMID:21372147|RGD:9587423 |
| EXP Inferred from experiment |
| IDA Inferred from direct assay |
| IEP Inferred from expression pattern |
| IGI Inferred from genetic interaction |
| IMP Inferred from mutant phenotype |
| IPI Inferred from physical interaction |
| HTP Inferred from High Throughput Experiment |
| HDA Inferred from High Throughput Direct Assay |
| HMP Inferred from High Throughput Mutant Phenotype |
| HGI Inferred from High Throughput Genetic Interaction |
| HEP Inferred from High Throughput Expression Pattern |
Mouse Genome Database (MGD), Gene Expression Database (GXD), Mouse Models of Human Cancer database (MMHCdb) (formerly Mouse Tumor Biology (MTB)), Gene Ontology (GO) |
||
|
Citing These Resources Funding Information Warranty Disclaimer, Privacy Notice, Licensing, & Copyright Send questions and comments to User Support. |
last database update 04/14/2026 MGI 6.24 |
|
|
|
||