|
Source |
Alliance of Genome Resources |



| Category | ID | Classification term | Gene | Evidence | Inferred from | Organism | Reference |
|---|---|---|---|---|---|---|---|
| Molecular Function | GO:0005515 | protein binding | KCNC4 | IPI | UniProtKB:P56817 | Human | PMID:29507146 |
| Molecular Function | GO:0005515 | protein binding | Kcnc4 | IPI | RGD:2955 | Rat | PMID:21943417|RGD:12910700 |
| Molecular Function | GO:0005515 | protein binding | Kcnc4 | IPI | RGD:2956 | Rat | PMID:21943417|RGD:12910700 |
| Molecular Function | GO:1905030 | voltage-gated monoatomic ion channel activity involved in regulation of postsynaptic membrane potential | Kcnc4 | IDA | Rat | PMID:12592408|RGD:13702380 | |
| Molecular Function | GO:1905030 | voltage-gated monoatomic ion channel activity involved in regulation of postsynaptic membrane potential | Kcnc4 | IMP | Rat | PMID:12592408|RGD:13702380 | |
| Molecular Function | GO:0099508 | voltage-gated monoatomic ion channel activity involved in regulation of presynaptic membrane potential | Kcnc4 | IDA | Rat | PMID:12592408|RGD:13702380 | |
| Molecular Function | GO:0099508 | voltage-gated monoatomic ion channel activity involved in regulation of presynaptic membrane potential | Kcnc4 | IMP | Rat | PMID:12592408|RGD:13702380 | |
| Cellular Component | GO:0030424 | axon | Kcnc4 | IDA | Rat | PMID:22473424|RGD:10411906 | |
| Cellular Component | GO:0043679 | axon terminus | Kcnc4 | IDA | Mouse | PMID:15610163 | |
| Cellular Component | GO:0044305 | calyx of Held | Kcnc4 | IDA | Rat | PMID:14614103|RGD:13702408 | |
| Cellular Component | GO:0009986 | cell surface | Kcnc4 | IDA | Rat | PMID:21943416|RGD:7242916 | |
| Cellular Component | GO:0030425 | dendrite | Kcnc4 | IDA | Rat | PMID:15207333|RGD:10411903 | |
| Cellular Component | GO:0005783 | endoplasmic reticulum | Kcnc4 | IDA | Rat | PMID:21943416|RGD:7242916 | |
| Cellular Component | GO:0098978 | glutamatergic synapse | Kcnc4 | IDA | Rat | PMID:14614103|RGD:13702408 | |
| Cellular Component | GO:0098978 | glutamatergic synapse | Kcnc4 | IDA | Rat | PMID:15207333|RGD:10411903 | |
| Cellular Component | GO:0098690 | glycinergic synapse | Kcnc4 | IDA | Rat | PMID:15207333|RGD:10411903 | |
| Cellular Component | GO:0005794 | Golgi apparatus | Kcnc4 | IDA | Rat | PMID:21943416|RGD:7242916 | |
| Cellular Component | GO:0031594 | neuromuscular junction | Kcnc4 | IDA | Mouse | PMID:15610163 | |
| Cellular Component | GO:0043025 | neuronal cell body | Kcnc4 | IDA | Rat | PMID:15207333|RGD:10411903 | |
| Cellular Component | GO:0043025 | neuronal cell body | Kcnc4 | IDA | Rat | PMID:22473424|RGD:10411906 | |
| Cellular Component | GO:0005886 | plasma membrane | Kcnc4 | IDA | Rat | PMID:15161842|RGD:10411909 | |
| Cellular Component | GO:0098794 | postsynapse | Kcnc4 | IDA | Rat | PMID:15207333|RGD:10411903 | |
| Cellular Component | GO:0045211 | postsynaptic membrane | Kcnc4 | IDA | Rat | PMID:14614103|RGD:13702408 | |
| Cellular Component | GO:0045211 | postsynaptic membrane | Kcnc4 | IDA | Rat | PMID:15207333|RGD:10411903 | |
| Cellular Component | GO:0042734 | presynaptic membrane | Kcnc4 | IDA | Rat | PMID:14614103|RGD:13702408 | |
| Cellular Component | GO:0042734 | presynaptic membrane | Kcnc4 | IDA | Rat | PMID:15207333|RGD:10411903 | |
| Cellular Component | GO:0008021 | synaptic vesicle | Kcnc4 | IDA | Rat | PMID:15207333|RGD:10411903 | |
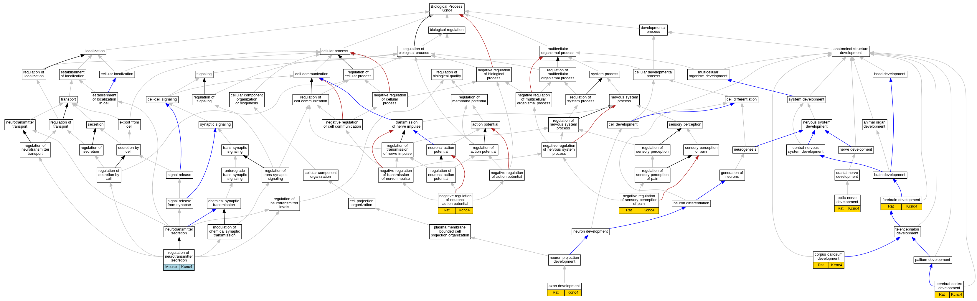
| Biological Process | GO:0061564 | axon development | Kcnc4 | IEP | Rat | PMID:22473424|RGD:10411906 | |
| Biological Process | GO:0021987 | cerebral cortex development | Kcnc4 | IEP | Rat | PMID:22473424|RGD:10411906 | |
| Biological Process | GO:0022038 | corpus callosum development | Kcnc4 | IEP | Rat | PMID:22473424|RGD:10411906 | |
| Biological Process | GO:0030900 | forebrain development | Kcnc4 | IEP | Rat | PMID:22473424|RGD:10411906 | |
| Biological Process | GO:1904456 | negative regulation of neuronal action potential | Kcnc4 | IMP | Rat | PMID:18048010|RGD:10412022 | |
| Biological Process | GO:1904057 | negative regulation of sensory perception of pain | Kcnc4 | IMP | Rat | PMID:17855600|RGD:10411908 | |
| Biological Process | GO:0021554 | optic nerve development | Kcnc4 | IEP | Rat | PMID:22473424|RGD:10411906 | |
| Biological Process | GO:0046928 | regulation of neurotransmitter secretion | Kcnc4 | IMP | Mouse | PMID:15610163 |
| EXP Inferred from experiment |
| IDA Inferred from direct assay |
| IEP Inferred from expression pattern |
| IGI Inferred from genetic interaction |
| IMP Inferred from mutant phenotype |
| IPI Inferred from physical interaction |
| HTP Inferred from High Throughput Experiment |
| HDA Inferred from High Throughput Direct Assay |
| HMP Inferred from High Throughput Mutant Phenotype |
| HGI Inferred from High Throughput Genetic Interaction |
| HEP Inferred from High Throughput Expression Pattern |
Mouse Genome Database (MGD), Gene Expression Database (GXD), Mouse Models of Human Cancer database (MMHCdb) (formerly Mouse Tumor Biology (MTB)), Gene Ontology (GO) |
||
|
Citing These Resources Funding Information Warranty Disclaimer, Privacy Notice, Licensing, & Copyright Send questions and comments to User Support. |
last database update 12/30/2025 MGI 6.24 |
|
|
|
||