|
Source |
Alliance of Genome Resources |



| Category | ID | Classification term | Gene | Evidence | Inferred from | Organism | Reference |
|---|---|---|---|---|---|---|---|
| Molecular Function | GO:0005178 | integrin binding | Ilk | IPI | RGD:2927 | Rat | PMID:11133699|RGD:2302097 |
| Molecular Function | GO:0005515 | protein binding | ILK | IPI | UniProtKB:P48059 | Human | PMID:11331308 |
| Molecular Function | GO:0005515 | protein binding | ILK | IPI | UniProtKB:Q9NVD7 | Human | PMID:11331308 |
| Molecular Function | GO:0005515 | protein binding | ILK | IPI | UniProtKB:Q9H0C8 | Human | PMID:11331582 |
| Molecular Function | GO:0005515 | protein binding | ILK | IPI | UniProtKB:Q9NVD7 | Human | PMID:12432066 |
| Molecular Function | GO:0005515 | protein binding | ILK | IPI | UniProtKB:P49024 | Human | PMID:15817463 |
| Molecular Function | GO:0005515 | protein binding | ILK | IPI | UniProtKB:Q9NVD7 | Human | PMID:15817463 |
| Molecular Function | GO:0005515 | protein binding | ILK | IPI | UniProtKB:Q9NVD7 | Human | PMID:16189514 |
| Molecular Function | GO:0005515 | protein binding | ILK | IPI | UniProtKB:P55211 | Human | PMID:16936772 |
| Molecular Function | GO:0005515 | protein binding | ILK | IPI | UniProtKB:Q14790 | Human | PMID:16936772 |
| Molecular Function | GO:0005515 | protein binding | ILK | IPI | UniProtKB:Q9NWT6 | Human | PMID:17003112 |
| Molecular Function | GO:0005515 | protein binding | ILK | IPI | UniProtKB:Q9BWU0 | Human | PMID:17553790 |
| Molecular Function | GO:0005515 | protein binding | ILK | IPI | UniProtKB:Q9NVD7 | Human | PMID:17553790 |
| Molecular Function | GO:0005515 | protein binding | ILK | IPI | UniProtKB:P48059 | Human | PMID:18339839 |
| Molecular Function | GO:0005515 | protein binding | ILK | IPI | UniProtKB:Q6R327 | Human | PMID:18339839 |
| Molecular Function | GO:0005515 | protein binding | ILK | IPI | UniProtKB:P48059 | Human | PMID:19074270 |
| Molecular Function | GO:0005515 | protein binding | ILK | IPI | UniProtKB:P48059 | Human | PMID:20926685 |
| Molecular Function | GO:0005515 | protein binding | ILK | IPI | UniProtKB:Q9NVD7 | Human | PMID:21516116 |
| Molecular Function | GO:0005515 | protein binding | ILK | IPI | UniProtKB:Q9UMS6 | Human | PMID:21643011 |
| Molecular Function | GO:0005515 | protein binding | ILK | IPI | UniProtKB:P08238 | Human | PMID:22939624 |
| Molecular Function | GO:0005515 | protein binding | ILK | IPI | UniProtKB:P48059 | Human | PMID:23414517 |
| Molecular Function | GO:0005515 | protein binding | ILK | IPI | UniProtKB:P48059 | Human | PMID:23455922 |
| Molecular Function | GO:0005515 | protein binding | ILK | IPI | UniProtKB:Q9NVD7 | Human | PMID:23455922 |
| Molecular Function | GO:0005515 | protein binding | ILK | IPI | UniProtKB:P48059 | Human | PMID:23877428 |
| Molecular Function | GO:0005515 | protein binding | ILK | IPI | UniProtKB:Q9NVD7 | Human | PMID:23877428 |
| Molecular Function | GO:0005515 | protein binding | ILK | IPI | UniProtKB:P14373 | Human | PMID:25416956 |
| Molecular Function | GO:0005515 | protein binding | ILK | IPI | UniProtKB:P48059 | Human | PMID:25416956 |
| Molecular Function | GO:0005515 | protein binding | ILK | IPI | UniProtKB:Q9HBI0 | Human | PMID:25416956 |
| Molecular Function | GO:0005515 | protein binding | ILK | IPI | UniProtKB:Q9NVD7 | Human | PMID:25416956 |
| Molecular Function | GO:0005515 | protein binding | ILK | IPI | UniProtKB:Q9NVD7 | Human | PMID:25502805 |
| Molecular Function | GO:0005515 | protein binding | ILK | IPI | UniProtKB:P48059 | Human | PMID:25852190 |
| Molecular Function | GO:0005515 | protein binding | ILK | IPI | UniProtKB:Q9NVD7 | Human | PMID:25852190 |
| Molecular Function | GO:0005515 | protein binding | ILK | IPI | UniProtKB:Q9NVD7 | Human | PMID:26496610 |
| Molecular Function | GO:0005515 | protein binding | ILK | IPI | UniProtKB:Q9NWT6 | Human | PMID:26972000 |
| Molecular Function | GO:0005515 | protein binding | ILK | IPI | UniProtKB:P48059 | Human | PMID:28514442 |
| Molecular Function | GO:0005515 | protein binding | ILK | IPI | UniProtKB:Q9HBI0 | Human | PMID:28514442 |
| Molecular Function | GO:0005515 | protein binding | ILK | IPI | UniProtKB:Q9NVD7 | Human | PMID:28514442 |
| Molecular Function | GO:0005515 | protein binding | ILK | IPI | UniProtKB:Q96AC1 | Human | PMID:30254023 |
| Molecular Function | GO:0005515 | protein binding | ILK | IPI | UniProtKB:Q9NVD7 | Human | PMID:30254023 |
| Molecular Function | GO:0005515 | protein binding | ILK | IPI | UniProtKB:P14373 | Human | PMID:31515488 |
| Molecular Function | GO:0005515 | protein binding | ILK | IPI | UniProtKB:P48059 | Human | PMID:31515488 |
| Molecular Function | GO:0005515 | protein binding | ILK | IPI | UniProtKB:Q9HBI0 | Human | PMID:31515488 |
| Molecular Function | GO:0005515 | protein binding | ILK | IPI | UniProtKB:Q9NVD7 | Human | PMID:31515488 |
| Molecular Function | GO:0005515 | protein binding | ILK | IPI | UniProtKB:P48059-3 | Human | PMID:32296183 |
| Molecular Function | GO:0005515 | protein binding | ILK | IPI | UniProtKB:Q9HBI0 | Human | PMID:32296183 |
| Molecular Function | GO:0005515 | protein binding | ILK | IPI | UniProtKB:Q9NVD7 | Human | PMID:32296183 |
| Molecular Function | GO:0005515 | protein binding | ILK | IPI | UniProtKB:P08238 | Human | PMID:32707033 |
| Molecular Function | GO:0005515 | protein binding | ILK | IPI | UniProtKB:P48059 | Human | PMID:32707033 |
| Molecular Function | GO:0005515 | protein binding | ILK | IPI | UniProtKB:Q9NVD7 | Human | PMID:32707033 |
| Molecular Function | GO:0005515 | protein binding | Ilk | IPI | UniProtKB:Q9EPC1|UniProtKB:Q9ES46 | Mouse | MGI:MGI:4368016|PMID:19798050 |
| Molecular Function | GO:0005515 | protein binding | Ilk | IPI | UniProtKB:Q9EPC1|UniProtKB:Q9ES46 | Mouse | MGI:MGI:4367148|PMID:19829382 |
| Molecular Function | GO:0005515 | protein binding | Ilk | IPI | UniProtKB:P48059 | Mouse | MGI:MGI:5493221|PMID:10574708 |
| Molecular Function | GO:0005515 | protein binding | Ilk | IPI | UniProtKB:Q9EPC1|UniProtKB:Q9ES46 | Mouse | MGI:MGI:5499269|PMID:23612611 |
| Molecular Function | GO:0005515 | protein binding | Ilk | IPI | UniProtKB:P48059|UniProtKB:Q9EPC1|UniProtKB:Q9NVD7 | Mouse | MGI:MGI:6368070|PMID:11331308 |
| Molecular Function | GO:0005515 | protein binding | Ilk | IPI | UniProtKB:Q9WUD1 | Mouse | MGI:MGI:5499269|PMID:23612611 |
| Molecular Function | GO:0005515 | protein binding | Ilk | IPI | PR:Q9EPC1 | Mouse | PMID:12432066 |
| Molecular Function | GO:0005515 | protein binding | Ilk | IPI | PR:Q99JW4 | Mouse | PMID:12432066 |
| Molecular Function | GO:0005515 | protein binding | Ilk | IPI | PR:Q8VI36 | Mouse | PMID:14699151 |
| Molecular Function | GO:0005515 | protein binding | Ilk | IPI | PR:P20065 | Mouse | PMID:15565145 |
| Molecular Function | GO:0005515 | protein binding | Ilk | IPI | RGD:1305759 | Rat | PMID:14581460|RGD:2302070 |
| Molecular Function | GO:0019904 | protein domain specific binding | Ilk | IDA | Rat | PMID:11304546|RGD:633110 | |
| Molecular Function | GO:0004672 | protein kinase activity | Ilk | IDA | Rat | PMID:14581460|RGD:2302070 | |
| Molecular Function | GO:0004672 | protein kinase activity | Ilk | IDA | Rat | PMID:18535176|RGD:2301740 | |
| Molecular Function | GO:0004672 | protein kinase activity | ilk | IMP | Zfish | PMID:16921028 | |
| Molecular Function | GO:0004672 | protein kinase activity | ilk | IDA | Zfish | PMID:16921028 | |
| Molecular Function | GO:0019901 | protein kinase binding | ILK | IPI | UniProtKB:P21709 | Human | PMID:19118217 |
| Molecular Function | GO:0004674 | protein serine/threonine kinase activity | ILK | IDA | Human | PMID:10871859 | |
| Molecular Function | GO:0004674 | protein serine/threonine kinase activity | ILK | IDA | Human | PMID:9366252 | |
| Molecular Function | GO:0004674 | protein serine/threonine kinase activity | Ilk | IMP | Rat | PMID:14581460|RGD:2302070 | |
| Molecular Function | GO:0044877 | protein-containing complex binding | Ilk | IPI | RGD:71021|RGD:1560732 | Rat | PMID:16170337|RGD:2302069 |
| Molecular Function | GO:0044877 | protein-containing complex binding | Ilk | IDA | Rat | PMID:17167118|RGD:2302524 | |
| Molecular Function | GO:0044877 | protein-containing complex binding | Ilk | IPI | RGD:71021|RGD:1560732 | Rat | PMID:17934340|RGD:2301743 |
| Molecular Function | GO:0017124 | SH3 domain binding | Ilk | IDA | Rat | PMID:18252715|RGD:2301742 | |
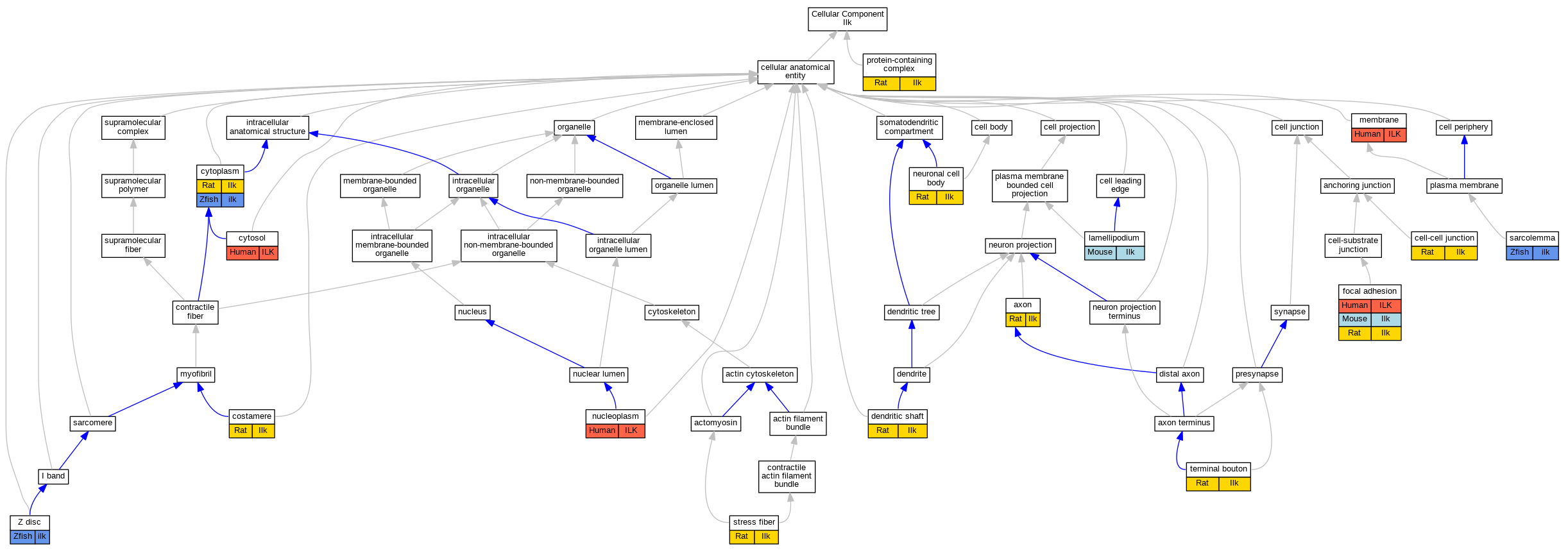
| Cellular Component | GO:0030424 | axon | Ilk | IDA | Rat | PMID:17490631|RGD:2301744 | |
| Cellular Component | GO:0005911 | cell-cell junction | Ilk | IDA | Rat | PMID:11133699|RGD:2302097 | |
| Cellular Component | GO:0043034 | costamere | Ilk | IDA | Rat | PMID:16170337|RGD:2302069 | |
| Cellular Component | GO:0005737 | cytoplasm | Ilk | IDA | Rat | PMID:17234816|RGD:2301768 | |
| Cellular Component | GO:0005737 | cytoplasm | ilk | IDA | Zfish | PMID:18436206 | |
| Cellular Component | GO:0005829 | cytosol | ILK | IDA | Human | GO_REF:0000052 | |
| Cellular Component | GO:0043198 | dendritic shaft | Ilk | IDA | Rat | PMID:17490631|RGD:2301744 | |
| Cellular Component | GO:0005925 | focal adhesion | ILK | IDA | Human | GO_REF:0000052 | |
| Cellular Component | GO:0005925 | focal adhesion | ILK | HDA | Human | PMID:21423176 | |
| Cellular Component | GO:0005925 | focal adhesion | ILK | IDA | Human | PMID:30254023 | |
| Cellular Component | GO:0005925 | focal adhesion | Ilk | IDA | Mouse | PMID:23658024 | |
| Cellular Component | GO:0005925 | focal adhesion | Ilk | IDA | Mouse | PMID:15565145 | |
| Cellular Component | GO:0005925 | focal adhesion | Ilk | IDA | Mouse | PMID:12432066 | |
| Cellular Component | GO:0005925 | focal adhesion | Ilk | IDA | Rat | PMID:11304546|RGD:633110 | |
| Cellular Component | GO:0005925 | focal adhesion | Ilk | IDA | Rat | PMID:14581460|RGD:2302070 | |
| Cellular Component | GO:0005925 | focal adhesion | Ilk | IDA | Rat | PMID:16170337|RGD:2302069 | |
| Cellular Component | GO:0005925 | focal adhesion | Ilk | IDA | Rat | PMID:18535176|RGD:2301740 | |
| Cellular Component | GO:0030027 | lamellipodium | Ilk | IDA | Mouse | MGI:MGI:5447607|PMID:18325335 | |
| Cellular Component | GO:0016020 | membrane | ILK | HDA | Human | PMID:19946888 | |
| Cellular Component | GO:0043025 | neuronal cell body | Ilk | IDA | Rat | PMID:17490631|RGD:2301744 | |
| Cellular Component | GO:0005654 | nucleoplasm | ILK | IDA | Human | GO_REF:0000052 | |
| Cellular Component | GO:0032991 | protein-containing complex | Ilk | IDA | Rat | PMID:16170337|RGD:2302069 | |
| Cellular Component | GO:0032991 | protein-containing complex | Ilk | IDA | Rat | PMID:17167118|RGD:2302524 | |
| Cellular Component | GO:0032991 | protein-containing complex | Ilk | IDA | Rat | PMID:17934340|RGD:2301743 | |
| Cellular Component | GO:0042383 | sarcolemma | ilk | IDA | Zfish | PMID:16921028 | |
| Cellular Component | GO:0001725 | stress fiber | Ilk | IDA | Rat | PMID:18535176|RGD:2301740 | |
| Cellular Component | GO:0043195 | terminal bouton | Ilk | IDA | Rat | PMID:17490631|RGD:2301744 | |
| Cellular Component | GO:0030018 | Z disc | ilk | IDA | Zfish | PMID:16921028 | |
| Cellular Component | GO:0030018 | Z disc | ilk | IDA | Zfish | PMID:21670146 | |
| Biological Process | GO:0001568 | blood vessel development | ilk | IMP | ZFIN:ZDB-MRPHLNO-061222-1 | Zfish | PMID:15340074 |
| Biological Process | GO:0001658 | branching involved in ureteric bud morphogenesis | Ilk | IDA | Mouse | PMID:15831470 | |
| Biological Process | GO:0055013 | cardiac muscle cell development | ilk | IMP | ZFIN:ZDB-GENO-080130-1 | Zfish | PMID:17646580 |
| Biological Process | GO:0003211 | cardiac ventricle formation | ilk | IMP | ZFIN:ZDB-GENO-080130-1 | Zfish | PMID:17646580 |
| Biological Process | GO:0000902 | cell morphogenesis | ILK | IMP | Human | PMID:30254023 | |
| Biological Process | GO:0008283 | cell population proliferation | Ilk | IMP | MGI:MGI:2668459 | Mouse | PMID:12835312 |
| Biological Process | GO:0030030 | cell projection organization | Ilk | IMP | MGI:MGI:3653044,MGI:MGI:4359600 | Mouse | PMID:19349584 |
| Biological Process | GO:0007160 | cell-matrix adhesion | ilk | IMP | ZFIN:ZDB-MRPHLNO-061219-1 | Zfish | PMID:18436206 |
| Biological Process | GO:0001885 | endothelial cell development | ilk | IMP | ZFIN:ZDB-GENO-080130-1 | Zfish | PMID:17646580 |
| Biological Process | GO:0001885 | endothelial cell development | ilk | IGI | ZFIN:ZDB-GENO-080130-1,ZFIN:ZDB-MRPHLNO-060119-6 | Zfish | PMID:17646580 |
| Biological Process | GO:0045197 | establishment or maintenance of epithelial cell apical/basal polarity | Ilk | IMP | MGI:MGI:2655774 | Mouse | PMID:12670870 |
| Biological Process | GO:0010761 | fibroblast migration | Ilk | IMP | Mouse | PMID:23658024 | |
| Biological Process | GO:0060047 | heart contraction | ilk | IMP | ZFIN:ZDB-MRPHLNO-060921-4 | Zfish | PMID:19800866 |
| Biological Process | GO:0060047 | heart contraction | ilk | IGI | ZFIN:ZDB-MRPHLNO-110907-6 | Zfish | PMID:21670146 |
| Biological Process | GO:0060047 | heart contraction | ilk | IGI | ZFIN:ZDB-MRPHLNO-110907-4 | Zfish | PMID:21670146 |
| Biological Process | GO:0007507 | heart development | ilk | IMP | ZFIN:ZDB-MRPHLNO-060921-4 | Zfish | PMID:25355883 |
| Biological Process | GO:0007229 | integrin-mediated signaling pathway | ILK | IDA | Human | PMID:9366252 | |
| Biological Process | GO:0007229 | integrin-mediated signaling pathway | Ilk | IMP | Rat | PMID:12629168|RGD:2302091 | |
| Biological Process | GO:0016203 | muscle attachment | ilk | IMP | ZFIN:ZDB-GENO-080130-1 | Zfish | PMID:22859503 |
| Biological Process | GO:0016203 | muscle attachment | ilk | IGI | ZFIN:ZDB-GENO-080130-1,ZFIN:ZDB-GENO-091008-3 | Zfish | PMID:22859503 |
| Biological Process | GO:0016203 | muscle attachment | ilk | IGI | ZFIN:ZDB-GENO-070608-1,ZFIN:ZDB-GENO-080130-1 | Zfish | PMID:22859503 |
| Biological Process | GO:0016203 | muscle attachment | ilk | IMP | ZFIN:ZDB-MRPHLNO-061219-1 | Zfish | PMID:18436206 |
| Biological Process | GO:0016203 | muscle attachment | ilk | IGI | ZFIN:ZDB-GENO-080130-1,ZFIN:ZDB-GENO-100507-10 | Zfish | PMID:22859503 |
| Biological Process | GO:0016203 | muscle attachment | ilk | IGI | ZFIN:ZDB-GENO-080130-1,ZFIN:ZDB-MRPHLNO-051215-1 | Zfish | PMID:18436206 |
| Biological Process | GO:0016203 | muscle attachment | ilk | IMP | ZFIN:ZDB-GENO-080130-1 | Zfish | PMID:18436206 |
| Biological Process | GO:0032288 | myelin assembly | Ilk | IMP | Rat | PMID:14581460|RGD:2302070 | |
| Biological Process | GO:0022011 | myelination in peripheral nervous system | Ilk | IMP | MGI:MGI:3653044,MGI:MGI:4359600 | Mouse | PMID:19349584 |
| Biological Process | GO:0043066 | negative regulation of apoptotic process | Ilk | IMP | Rat | PMID:16941698|RGD:2302063 | |
| Biological Process | GO:0010667 | negative regulation of cardiac muscle cell apoptotic process | Ilk | IMP | Rat | PMID:16170337|RGD:2302069 | |
| Biological Process | GO:2000178 | negative regulation of neural precursor cell proliferation | Ilk | IGI | MGI:MGI:103040 | Mouse | PMID:24719101 |
| Biological Process | GO:2000178 | negative regulation of neural precursor cell proliferation | Ilk | IMP | MGI:MGI:3653044,MGI:MGI:3767432 | Mouse | PMID:24719101 |
| Biological Process | GO:0043524 | negative regulation of neuron apoptotic process | Ilk | IMP | Rat | PMID:12629168|RGD:2302091 | |
| Biological Process | GO:0006469 | negative regulation of protein kinase activity | Ilk | IMP | Rat | PMID:12629168|RGD:2302091 | |
| Biological Process | GO:0014912 | negative regulation of smooth muscle cell migration | Ilk | IMP | Rat | PMID:18535176|RGD:2301740 | |
| Biological Process | GO:0048662 | negative regulation of smooth muscle cell proliferation | Ilk | IMP | Rat | PMID:18535176|RGD:2301740 | |
| Biological Process | GO:0021675 | nerve development | Ilk | IMP | MGI:MGI:3653044,MGI:MGI:4359600 | Mouse | PMID:19349584 |
| Biological Process | GO:0061351 | neural precursor cell proliferation | Ilk | IMP | MGI:MGI:3653044,MGI:MGI:3767432 | Mouse | PMID:24719101 |
| Biological Process | GO:0061351 | neural precursor cell proliferation | Ilk | IGI | MGI:MGI:103040 | Mouse | PMID:24719101 |
| Biological Process | GO:0048812 | neuron projection morphogenesis | Ilk | IMP | Rat | PMID:12629168|RGD:2302091 | |
| Biological Process | GO:0003151 | outflow tract morphogenesis | Ilk | IMP | Mouse | MGI:MGI:5619428|PMID:24131868 | |
| Biological Process | GO:0018105 | peptidyl-serine phosphorylation | Ilk | IMP | MGI:MGI:3653044,MGI:MGI:4359600 | Mouse | PMID:19349584 |
| Biological Process | GO:0018105 | peptidyl-serine phosphorylation | Ilk | IMP | Rat | PMID:14581460|RGD:2302070 | |
| Biological Process | GO:0070527 | platelet aggregation | ILK | HMP | Human | PMID:23382103 | |
| Biological Process | GO:0045773 | positive regulation of axon extension | Ilk | IMP | Rat | PMID:17490631|RGD:2301744 | |
| Biological Process | GO:0050772 | positive regulation of axonogenesis | Ilk | IMP | Rat | PMID:17490631|RGD:2301744 | |
| Biological Process | GO:0030513 | positive regulation of BMP signaling pathway | Ilk | IMP | Mouse | MGI:MGI:5009350|PMID:20675382 | |
| Biological Process | GO:0090263 | positive regulation of canonical Wnt signaling pathway | ILK | IMP | Human | PMID:20018240 | |
| Biological Process | GO:0030335 | positive regulation of cell migration | Ilk | IMP | Rat | PMID:16941698|RGD:2302063 | |
| Biological Process | GO:0008284 | positive regulation of cell population proliferation | Ilk | IMP | MGI:MGI:2668459 | Mouse | PMID:12835312 |
| Biological Process | GO:0008284 | positive regulation of cell population proliferation | Ilk | IMP | Rat | PMID:16941698|RGD:2302063 | |
| Biological Process | GO:0001954 | positive regulation of cell-matrix adhesion | Ilk | IMP | Rat | PMID:18535176|RGD:2301740 | |
| Biological Process | GO:2000774 | positive regulation of cellular senescence | Ilk | IMP | Rat | PMID:17234816|RGD:2301768 | |
| Biological Process | GO:0050775 | positive regulation of dendrite morphogenesis | Ilk | IMP | Rat | PMID:17182785|RGD:2301767 | |
| Biological Process | GO:0050775 | positive regulation of dendrite morphogenesis | Ilk | IMP | Rat | PMID:18602949|RGD:2301736 | |
| Biological Process | GO:0045893 | positive regulation of DNA-templated transcription | ILK | IMP | Human | PMID:20018240 | |
| Biological Process | GO:0043406 | positive regulation of MAP kinase activity | Ilk | IMP | Rat | PMID:17182785|RGD:2301767 | |
| Biological Process | GO:0043410 | positive regulation of MAPK cascade | Ilk | IMP | Rat | PMID:16941698|RGD:2302063 | |
| Biological Process | GO:0045663 | positive regulation of myoblast differentiation | Ilk | IMP | Rat | PMID:14550274|RGD:2302089 | |
| Biological Process | GO:1901224 | positive regulation of NIK/NF-kappaB signaling | ILK | IMP | Human | PMID:21343177 | |
| Biological Process | GO:0045669 | positive regulation of osteoblast differentiation | Ilk | IMP | Mouse | MGI:MGI:5009350|PMID:20675382 | |
| Biological Process | GO:0042327 | positive regulation of phosphorylation | ILK | IMP | Human | PMID:20018240 | |
| Biological Process | GO:0051897 | positive regulation of protein kinase B signaling | Ilk | IMP | Rat | PMID:16941698|RGD:2302063 | |
| Biological Process | GO:0001934 | positive regulation of protein phosphorylation | ILK | IMP | Human | PMID:10637513 | |
| Biological Process | GO:0009967 | positive regulation of signal transduction | ILK | IMP | Human | PMID:10637513 | |
| Biological Process | GO:1900026 | positive regulation of substrate adhesion-dependent cell spreading | ILK | IGI | UniProtKB:Q96AC1 | Human | PMID:30254023 |
| Biological Process | GO:0043491 | protein kinase B signaling | Ilk | IMP | MGI:MGI:3653044,MGI:MGI:4359600 | Mouse | PMID:19349584 |
| Biological Process | GO:0006468 | protein phosphorylation | ILK | IDA | Human | PMID:10871859 | |
| Biological Process | GO:0006468 | protein phosphorylation | Ilk | IDA | Rat | PMID:14581460|RGD:2302070 | |
| Biological Process | GO:0006468 | protein phosphorylation | Ilk | IDA | Rat | PMID:18535176|RGD:2301740 | |
| Biological Process | GO:0032956 | regulation of actin cytoskeleton organization | Ilk | IMP | Rat | PMID:17234816|RGD:2301768 | |
| Biological Process | GO:0051726 | regulation of cell cycle | Ilk | IMP | Rat | PMID:17234816|RGD:2301768 | |
| Biological Process | GO:0001558 | regulation of cell growth | Ilk | IMP | Rat | PMID:16170337|RGD:2302069 | |
| Biological Process | GO:0008016 | regulation of heart contraction | ilk | IMP | ZFIN:ZDB-MRPHLNO-060921-4 | Zfish | PMID:16921028 |
| Biological Process | GO:0008016 | regulation of heart contraction | ilk | IMP | ZFIN:ZDB-GENO-980202-366 | Zfish | PMID:16921028 |
| Biological Process | GO:0008016 | regulation of heart contraction | ilk | IMP | ZFIN:ZDB-MRPHLNO-061219-1 | Zfish | PMID:16921028 |
| Biological Process | GO:0014044 | Schwann cell development | Ilk | IMP | MGI:MGI:3653044,MGI:MGI:4359600 | Mouse | PMID:19349584 |
| Biological Process | GO:0034446 | substrate adhesion-dependent cell spreading | ILK | IMP | Human | PMID:19118217 | |
| Biological Process | GO:0034446 | substrate adhesion-dependent cell spreading | Ilk | IMP | Rat | PMID:16941698|RGD:2302063 | |
| Biological Process | GO:0097435 | supramolecular fiber organization | Ilk | IMP | Rat | PMID:17234816|RGD:2301768 | |
| Biological Process | GO:0097435 | supramolecular fiber organization | Ilk | IMP | Rat | PMID:18535176|RGD:2301740 | |
| Biological Process | GO:0035989 | tendon development | ilk | IGI | ZFIN:ZDB-GENO-080130-1,ZFIN:ZDB-MRPHLNO-140905-1 | Zfish | PMID:24941943 |
| Biological Process | GO:0035989 | tendon development | ilk | IMP | ZFIN:ZDB-GENO-080130-1 | Zfish | PMID:24941943 |
| Biological Process | GO:0033209 | tumor necrosis factor-mediated signaling pathway | ILK | IMP | Human | PMID:21343177 |
| EXP Inferred from experiment |
| IDA Inferred from direct assay |
| IEP Inferred from expression pattern |
| IGI Inferred from genetic interaction |
| IMP Inferred from mutant phenotype |
| IPI Inferred from physical interaction |
| HTP Inferred from High Throughput Experiment |
| HDA Inferred from High Throughput Direct Assay |
| HMP Inferred from High Throughput Mutant Phenotype |
| HGI Inferred from High Throughput Genetic Interaction |
| HEP Inferred from High Throughput Expression Pattern |
Mouse Genome Database (MGD), Gene Expression Database (GXD), Mouse Models of Human Cancer database (MMHCdb) (formerly Mouse Tumor Biology (MTB)), Gene Ontology (GO) |
||
|
Citing These Resources Funding Information Warranty Disclaimer, Privacy Notice, Licensing, & Copyright Send questions and comments to User Support. |
last database update 10/07/2025 MGI 6.24 |
|
|
|
||