|
Source |
Alliance of Genome Resources |



| Category | ID | Classification term | Gene | Evidence | Inferred from | Organism | Reference |
|---|---|---|---|---|---|---|---|
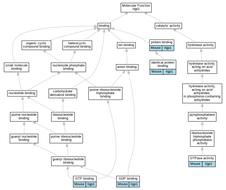
| Molecular Function | GO:0019003 | GDP binding | Iigp1 | IDA | Mouse | PMID:12732635 | |
| Molecular Function | GO:0005525 | GTP binding | Iigp1 | IDA | Mouse | PMID:12732635 | |
| Molecular Function | GO:0003924 | GTPase activity | Iigp1 | IDA | Mouse | PMID:12732635 | |
| Molecular Function | GO:0042802 | identical protein binding | Iigp1 | IPI | UniProtKB:Q9QZ85 | Mouse | MGI:MGI:5918879|PMID:21203588 |
| Molecular Function | GO:0042802 | identical protein binding | Iigp1 | IDA | Mouse | PMID:12732635 | |
| Molecular Function | GO:0005515 | protein binding | Iigp1 | IPI | UniProtKB:A1E140 | Mouse | MGI:MGI:5918879|PMID:21203588 |
| Cellular Component | GO:0005737 | cytoplasm | Iigp1 | IDA | Mouse | MGI:MGI:3790325|PMID:16304607 | |
| Cellular Component | GO:0005737 | cytoplasm | Iigp1 | IDA | Mouse | MGI:MGI:3822947|PMID:18784077 | |
| Cellular Component | GO:0005789 | endoplasmic reticulum membrane | Iigp1 | IDA | Mouse | MGI:MGI:3054272|PMID:15294976 | |
| Cellular Component | GO:0020005 | symbiont-containing vacuole membrane | Iigp1 | IDA | Mouse | MGI:MGI:4887557|PMID:18772884 | |
| Biological Process | GO:0035458 | cellular response to interferon-beta | Iigp1 | IDA | Mouse | PMID:19158679 | |
| Biological Process | GO:0050829 | defense response to Gram-negative bacterium | Iigp1 | IDA | Mouse | MGI:MGI:3836363|PMID:19242543 | |
| Biological Process | GO:0042832 | defense response to protozoan | Iigp1 | IDA | Mouse | MGI:MGI:3790325|PMID:16304607 | |
| Biological Process | GO:0010506 | regulation of autophagy | Iigp1 | IMP | Mouse | MGI:MGI:3836363|PMID:19242543 | |
| Biological Process | GO:0009617 | response to bacterium | Iigp1 | IEP | Mouse | PMID:23012479 |
| EXP Inferred from experiment |
| IDA Inferred from direct assay |
| IEP Inferred from expression pattern |
| IGI Inferred from genetic interaction |
| IMP Inferred from mutant phenotype |
| IPI Inferred from physical interaction |
| HTP Inferred from High Throughput Experiment |
| HDA Inferred from High Throughput Direct Assay |
| HMP Inferred from High Throughput Mutant Phenotype |
| HGI Inferred from High Throughput Genetic Interaction |
| HEP Inferred from High Throughput Expression Pattern |
Mouse Genome Database (MGD), Gene Expression Database (GXD), Mouse Models of Human Cancer database (MMHCdb) (formerly Mouse Tumor Biology (MTB)), Gene Ontology (GO) |
||
|
Citing These Resources Funding Information Warranty Disclaimer, Privacy Notice, Licensing, & Copyright Send questions and comments to User Support. |
last database update 12/30/2025 MGI 6.24 |
|
|
|
||