|
Source |
Alliance of Genome Resources |



| Category | ID | Classification term | Gene | Evidence | Inferred from | Organism | Reference |
|---|---|---|---|---|---|---|---|
| Molecular Function | GO:0034988 | Fc-gamma receptor I complex binding | IGHG1 | IDA | Human | PMID:11711607 | |
| Molecular Function | GO:0034987 | immunoglobulin receptor binding | Ighg | IPI | UniProtKB:Q2V8M5 | Mouse | MGI:MGI:5640948|PMID:20031218 |
| Molecular Function | GO:0005515 | protein binding | IGHG1 | IPI | UniProtKB:P31994 | Human | PMID:11567028 |
| Molecular Function | GO:0005515 | protein binding | IGHG1 | IPI | UniProtKB:P04488 | Human | PMID:16646632 |
| Molecular Function | GO:0005515 | protein binding | IGHG1 | IPI | UniProtKB:P12314 | Human | PMID:25925696 |
| Molecular Function | GO:0005515 | protein binding | IGHG2 | IPI | UniProtKB:Q28109 | Human | PMID:16457820 |
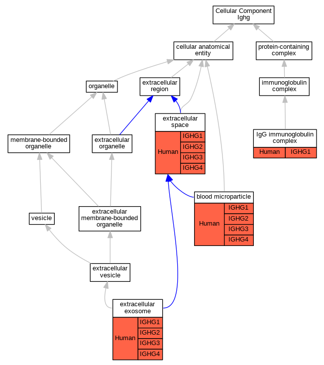
| Cellular Component | GO:0072562 | blood microparticle | IGHG1 | HDA | Human | PMID:22516433 | |
| Cellular Component | GO:0072562 | blood microparticle | IGHG2 | HDA | Human | PMID:22516433 | |
| Cellular Component | GO:0072562 | blood microparticle | IGHG3 | HDA | Human | PMID:22516433 | |
| Cellular Component | GO:0072562 | blood microparticle | IGHG4 | HDA | Human | PMID:22516433 | |
| Cellular Component | GO:0070062 | extracellular exosome | IGHG1 | HDA | Human | PMID:23533145 | |
| Cellular Component | GO:0070062 | extracellular exosome | IGHG2 | HDA | Human | PMID:23533145 | |
| Cellular Component | GO:0070062 | extracellular exosome | IGHG3 | HDA | Human | PMID:23533145 | |
| Cellular Component | GO:0070062 | extracellular exosome | IGHG4 | HDA | Human | PMID:23533145 | |
| Cellular Component | GO:0005615 | extracellular space | IGHG1 | HDA | Human | PMID:16502470 | |
| Cellular Component | GO:0005615 | extracellular space | IGHG1 | HDA | Human | PMID:23580065 | |
| Cellular Component | GO:0005615 | extracellular space | IGHG1 | IDA | Human | PMID:25645918 | |
| Cellular Component | GO:0005615 | extracellular space | IGHG2 | HDA | Human | PMID:22664934 | |
| Cellular Component | GO:0005615 | extracellular space | IGHG2 | HDA | Human | PMID:23580065 | |
| Cellular Component | GO:0005615 | extracellular space | IGHG2 | IDA | Human | PMID:25645918 | |
| Cellular Component | GO:0005615 | extracellular space | IGHG3 | HDA | Human | PMID:22664934 | |
| Cellular Component | GO:0005615 | extracellular space | IGHG3 | HDA | Human | PMID:23580065 | |
| Cellular Component | GO:0005615 | extracellular space | IGHG4 | HDA | Human | PMID:22664934 | |
| Cellular Component | GO:0005615 | extracellular space | IGHG4 | HDA | Human | PMID:23580065 | |
| Cellular Component | GO:0071735 | IgG immunoglobulin complex | IGHG1 | IPI | Human | PMID:11498595 | |
| Cellular Component | GO:0071735 | IgG immunoglobulin complex | IGHG1 | IPI | Human | PMID:22839360 | |
| Cellular Component | GO:0071735 | IgG immunoglobulin complex | IGHG1 | IPI | Human | PMID:9530559 | |
| Biological Process | GO:0002250 | adaptive immune response | IGHG1 | IDA | Human | PMID:11498595 | |
| Biological Process | GO:0001788 | antibody-dependent cellular cytotoxicity | IGHG1 | IDA | Human | PMID:11711607 | |
| Biological Process | GO:0097278 | complement-dependent cytotoxicity | IGHG1 | IDA | Human | PMID:11711607 | |
| Biological Process | GO:0001895 | retina homeostasis | IGHG3 | HEP | Human | PMID:23580065 |
| EXP Inferred from experiment |
| IDA Inferred from direct assay |
| IEP Inferred from expression pattern |
| IGI Inferred from genetic interaction |
| IMP Inferred from mutant phenotype |
| IPI Inferred from physical interaction |
| HTP Inferred from High Throughput Experiment |
| HDA Inferred from High Throughput Direct Assay |
| HMP Inferred from High Throughput Mutant Phenotype |
| HGI Inferred from High Throughput Genetic Interaction |
| HEP Inferred from High Throughput Expression Pattern |
Mouse Genome Database (MGD), Gene Expression Database (GXD), Mouse Models of Human Cancer database (MMHCdb) (formerly Mouse Tumor Biology (MTB)), Gene Ontology (GO) |
||
|
Citing These Resources Funding Information Warranty Disclaimer, Privacy Notice, Licensing, & Copyright Send questions and comments to User Support. |
last database update 04/07/2026 MGI 6.24 |
|
|
|
||