|
Source |
Alliance of Genome Resources |



| Category | ID | Classification term | Gene | Evidence | Inferred from | Organism | Reference |
|---|---|---|---|---|---|---|---|
| Molecular Function | GO:0002046 | opsin binding | Ift20 | IPI | PR:O35599 | Mouse | PMID:21307337 |
| Molecular Function | GO:0002046 | opsin binding | Ift20 | IPI | PR:P15409 | Mouse | PMID:21307337 |
| Molecular Function | GO:0005515 | protein binding | IFT20 | IPI | UniProtKB:Q9BQD3 | Human | PMID:16189514 |
| Molecular Function | GO:0005515 | protein binding | IFT20 | IPI | UniProtKB:Q9NYB9 | Human | PMID:16189514 |
| Molecular Function | GO:0005515 | protein binding | IFT20 | IPI | UniProtKB:Q9UPT5 | Human | PMID:16189514 |
| Molecular Function | GO:0005515 | protein binding | IFT20 | IPI | UniProtKB:Q15643 | Human | PMID:19112494 |
| Molecular Function | GO:0005515 | protein binding | IFT20 | IPI | UniProtKB:Q9Y592 | Human | PMID:23530209 |
| Molecular Function | GO:0005515 | protein binding | IFT20 | IPI | UniProtKB:Q9NPJ6 | Human | PMID:25281560 |
| Molecular Function | GO:0005515 | protein binding | IFT20 | IPI | UniProtKB:A1A4E9 | Human | PMID:25416956 |
| Molecular Function | GO:0005515 | protein binding | IFT20 | IPI | UniProtKB:A1L4K1 | Human | PMID:25416956 |
| Molecular Function | GO:0005515 | protein binding | IFT20 | IPI | UniProtKB:O14777 | Human | PMID:25416956 |
| Molecular Function | GO:0005515 | protein binding | IFT20 | IPI | UniProtKB:P25786 | Human | PMID:25416956 |
| Molecular Function | GO:0005515 | protein binding | IFT20 | IPI | UniProtKB:P37198 | Human | PMID:25416956 |
| Molecular Function | GO:0005515 | protein binding | IFT20 | IPI | UniProtKB:Q05D60 | Human | PMID:25416956 |
| Molecular Function | GO:0005515 | protein binding | IFT20 | IPI | UniProtKB:Q08379 | Human | PMID:25416956 |
| Molecular Function | GO:0005515 | protein binding | IFT20 | IPI | UniProtKB:Q7Z3B4 | Human | PMID:25416956 |
| Molecular Function | GO:0005515 | protein binding | IFT20 | IPI | UniProtKB:Q86T23 | Human | PMID:25416956 |
| Molecular Function | GO:0005515 | protein binding | IFT20 | IPI | UniProtKB:Q8N6Y0 | Human | PMID:25416956 |
| Molecular Function | GO:0005515 | protein binding | IFT20 | IPI | UniProtKB:Q96CS2 | Human | PMID:25416956 |
| Molecular Function | GO:0005515 | protein binding | IFT20 | IPI | UniProtKB:Q96EV8 | Human | PMID:25416956 |
| Molecular Function | GO:0005515 | protein binding | IFT20 | IPI | UniProtKB:Q9BQD3 | Human | PMID:25416956 |
| Molecular Function | GO:0005515 | protein binding | IFT20 | IPI | UniProtKB:Q9NPJ6 | Human | PMID:25416956 |
| Molecular Function | GO:0005515 | protein binding | IFT20 | IPI | UniProtKB:Q9NYB9 | Human | PMID:25416956 |
| Molecular Function | GO:0005515 | protein binding | IFT20 | IPI | UniProtKB:Q9UPT5 | Human | PMID:25416956 |
| Molecular Function | GO:0005515 | protein binding | IFT20 | IPI | UniProtKB:Q9Y3C0 | Human | PMID:25416956 |
| Molecular Function | GO:0005515 | protein binding | IFT20 | IPI | UniProtKB:Q9Y6C2 | Human | PMID:25416956 |
| Molecular Function | GO:0005515 | protein binding | IFT20 | IPI | UniProtKB:P22681 | Human | PMID:29237719 |
| Molecular Function | GO:0005515 | protein binding | IFT20 | IPI | UniProtKB:Q13191 | Human | PMID:29237719 |
| Molecular Function | GO:0005515 | protein binding | IFT20 | IPI | UniProtKB:Q9NYB9 | Human | PMID:29892012 |
| Molecular Function | GO:0005515 | protein binding | IFT20 | IPI | UniProtKB:Q9Y3C0 | Human | PMID:31515488 |
| Molecular Function | GO:0005515 | protein binding | IFT20 | IPI | UniProtKB:Q495M9 | Human | PMID:31637240 |
| Molecular Function | GO:0005515 | protein binding | Ift20 | IPI | UniProtKB:Q8C0J2 | Mouse | MGI:MGI:5527012|PMID:24089209 |
| Molecular Function | GO:0005515 | protein binding | Ift20 | IPI | PR:Q9D5R4 | Mouse | PMID:31816150 |
| Molecular Function | GO:0005515 | protein binding | Ift20 | IPI | PR:Q91ZD4 | Mouse | PMID:25605782 |
| Molecular Function | GO:0005515 | protein binding | Ift20 | IPI | MGI:MGI:1924393 | Mouse | PMID:21307337 |
| Molecular Function | GO:0005515 | protein binding | Ift20 | IPI | PR:Q8BXG3 | Mouse | PMID:12821668 |
| Molecular Function | GO:0005515 | protein binding | Ift20 | IPI | PR:Q8BXG3 | Mouse | PMID:21307337 |
| Molecular Function | GO:0005515 | protein binding | Ift20 | IPI | PR:Q149C2 | Mouse | PMID:21307337 |
| Molecular Function | GO:0005515 | protein binding | Ift20 | IPI | MGI:MGI:1924393 | Mouse | PMID:19112494 |
| Molecular Function | GO:0005515 | protein binding | Ift20 | IPI | PR:Q61771 | Mouse | PMID:12821668 |
| Molecular Function | GO:0005515 | protein binding | Ift20 | IPI | PR:Q8C9J3 | Mouse | PMID:19889948 |
| Molecular Function | GO:0031267 | small GTPase binding | IFT20 | IPI | UniProtKB:O14966 | Human | PMID:26021297 |
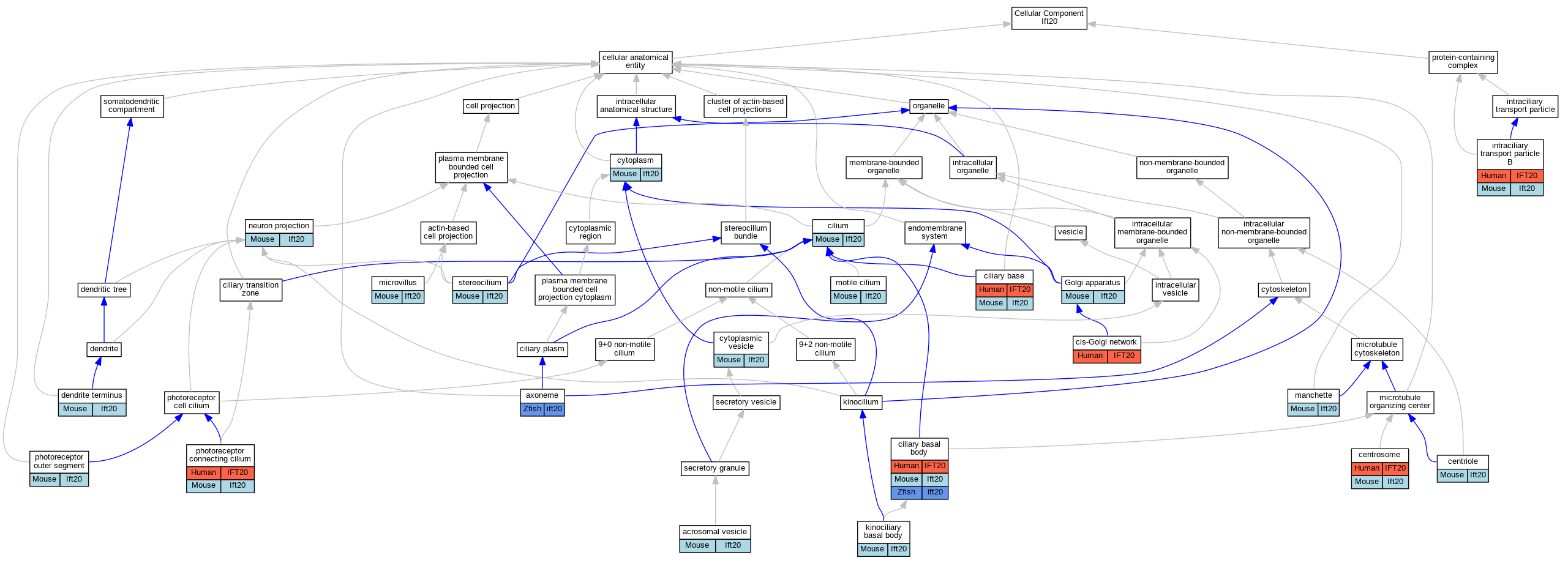
| Cellular Component | GO:0001669 | acrosomal vesicle | Ift20 | IDA | Mouse | PMID:31816150 | |
| Cellular Component | GO:0005930 | axoneme | ift20 | IDA | Zfish | PMID:18304522 | |
| Cellular Component | GO:0005814 | centriole | Ift20 | IDA | Mouse | PMID:15337773 | |
| Cellular Component | GO:0005813 | centrosome | IFT20 | IDA | Human | PMID:16775004 | |
| Cellular Component | GO:0005813 | centrosome | Ift20 | IDA | Mouse | PMID:19654211 | |
| Cellular Component | GO:0005813 | centrosome | Ift20 | IDA | Mouse | PMID:19253336 | |
| Cellular Component | GO:0036064 | ciliary basal body | IFT20 | IDA | Human | PMID:17604723 | |
| Cellular Component | GO:0036064 | ciliary basal body | Ift20 | IDA | Mouse | PMID:22031837 | |
| Cellular Component | GO:0036064 | ciliary basal body | ift20 | IDA | Zfish | PMID:18304522 | |
| Cellular Component | GO:0097546 | ciliary base | IFT20 | IDA | Human | PMID:31637240 | |
| Cellular Component | GO:0097546 | ciliary base | Ift20 | IDA | Mouse | PMID:15337773 | |
| Cellular Component | GO:0005929 | cilium | Ift20 | IDA | Mouse | MGI:MGI:5787768|PMID:25243405 | |
| Cellular Component | GO:0005929 | cilium | Ift20 | IDA | Mouse | MGI:MGI:6108066|PMID:29237719 | |
| Cellular Component | GO:0005929 | cilium | Ift20 | IDA | Mouse | PMID:17312020 | |
| Cellular Component | GO:0005929 | cilium | Ift20 | IDA | Mouse | PMID:16775004 | |
| Cellular Component | GO:0005929 | cilium | Ift20 | IDA | Mouse | PMID:19253336 | |
| Cellular Component | GO:0005801 | cis-Golgi network | IFT20 | IDA | Human | PMID:24648492 | |
| Cellular Component | GO:0005737 | cytoplasm | Ift20 | IDA | Mouse | MGI:MGI:6192801|PMID:29690537 | |
| Cellular Component | GO:0031410 | cytoplasmic vesicle | Ift20 | IDA | Mouse | PMID:31816150 | |
| Cellular Component | GO:0044292 | dendrite terminus | Ift20 | IDA | Mouse | PMID:20368623 | |
| Cellular Component | GO:0005794 | Golgi apparatus | Ift20 | IDA | Mouse | MGI:MGI:6108066|PMID:29237719 | |
| Cellular Component | GO:0005794 | Golgi apparatus | Ift20 | IDA | Mouse | PMID:19654211 | |
| Cellular Component | GO:0005794 | Golgi apparatus | Ift20 | IDA | Mouse | PMID:16775004 | |
| Cellular Component | GO:0005794 | Golgi apparatus | Ift20 | IDA | Mouse | PMID:20368623 | |
| Cellular Component | GO:0005794 | Golgi apparatus | Ift20 | IDA | Mouse | PMID:17312020 | |
| Cellular Component | GO:0005794 | Golgi apparatus | Ift20 | IDA | Mouse | PMID:21307337 | |
| Cellular Component | GO:0005794 | Golgi apparatus | Ift20 | IDA | Mouse | PMID:19253336 | |
| Cellular Component | GO:0030992 | intraciliary transport particle B | IFT20 | IPI | Human | PMID:26980730 | |
| Cellular Component | GO:0030992 | intraciliary transport particle B | Ift20 | IDA | Mouse | MGI:MGI:5607391|PMID:24596149 | |
| Cellular Component | GO:0030992 | intraciliary transport particle B | Ift20 | IDA | Mouse | MGI:MGI:5613829|PMID:25443296 | |
| Cellular Component | GO:0030992 | intraciliary transport particle B | Ift20 | IDA | Mouse | PMID:16775004 | |
| Cellular Component | GO:0030992 | intraciliary transport particle B | Ift20 | IDA | Mouse | PMID:19253336 | |
| Cellular Component | GO:0030992 | intraciliary transport particle B | Ift20 | IDA | Mouse | PMID:12821668 | |
| Cellular Component | GO:1902636 | kinociliary basal body | Ift20 | IDA | Mouse | PMID:25605782 | |
| Cellular Component | GO:0002177 | manchette | Ift20 | IDA | Mouse | MGI:MGI:6192801|PMID:29690537 | |
| Cellular Component | GO:0005902 | microvillus | Ift20 | IDA | Mouse | PMID:25605782 | |
| Cellular Component | GO:0031514 | motile cilium | Ift20 | IDA | Mouse | PMID:15337773 | |
| Cellular Component | GO:0043005 | neuron projection | Ift20 | IDA | Mouse | PMID:25605782 | |
| Cellular Component | GO:0032391 | photoreceptor connecting cilium | IFT20 | IDA | Human | PMID:31637240 | |
| Cellular Component | GO:0032391 | photoreceptor connecting cilium | Ift20 | IDA | Mouse | PMID:21307337 | |
| Cellular Component | GO:0001750 | photoreceptor outer segment | Ift20 | IDA | Mouse | PMID:21307337 | |
| Cellular Component | GO:0032420 | stereocilium | Ift20 | IDA | Mouse | PMID:25605782 | |
| Biological Process | GO:0055007 | cardiac muscle cell differentiation | Ift20 | IMP | Mouse | PMID:19654211 | |
| Biological Process | GO:0051642 | centrosome localization | Ift20 | IMP | MGI:MGI:3817268 | Mouse | PMID:18981227 |
| Biological Process | GO:0051642 | centrosome localization | Ift20 | IMP | Mouse | PMID:22282595 | |
| Biological Process | GO:0060271 | cilium assembly | IFT20 | IMP | Human | PMID:16775004 | |
| Biological Process | GO:0060271 | cilium assembly | IFT20 | IMP | Human | PMID:17646400 | |
| Biological Process | GO:0060271 | cilium assembly | Ift20 | IMP | MGI:MGI:3817268 | Mouse | PMID:25605782 |
| Biological Process | GO:0060271 | cilium assembly | Ift20 | IMP | MGI:MGI:3817268 | Mouse | PMID:18981227 |
| Biological Process | GO:0060271 | cilium assembly | Ift20 | IMP | Mouse | PMID:19654211 | |
| Biological Process | GO:0090102 | cochlea development | Ift20 | IMP | MGI:MGI:3817268 | Mouse | PMID:25605782 |
| Biological Process | GO:0045198 | establishment of epithelial cell apical/basal polarity | Ift20 | IMP | MGI:MGI:3817268 | Mouse | PMID:25605782 |
| Biological Process | GO:0001736 | establishment of planar polarity | Ift20 | IMP | MGI:MGI:3817268 | Mouse | PMID:25605782 |
| Biological Process | GO:0060122 | inner ear receptor cell stereocilium organization | Ift20 | IMP | MGI:MGI:3817268 | Mouse | PMID:25605782 |
| Biological Process | GO:0042073 | intraciliary transport | Ift20 | IMP | Mouse | PMID:24619649 | |
| Biological Process | GO:0001822 | kidney development | Ift20 | IMP | MGI:MGI:3817268 | Mouse | PMID:18981227 |
| Biological Process | GO:0061351 | neural precursor cell proliferation | Ift20 | IMP | MGI:MGI:3817268 | Mouse | PMID:21734285 |
| Biological Process | GO:0022008 | neurogenesis | Ift20 | IMP | MGI:MGI:3817268 | Mouse | PMID:21734285 |
| Biological Process | GO:0036372 | opsin transport | Ift20 | IMP | MGI:MGI:3527258,MGI:MGI:3817268 | Mouse | PMID:21307337 |
| Biological Process | GO:0035845 | photoreceptor cell outer segment organization | Ift20 | IMP | MGI:MGI:3527258,MGI:MGI:3817268 | Mouse | PMID:21307337 |
| Biological Process | GO:0045724 | positive regulation of cilium assembly | IFT20 | IMP | Human | PMID:17604723 | |
| Biological Process | GO:0061512 | protein localization to cilium | Ift20 | IMP | MGI:MGI:3527258,MGI:MGI:3817268 | Mouse | PMID:21307337 |
| Biological Process | GO:0061512 | protein localization to cilium | Ift20 | IDA | Rat | PMID:16775004|RGD:8554485 | |
| Biological Process | GO:0034067 | protein localization to Golgi apparatus | IFT20 | IMP | Human | PMID:23530209 | |
| Biological Process | GO:0072659 | protein localization to plasma membrane | Ift20 | IMP | MGI:MGI:3817268 | Mouse | PMID:25605782 |
| Biological Process | GO:2000785 | regulation of autophagosome assembly | Ift20 | IMP | Mouse | MGI:MGI:5527012|PMID:24089209 | |
| Biological Process | GO:0060828 | regulation of canonical Wnt signaling pathway | Ift20 | IMP | MGI:MGI:3817268 | Mouse | PMID:18981227 |
| Biological Process | GO:1902017 | regulation of cilium assembly | Ift20 | IMP | Mouse | MGI:MGI:5527012|PMID:24089209 | |
| Biological Process | GO:2000583 | regulation of platelet-derived growth factor receptor-alpha signaling pathway | Ift20 | IMP | Mouse | MGI:MGI:6108066|PMID:29237719 | |
| Biological Process | GO:0007224 | smoothened signaling pathway | Ift20 | IMP | Mouse | PMID:19654211 | |
| Biological Process | GO:0007283 | spermatogenesis | Ift20 | IMP | Mouse | MGI:MGI:6201947|PMID:27682589 | |
| Biological Process | GO:0007283 | spermatogenesis | Ift20 | IMP | MGI:3817268,MGI:3779079 | Mouse | PMID:31816150 |
| Biological Process | GO:0008542 | visual learning | Ift20 | IMP | MGI:MGI:3817268 | Mouse | PMID:21734285 |
| EXP Inferred from experiment |
| IDA Inferred from direct assay |
| IEP Inferred from expression pattern |
| IGI Inferred from genetic interaction |
| IMP Inferred from mutant phenotype |
| IPI Inferred from physical interaction |
| HTP Inferred from High Throughput Experiment |
| HDA Inferred from High Throughput Direct Assay |
| HMP Inferred from High Throughput Mutant Phenotype |
| HGI Inferred from High Throughput Genetic Interaction |
| HEP Inferred from High Throughput Expression Pattern |
Mouse Genome Database (MGD), Gene Expression Database (GXD), Mouse Models of Human Cancer database (MMHCdb) (formerly Mouse Tumor Biology (MTB)), Gene Ontology (GO) |
||
|
Citing These Resources Funding Information Warranty Disclaimer, Privacy Notice, Licensing, & Copyright Send questions and comments to User Support. |
last database update 12/30/2025 MGI 6.24 |
|
|
|
||