|
Source |
Alliance of Genome Resources |



| Category | ID | Classification term | Gene | Evidence | Inferred from | Organism | Reference |
|---|---|---|---|---|---|---|---|
| Molecular Function | GO:0050656 | 3'-phosphoadenosine 5'-phosphosulfate binding | hs6st3b | IDA | Zfish | PMID:28103688 | |
| Molecular Function | GO:0017095 | heparan sulfate 6-O-sulfotransferase activity | Hs6st3 | IDA | Mouse | PMID:12611590 | |
| Molecular Function | GO:0017095 | heparan sulfate 6-O-sulfotransferase activity | Hs6st3 | IDA | Mouse | PMID:15226404 | |
| Molecular Function | GO:0017095 | heparan sulfate 6-O-sulfotransferase activity | Hs6st3 | IDA | Mouse | PMID:10644753 | |
| Molecular Function | GO:0070492 | oligosaccharide binding | hs6st3b | IDA | Zfish | PMID:28103688 | |
| Molecular Function | GO:0008146 | sulfotransferase activity | hs6st3b | IDA | Zfish | PMID:28103688 | |
| Cellular Component | GO:0005794 | Golgi apparatus | Hs6st3 | IDA | Mouse | PMID:15226404 | |
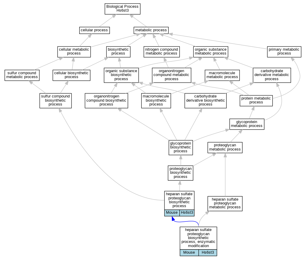
| Biological Process | GO:0015012 | heparan sulfate proteoglycan biosynthetic process | Hs6st3 | IDA | Mouse | PMID:15226404 | |
| Biological Process | GO:0015012 | heparan sulfate proteoglycan biosynthetic process | Hs6st3 | IDA | Mouse | PMID:12611590 | |
| Biological Process | GO:0015015 | heparan sulfate proteoglycan biosynthetic process, enzymatic modification | Hs6st3 | IDA | Mouse | PMID:10644753 |
| EXP Inferred from experiment |
| IDA Inferred from direct assay |
| IEP Inferred from expression pattern |
| IGI Inferred from genetic interaction |
| IMP Inferred from mutant phenotype |
| IPI Inferred from physical interaction |
| HTP Inferred from High Throughput Experiment |
| HDA Inferred from High Throughput Direct Assay |
| HMP Inferred from High Throughput Mutant Phenotype |
| HGI Inferred from High Throughput Genetic Interaction |
| HEP Inferred from High Throughput Expression Pattern |
Mouse Genome Database (MGD), Gene Expression Database (GXD), Mouse Models of Human Cancer database (MMHCdb) (formerly Mouse Tumor Biology (MTB)), Gene Ontology (GO) |
||
|
Citing These Resources Funding Information Warranty Disclaimer, Privacy Notice, Licensing, & Copyright Send questions and comments to User Support. |
last database update 12/30/2025 MGI 6.24 |
|
|
|
||