|
Source |
Alliance of Genome Resources |



| Category | ID | Classification term | Gene | Evidence | Inferred from | Organism | Reference |
|---|---|---|---|---|---|---|---|
| Molecular Function | GO:0001227 | DNA-binding transcription repressor activity, RNA polymerase II-specific | HOXB13 | IDA | Human | PMID:15126340 | |
| Molecular Function | GO:0008327 | methyl-CpG binding | HOXB13 | IDA | Human | PMID:28473536 | |
| Molecular Function | GO:0005515 | protein binding | HOXB13 | IPI | UniProtKB:P17252 | Human | PMID:32814053 |
| Molecular Function | GO:0005515 | protein binding | HOXB13 | IPI | UniProtKB:P61981 | Human | PMID:32814053 |
| Molecular Function | GO:0005515 | protein binding | HOXB13 | IPI | UniProtKB:Q15047-2 | Human | PMID:32814053 |
| Molecular Function | GO:0005515 | protein binding | HOXB13 | IPI | UniProtKB:Q8TAP4-4 | Human | PMID:32814053 |
| Molecular Function | GO:0005515 | protein binding | HOXB13 | IPI | UniProtKB:Q92993 | Human | PMID:32814053 |
| Molecular Function | GO:0005515 | protein binding | Hoxb13 | IPI | PR:Q60954 | Mouse | PMID:9343407 |
| Molecular Function | GO:0043565 | sequence-specific DNA binding | HOXB13 | IDA | Human | PMID:23332764 | |
| Molecular Function | GO:1990837 | sequence-specific double-stranded DNA binding | HOXB13 | IDA | Human | PMID:28473536 | |
| Cellular Component | GO:0005654 | nucleoplasm | HOXB13 | IDA | Human | GO_REF:0000052 | |
| Cellular Component | GO:0005667 | transcription regulator complex | Hoxb13 | IDA | Mouse | PMID:9343407 | |
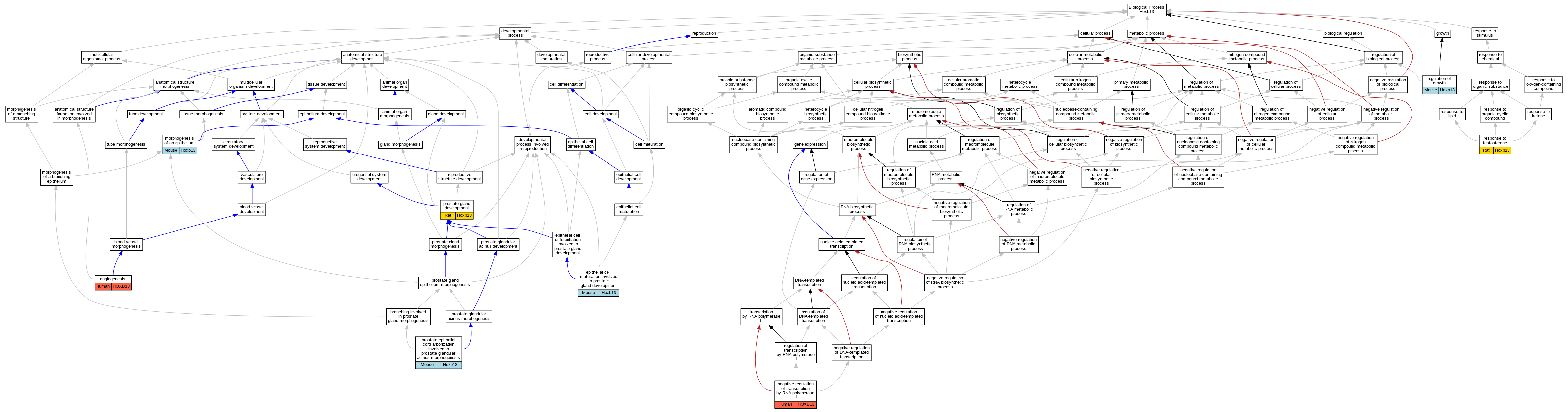
| Biological Process | GO:0001525 | angiogenesis | HOXB13 | IEP | Human | PMID:17972163 | |
| Biological Process | GO:0060743 | epithelial cell maturation involved in prostate gland development | Hoxb13 | IMP | MGI:MGI:2655242 | Mouse | PMID:12668621 |
| Biological Process | GO:0002009 | morphogenesis of an epithelium | Hoxb13 | IMP | MGI:MGI:2655242 | Mouse | PMID:12668621 |
| Biological Process | GO:0000122 | negative regulation of transcription by RNA polymerase II | HOXB13 | IDA | Human | PMID:15126340 | |
| Biological Process | GO:0060527 | prostate epithelial cord arborization involved in prostate glandular acinus morphogenesis | Hoxb13 | IGI | MGI:MGI:96205 | Mouse | PMID:12620974 |
| Biological Process | GO:0030850 | prostate gland development | Hoxb13 | IEP | Rat | PMID:17138648|RGD:11354895 | |
| Biological Process | GO:0040008 | regulation of growth | Hoxb13 | IMP | MGI:MGI:2655241 | Mouse | PMID:12679105 |
| Biological Process | GO:0033574 | response to testosterone | Hoxb13 | IEP | Rat | PMID:17138648|RGD:11354895 | |
| Biological Process | GO:0033574 | response to testosterone | Hoxb13 | IEP | Rat | PMID:17218409|RGD:2314760 |
| EXP Inferred from experiment |
| IDA Inferred from direct assay |
| IEP Inferred from expression pattern |
| IGI Inferred from genetic interaction |
| IMP Inferred from mutant phenotype |
| IPI Inferred from physical interaction |
| HTP Inferred from High Throughput Experiment |
| HDA Inferred from High Throughput Direct Assay |
| HMP Inferred from High Throughput Mutant Phenotype |
| HGI Inferred from High Throughput Genetic Interaction |
| HEP Inferred from High Throughput Expression Pattern |
Mouse Genome Database (MGD), Gene Expression Database (GXD), Mouse Models of Human Cancer database (MMHCdb) (formerly Mouse Tumor Biology (MTB)), Gene Ontology (GO) |
||
|
Citing These Resources Funding Information Warranty Disclaimer, Privacy Notice, Licensing, & Copyright Send questions and comments to User Support. |
last database update 09/30/2025 MGI 6.24 |
|
|
|
||