|
Source |
Alliance of Genome Resources |



| Category | ID | Classification term | Gene | Evidence | Inferred from | Organism | Reference |
|---|---|---|---|---|---|---|---|
| Molecular Function | GO:0003677 | DNA binding | HMX1 | IMP | Human | PMID:10206974 | |
| Molecular Function | GO:0003677 | DNA binding | Hmx1 | IMP | Mouse | MGI:MGI:1266891|PMID:9628823 | |
| Molecular Function | GO:0001227 | DNA-binding transcription repressor activity, RNA polymerase II-specific | Hmx1 | IMP | Mouse | MGI:MGI:3773266|PMID:10206974 | |
| Molecular Function | GO:0000977 | RNA polymerase II transcription regulatory region sequence-specific DNA binding | Hmx1 | IMP | Mouse | MGI:MGI:3773266|PMID:10206974 | |
| Molecular Function | GO:1990837 | sequence-specific double-stranded DNA binding | HMX1 | IDA | Human | PMID:28473536 | |
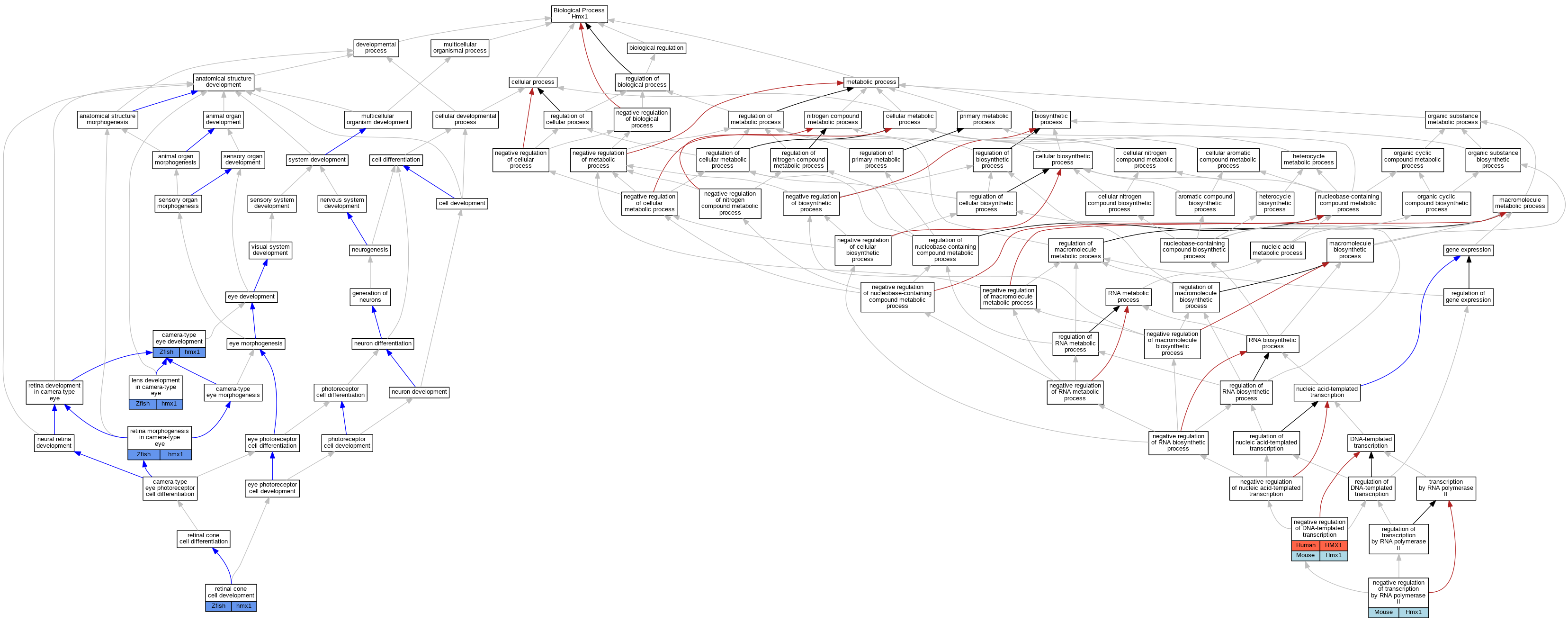
| Biological Process | GO:0043010 | camera-type eye development | hmx1 | IMP | ZFIN:ZDB-MRPHLNO-080513-1 | Zfish | PMID:18423520 |
| Biological Process | GO:0002088 | lens development in camera-type eye | hmx1 | IMP | ZFIN:ZDB-GENO-211118-2 | Zfish | PMID:33465110 |
| Biological Process | GO:0002088 | lens development in camera-type eye | hmx1 | IMP | ZFIN:ZDB-GENO-211118-1 | Zfish | PMID:33465110 |
| Biological Process | GO:0045892 | negative regulation of DNA-templated transcription | HMX1 | IMP | Human | PMID:10206974 | |
| Biological Process | GO:0045892 | negative regulation of DNA-templated transcription | Hmx1 | IMP | Mouse | MGI:MGI:1266891|PMID:9628823 | |
| Biological Process | GO:0000122 | negative regulation of transcription by RNA polymerase II | Hmx1 | IMP | Mouse | MGI:MGI:3773266|PMID:10206974 | |
| Biological Process | GO:0060042 | retina morphogenesis in camera-type eye | hmx1 | IMP | ZFIN:ZDB-MRPHLNO-080513-1 | Zfish | PMID:23068565 |
| Biological Process | GO:0046549 | retinal cone cell development | hmx1 | IMP | ZFIN:ZDB-MRPHLNO-080513-1 | Zfish | PMID:23068565 |
| EXP Inferred from experiment |
| IDA Inferred from direct assay |
| IEP Inferred from expression pattern |
| IGI Inferred from genetic interaction |
| IMP Inferred from mutant phenotype |
| IPI Inferred from physical interaction |
| HTP Inferred from High Throughput Experiment |
| HDA Inferred from High Throughput Direct Assay |
| HMP Inferred from High Throughput Mutant Phenotype |
| HGI Inferred from High Throughput Genetic Interaction |
| HEP Inferred from High Throughput Expression Pattern |
Mouse Genome Database (MGD), Gene Expression Database (GXD), Mouse Models of Human Cancer database (MMHCdb) (formerly Mouse Tumor Biology (MTB)), Gene Ontology (GO) |
||
|
Citing These Resources Funding Information Warranty Disclaimer, Privacy Notice, Licensing, & Copyright Send questions and comments to User Support. |
last database update 09/30/2025 MGI 6.24 |
|
|
|
||