|
Source |
Alliance of Genome Resources |



| Category | ID | Classification term | Gene | Evidence | Inferred from | Organism | Reference |
|---|---|---|---|---|---|---|---|
| Molecular Function | GO:0042802 | identical protein binding | H2BC10 | IPI | UniProtKB:P62807 | Human | PMID:25954010 |
| Molecular Function | GO:0005515 | protein binding | H2BC5 | IPI | UniProtKB:P16104 | Human | PMID:28514442 |
| Molecular Function | GO:0005515 | protein binding | H2BC5 | IPI | UniProtKB:P16104 | Human | PMID:30021884 |
| Molecular Function | GO:0005515 | protein binding | H2BC10 | IPI | UniProtKB:Q13625-3 | Human | PMID:25416956 |
| Molecular Function | GO:0005515 | protein binding | H2BC10 | IPI | UniProtKB:Q12888 | Human | PMID:27462807 |
| Molecular Function | GO:0005515 | protein binding | H2BC10 | IPI | UniProtKB:Q96CW1 | Human | PMID:32296183 |
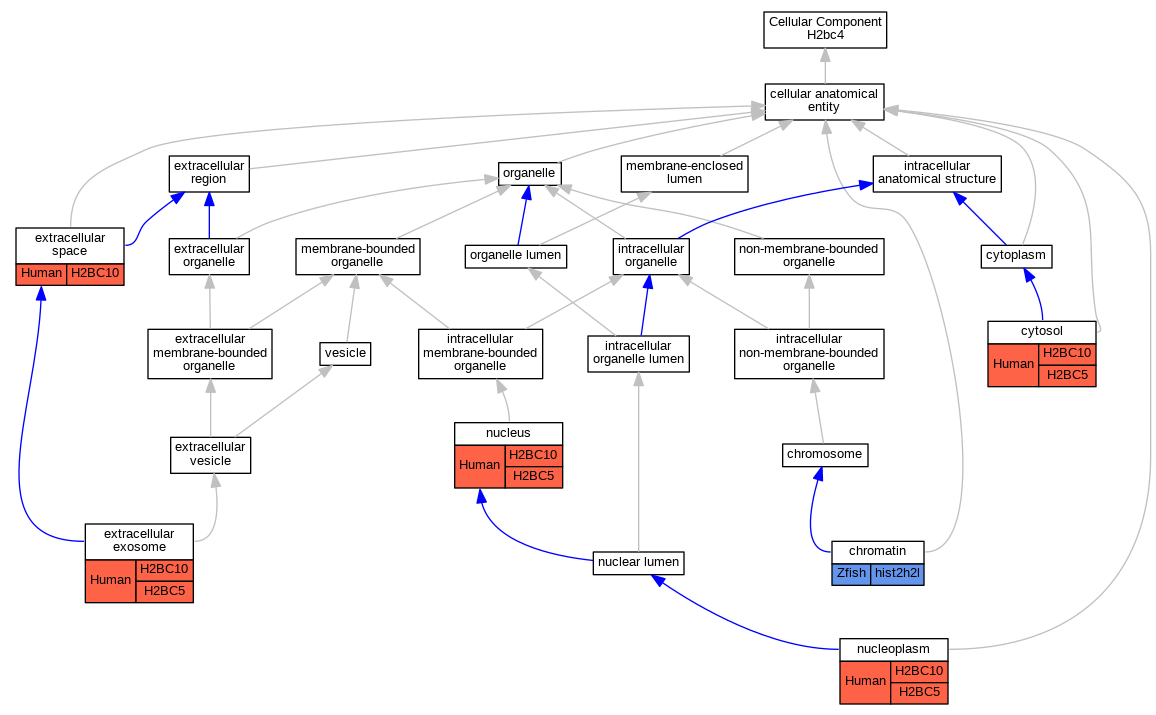
| Cellular Component | GO:0000785 | chromatin | hist2h2l | IDA | Zfish | PMID:22155959 | |
| Cellular Component | GO:0005829 | cytosol | H2BC5 | IDA | Human | GO_REF:0000052 | |
| Cellular Component | GO:0005829 | cytosol | H2BC10 | IDA | Human | GO_REF:0000052 | |
| Cellular Component | GO:0070062 | extracellular exosome | H2BC5 | HDA | Human | PMID:20458337 | |
| Cellular Component | GO:0070062 | extracellular exosome | H2BC10 | HDA | Human | PMID:20458337 | |
| Cellular Component | GO:0005615 | extracellular space | H2BC10 | IDA | Human | PMID:12860195 | |
| Cellular Component | GO:0005654 | nucleoplasm | H2BC5 | IDA | Human | GO_REF:0000052 | |
| Cellular Component | GO:0005654 | nucleoplasm | H2BC10 | IDA | Human | GO_REF:0000052 | |
| Cellular Component | GO:0005634 | nucleus | H2BC5 | IDA | Human | PMID:16319397 | |
| Cellular Component | GO:0005634 | nucleus | H2BC5 | HDA | Human | PMID:21630459 | |
| Cellular Component | GO:0005634 | nucleus | H2BC10 | HDA | Human | PMID:21630459 | |
| Biological Process | GO:0019731 | antibacterial humoral response | H2BC10 | IDA | Human | PMID:12860195 | |
| Biological Process | GO:0061844 | antimicrobial humoral immune response mediated by antimicrobial peptide | H2BC10 | IDA | Human | PMID:12860195 | |
| Biological Process | GO:0050830 | defense response to Gram-positive bacterium | H2BC10 | IDA | Human | PMID:12860195 | |
| Biological Process | GO:0002227 | innate immune response in mucosa | H2BC10 | IDA | Human | PMID:12860195 |
| EXP Inferred from experiment |
| IDA Inferred from direct assay |
| IEP Inferred from expression pattern |
| IGI Inferred from genetic interaction |
| IMP Inferred from mutant phenotype |
| IPI Inferred from physical interaction |
| HTP Inferred from High Throughput Experiment |
| HDA Inferred from High Throughput Direct Assay |
| HMP Inferred from High Throughput Mutant Phenotype |
| HGI Inferred from High Throughput Genetic Interaction |
| HEP Inferred from High Throughput Expression Pattern |
Mouse Genome Database (MGD), Gene Expression Database (GXD), Mouse Models of Human Cancer database (MMHCdb) (formerly Mouse Tumor Biology (MTB)), Gene Ontology (GO) |
||
|
Citing These Resources Funding Information Warranty Disclaimer, Privacy Notice, Licensing, & Copyright Send questions and comments to User Support. |
last database update 05/05/2026 MGI 6.24 |
|
|
|
||