|
Source |
Alliance of Genome Resources |



| Category | ID | Classification term | Gene | Evidence | Inferred from | Organism | Reference |
|---|---|---|---|---|---|---|---|
| Molecular Function | GO:0042393 | histone binding | H2al2a | IPI | UniProtKB:P70696 | Mouse | MGI:MGI:5897488|PMID:28366643 |
| Molecular Function | GO:0005515 | protein binding | H2al2a | IPI | PR:P70696 | Mouse | PMID:17261847 |
| Cellular Component | GO:0044815 | DNA packaging complex | H2al2a | IDA | Mouse | PMID:17261847 | |
| Cellular Component | GO:0000786 | nucleosome | H2al2a | IDA | Mouse | MGI:MGI:5897488|PMID:28366643 | |
| Cellular Component | GO:0000786 | nucleosome | H2al2a | IDA | Mouse | PMID:17261847 | |
| Cellular Component | GO:0005634 | nucleus | H2al2a | IDA | Mouse | PMID:17261847 | |
| Cellular Component | GO:0005721 | pericentric heterochromatin | H2al2a | IDA | Mouse | PMID:17261847 | |
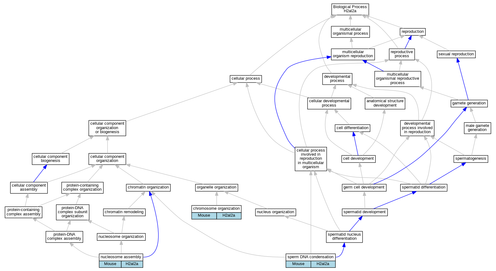
| Biological Process | GO:0051276 | chromosome organization | H2al2a | IDA | Mouse | PMID:17261847 | |
| Biological Process | GO:0006334 | nucleosome assembly | H2al2a | IDA | Mouse | PMID:17261847 | |
| Biological Process | GO:0035092 | sperm DNA condensation | H2al2a | IDA | Mouse | MGI:MGI:5897488|PMID:28366643 |
| EXP Inferred from experiment |
| IDA Inferred from direct assay |
| IEP Inferred from expression pattern |
| IGI Inferred from genetic interaction |
| IMP Inferred from mutant phenotype |
| IPI Inferred from physical interaction |
| HTP Inferred from High Throughput Experiment |
| HDA Inferred from High Throughput Direct Assay |
| HMP Inferred from High Throughput Mutant Phenotype |
| HGI Inferred from High Throughput Genetic Interaction |
| HEP Inferred from High Throughput Expression Pattern |
Mouse Genome Database (MGD), Gene Expression Database (GXD), Mouse Models of Human Cancer database (MMHCdb) (formerly Mouse Tumor Biology (MTB)), Gene Ontology (GO) |
||
|
Citing These Resources Funding Information Warranty Disclaimer, Privacy Notice, Licensing, & Copyright Send questions and comments to User Support. |
last database update 12/30/2025 MGI 6.24 |
|
|
|
||