|
Source |
Alliance of Genome Resources |



| Category | ID | Classification term | Gene | Evidence | Inferred from | Organism | Reference |
|---|---|---|---|---|---|---|---|
| Molecular Function | GO:0005536 | glucose binding | Gys2 | IDA | Rat | PMID:6096366|RGD:2304113 | |
| Molecular Function | GO:0004373 | glycogen (starch) synthase activity | GYS2 | IDA | Human | PMID:1731614 | |
| Molecular Function | GO:0004373 | glycogen (starch) synthase activity | GYS2 | EXP | Human | PMID:9691087 | |
| Molecular Function | GO:0004373 | glycogen (starch) synthase activity | Gys2 | IDA | Mouse | PMID:23990365 | |
| Molecular Function | GO:0004373 | glycogen (starch) synthase activity | Gys2 | IDA | Rat | PMID:11415431|RGD:8554625 | |
| Molecular Function | GO:0004373 | glycogen (starch) synthase activity | Gys2 | IDA | Rat | PMID:114169|RGD:2304128 | |
| Molecular Function | GO:0004373 | glycogen (starch) synthase activity | Gys2 | IDA | Rat | PMID:15138155|RGD:1582633 | |
| Molecular Function | GO:0004373 | glycogen (starch) synthase activity | Gys2 | IDA | Rat | PMID:1731614|RGD:8554840 | |
| Molecular Function | GO:0004373 | glycogen (starch) synthase activity | Gys2 | IDA | Rat | PMID:1733780|RGD:2304117 | |
| Molecular Function | GO:0004373 | glycogen (starch) synthase activity | Gys2 | IDA | Rat | PMID:6096366|RGD:2304113 | |
| Molecular Function | GO:0004373 | glycogen (starch) synthase activity | Gys2 | IDA | Rat | PMID:6449198|RGD:1642743 | |
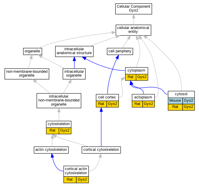
| Cellular Component | GO:0005938 | cell cortex | Gys2 | IDA | Rat | PMID:11415431|RGD:8554625 | |
| Cellular Component | GO:0005938 | cell cortex | Gys2 | IDA | Rat | PMID:9003423|RGD:8553883 | |
| Cellular Component | GO:0030864 | cortical actin cytoskeleton | Gys2 | IDA | Rat | PMID:9003423|RGD:8553883 | |
| Cellular Component | GO:0005737 | cytoplasm | Gys2 | IDA | Rat | PMID:9003423|RGD:8553883 | |
| Cellular Component | GO:0005856 | cytoskeleton | Gys2 | IDA | Rat | PMID:11415431|RGD:8554625 | |
| Cellular Component | GO:0005829 | cytosol | Gys2 | IDA | Mouse | PMID:23990365 | |
| Cellular Component | GO:0005829 | cytosol | Gys2 | IDA | Rat | PMID:11415431|RGD:8554625 | |
| Cellular Component | GO:0043265 | ectoplasm | Gys2 | IDA | Rat | PMID:9003423|RGD:8553883 | |
| Biological Process | GO:0005978 | glycogen biosynthetic process | GYS2 | IDA | Human | PMID:1731614 | |
| Biological Process | GO:0005978 | glycogen biosynthetic process | Gys2 | IMP | MGI:MGI:4462836 | Mouse | PMID:28483921 |
| Biological Process | GO:0005978 | glycogen biosynthetic process | Gys2 | IDA | Rat | PMID:11415431|RGD:8554625 | |
| Biological Process | GO:0005978 | glycogen biosynthetic process | Gys2 | IDA | Rat | PMID:114169|RGD:2304128 | |
| Biological Process | GO:0005978 | glycogen biosynthetic process | Gys2 | IDA | Rat | PMID:15138155|RGD:1582633 | |
| Biological Process | GO:0005978 | glycogen biosynthetic process | Gys2 | IDA | Rat | PMID:1731614|RGD:8554840 | |
| Biological Process | GO:0005978 | glycogen biosynthetic process | Gys2 | IDA | Rat | PMID:6449198|RGD:1642743 | |
| Biological Process | GO:0005977 | glycogen metabolic process | Gys2 | IDA | Rat | PMID:1733780|RGD:2304117 | |
| Biological Process | GO:0005977 | glycogen metabolic process | Gys2 | IDA | Rat | PMID:6096366|RGD:2304113 | |
| Biological Process | GO:0009749 | response to glucose | Gys2 | IDA | Rat | PMID:9003423|RGD:8553883 |
| EXP Inferred from experiment |
| IDA Inferred from direct assay |
| IEP Inferred from expression pattern |
| IGI Inferred from genetic interaction |
| IMP Inferred from mutant phenotype |
| IPI Inferred from physical interaction |
| HTP Inferred from High Throughput Experiment |
| HDA Inferred from High Throughput Direct Assay |
| HMP Inferred from High Throughput Mutant Phenotype |
| HGI Inferred from High Throughput Genetic Interaction |
| HEP Inferred from High Throughput Expression Pattern |
Mouse Genome Database (MGD), Gene Expression Database (GXD), Mouse Models of Human Cancer database (MMHCdb) (formerly Mouse Tumor Biology (MTB)), Gene Ontology (GO) |
||
|
Citing These Resources Funding Information Warranty Disclaimer, Privacy Notice, Licensing, & Copyright Send questions and comments to User Support. |
last database update 05/05/2026 MGI 6.24 |
|
|
|
||