|
Source |
Alliance of Genome Resources |



| Category | ID | Classification term | Gene | Evidence | Inferred from | Organism | Reference |
|---|---|---|---|---|---|---|---|
| Molecular Function | GO:0003700 | DNA-binding transcription factor activity | Gtf2ird1 | IDA | Mouse | PMID:10861001 | |
| Molecular Function | GO:0001227 | DNA-binding transcription repressor activity, RNA polymerase II-specific | GTF2IRD1 | IDA | Human | PMID:11438732 | |
| Molecular Function | GO:0005515 | protein binding | GTF2IRD1 | IPI | UniProtKB:P51860 | Human | PMID:26275350 |
| Molecular Function | GO:0005515 | protein binding | GTF2IRD1 | IPI | UniProtKB:Q13835 | Human | PMID:26275350 |
| Molecular Function | GO:0005515 | protein binding | GTF2IRD1 | IPI | UniProtKB:Q58WW2 | Human | PMID:26275350 |
| Molecular Function | GO:0005515 | protein binding | GTF2IRD1 | IPI | UniProtKB:Q6VMQ6 | Human | PMID:26275350 |
| Molecular Function | GO:0005515 | protein binding | GTF2IRD1 | IPI | UniProtKB:Q80W88 | Human | PMID:26275350 |
| Molecular Function | GO:0005515 | protein binding | GTF2IRD1 | IPI | UniProtKB:Q8WWY6 | Human | PMID:26275350 |
| Molecular Function | GO:0005515 | protein binding | GTF2IRD1 | IPI | UniProtKB:Q96CB8 | Human | PMID:26275350 |
| Molecular Function | GO:0005515 | protein binding | GTF2IRD1 | IPI | UniProtKB:Q9CWY3 | Human | PMID:26275350 |
| Molecular Function | GO:0005515 | protein binding | GTF2IRD1 | IPI | UniProtKB:Q9JLM4 | Human | PMID:26275350 |
| Molecular Function | GO:0005515 | protein binding | GTF2IRD1 | IPI | UniProtKB:Q9UBW7 | Human | PMID:26275350 |
| Molecular Function | GO:0005515 | protein binding | GTF2IRD1 | IPI | UniProtKB:Q96HT8 | Human | PMID:32296183 |
| Molecular Function | GO:0005515 | protein binding | GTF2IRD1 | IPI | UniProtKB:Q9H8Y8 | Human | PMID:32296183 |
| Molecular Function | GO:0000978 | RNA polymerase II cis-regulatory region sequence-specific DNA binding | GTF2IRD1 | IDA | Human | PMID:9774679 | |
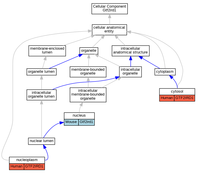
| Cellular Component | GO:0005829 | cytosol | GTF2IRD1 | IDA | Human | GO_REF:0000052 | |
| Cellular Component | GO:0005654 | nucleoplasm | GTF2IRD1 | IDA | Human | GO_REF:0000052 | |
| Cellular Component | GO:0005634 | nucleus | Gtf2ird1 | IDA | Mouse | PMID:22899722 | |
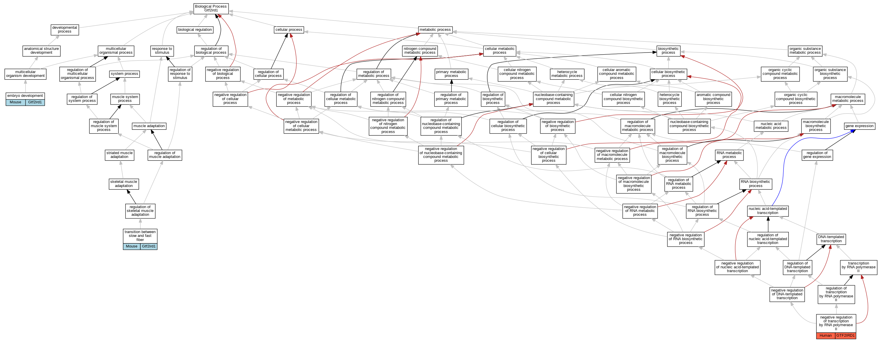
| Biological Process | GO:0009790 | embryo development | Gtf2ird1 | IMP | MGI:MGI:3831526 | Mouse | PMID:19109438 |
| Biological Process | GO:0000122 | negative regulation of transcription by RNA polymerase II | GTF2IRD1 | IDA | Human | PMID:11438732 | |
| Biological Process | GO:0014886 | transition between slow and fast fiber | Gtf2ird1 | IDA | Mouse | PMID:22899722 |
| EXP Inferred from experiment |
| IDA Inferred from direct assay |
| IEP Inferred from expression pattern |
| IGI Inferred from genetic interaction |
| IMP Inferred from mutant phenotype |
| IPI Inferred from physical interaction |
| HTP Inferred from High Throughput Experiment |
| HDA Inferred from High Throughput Direct Assay |
| HMP Inferred from High Throughput Mutant Phenotype |
| HGI Inferred from High Throughput Genetic Interaction |
| HEP Inferred from High Throughput Expression Pattern |
Mouse Genome Database (MGD), Gene Expression Database (GXD), Mouse Models of Human Cancer database (MMHCdb) (formerly Mouse Tumor Biology (MTB)), Gene Ontology (GO) |
||
|
Citing These Resources Funding Information Warranty Disclaimer, Privacy Notice, Licensing, & Copyright Send questions and comments to User Support. |
last database update 12/30/2025 MGI 6.24 |
|
|
|
||