|
Source |
Alliance of Genome Resources |



| Category | ID | Classification term | Gene | Evidence | Inferred from | Organism | Reference |
|---|---|---|---|---|---|---|---|
| Molecular Function | GO:0099507 | ligand-gated monoatomic ion channel activity involved in regulation of presynaptic membrane potential | GRIK4 | IDA | Human | PMID:20026616 | |
| Molecular Function | GO:0099507 | ligand-gated monoatomic ion channel activity involved in regulation of presynaptic membrane potential | GRIK4 | IMP | Human | PMID:20026616 | |
| Molecular Function | GO:0005515 | protein binding | Grik4 | IPI | PR:P39087 | Mouse | PMID:12954862 |
| Molecular Function | GO:0005515 | protein binding | Grik4 | IPI | PR:Q8R4I7 | Mouse | PMID:21734292 |
| Molecular Function | GO:0005515 | protein binding | Grik4 | IPI | PR:Q61626 | Mouse | PMID:12954862 |
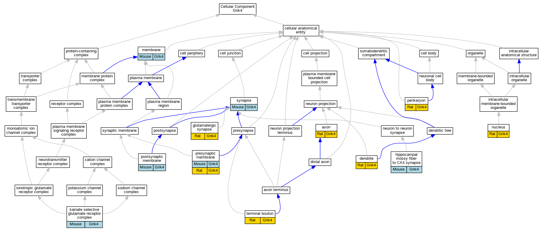
| Cellular Component | GO:0030424 | axon | Grik4 | IDA | Rat | PMID:15844209|RGD:1642495 | |
| Cellular Component | GO:0030425 | dendrite | Grik4 | IDA | Rat | PMID:15844209|RGD:1642495 | |
| Cellular Component | GO:0098978 | glutamatergic synapse | Grik4 | IDA | Rat | PMID:16360275|RGD:1642473 | |
| Cellular Component | GO:0098686 | hippocampal mossy fiber to CA3 synapse | Grik4 | IDA | Mouse | PMID:12954862 | |
| Cellular Component | GO:0032983 | kainate selective glutamate receptor complex | Grik4 | IPI | PR:P39087 | Mouse | PMID:12954862 |
| Cellular Component | GO:0032983 | kainate selective glutamate receptor complex | Grik4 | IPI | PR:Q61626 | Mouse | PMID:12954862 |
| Cellular Component | GO:0016020 | membrane | Grik4 | IDA | Mouse | PMID:12954862 | |
| Cellular Component | GO:0005634 | nucleus | Grik4 | IDA | Rat | PMID:16360275|RGD:1642473 | |
| Cellular Component | GO:0043204 | perikaryon | Grik4 | IDA | Rat | PMID:15844209|RGD:1642495 | |
| Cellular Component | GO:0045211 | postsynaptic membrane | Grik4 | IDA | Mouse | PMID:12954862 | |
| Cellular Component | GO:0042734 | presynaptic membrane | Grik4 | IDA | Mouse | PMID:12954862 | |
| Cellular Component | GO:0042734 | presynaptic membrane | Grik4 | IDA | Rat | PMID:16360275|RGD:1642473 | |
| Cellular Component | GO:0045202 | synapse | Grik4 | IDA | Mouse | PMID:21734292 | |
| Cellular Component | GO:0043195 | terminal bouton | Grik4 | IDA | Rat | PMID:15844209|RGD:1642495 | |
| Cellular Component | GO:0043195 | terminal bouton | Grik4 | IDA | Rat | PMID:16360275|RGD:1642473 | |
| Biological Process | GO:0031960 | response to corticosteroid | Grik4 | IEP | Rat | PMID:19180187|RGD:2316517 |
| EXP Inferred from experiment |
| IDA Inferred from direct assay |
| IEP Inferred from expression pattern |
| IGI Inferred from genetic interaction |
| IMP Inferred from mutant phenotype |
| IPI Inferred from physical interaction |
| HTP Inferred from High Throughput Experiment |
| HDA Inferred from High Throughput Direct Assay |
| HMP Inferred from High Throughput Mutant Phenotype |
| HGI Inferred from High Throughput Genetic Interaction |
| HEP Inferred from High Throughput Expression Pattern |
Mouse Genome Database (MGD), Gene Expression Database (GXD), Mouse Models of Human Cancer database (MMHCdb) (formerly Mouse Tumor Biology (MTB)), Gene Ontology (GO) |
||
|
Citing These Resources Funding Information Warranty Disclaimer, Privacy Notice, Licensing, & Copyright Send questions and comments to User Support. |
last database update 10/07/2025 MGI 6.24 |
|
|
|
||