|
Source |
Alliance of Genome Resources |



| Category | ID | Classification term | Gene | Evidence | Inferred from | Organism | Reference |
|---|---|---|---|---|---|---|---|
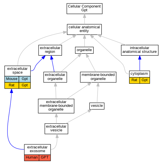
| Cellular Component | GO:0005737 | cytoplasm | Gpt | IDA | Rat | PMID:19085960|RGD:14975249 | |
| Cellular Component | GO:0070062 | extracellular exosome | GPT | HDA | Human | PMID:19056867 | |
| Cellular Component | GO:0005615 | extracellular space | Gpt | IDA | Mouse | PMID:19050265 | |
| Cellular Component | GO:0005615 | extracellular space | Gpt | IDA | Rat | PMID:19085960|RGD:14975249 | |
| Biological Process | GO:0032869 | cellular response to insulin stimulus | Gpt | IEP | Rat | PMID:25865565|RGD:11342811 | |
| Biological Process | GO:0045722 | positive regulation of gluconeogenesis | Gpt | IDA | Rat | PMID:25865565|RGD:11342811 | |
| Biological Process | GO:0031667 | response to nutrient levels | Gpt | IEP | Rat | PMID:25943649|RGD:152995488 | |
| Biological Process | GO:0042594 | response to starvation | Gpt | IEP | Rat | PMID:25865565|RGD:11342811 |
| EXP Inferred from experiment |
| IDA Inferred from direct assay |
| IEP Inferred from expression pattern |
| IGI Inferred from genetic interaction |
| IMP Inferred from mutant phenotype |
| IPI Inferred from physical interaction |
| HTP Inferred from High Throughput Experiment |
| HDA Inferred from High Throughput Direct Assay |
| HMP Inferred from High Throughput Mutant Phenotype |
| HGI Inferred from High Throughput Genetic Interaction |
| HEP Inferred from High Throughput Expression Pattern |
Mouse Genome Database (MGD), Gene Expression Database (GXD), Mouse Models of Human Cancer database (MMHCdb) (formerly Mouse Tumor Biology (MTB)), Gene Ontology (GO) |
||
|
Citing These Resources Funding Information Warranty Disclaimer, Privacy Notice, Licensing, & Copyright Send questions and comments to User Support. |
last database update 05/05/2026 MGI 6.24 |
|
|
|
||