|
Source |
Alliance of Genome Resources |



| Category | ID | Classification term | Gene | Evidence | Inferred from | Organism | Reference |
|---|---|---|---|---|---|---|---|
| Molecular Function | GO:0005171 | hepatocyte growth factor receptor binding | GLMN | IDA | Human | PMID:11571281 | |
| Molecular Function | GO:0005171 | hepatocyte growth factor receptor binding | GLMN | IPI | UniProtKB:P08581 | Human | PMID:11571281 |
| Molecular Function | GO:0005515 | protein binding | GLMN | IPI | UniProtKB:P62942 | Human | PMID:11164950 |
| Molecular Function | GO:0005515 | protein binding | GLMN | IPI | UniProtKB:P62942 | Human | PMID:12604780 |
| Molecular Function | GO:0005515 | protein binding | GLMN | IPI | UniProtKB:Q02790 | Human | PMID:12604780 |
| Molecular Function | GO:0005515 | protein binding | GLMN | IPI | UniProtKB:Q02790 | Human | PMID:25036637 |
| Molecular Function | GO:0005515 | protein binding | GLMN | IPI | UniProtKB:O43281-2 | Human | PMID:32296183 |
| Molecular Function | GO:0005515 | protein binding | GLMN | IPI | UniProtKB:O95863 | Human | PMID:32296183 |
| Molecular Function | GO:0005515 | protein binding | GLMN | IPI | UniProtKB:P50542-3 | Human | PMID:32296183 |
| Molecular Function | GO:0005515 | protein binding | GLMN | IPI | UniProtKB:P62877 | Human | PMID:32296183 |
| Molecular Function | GO:0005515 | protein binding | GLMN | IPI | UniProtKB:Q02790 | Human | PMID:32296183 |
| Molecular Function | GO:0005515 | protein binding | Glmn | IPI | UniProtKB:Q8VE73 | Mouse | MGI:MGI:2673022|PMID:12904573 |
| Molecular Function | GO:0005102 | signaling receptor binding | GLMN | IDA | Human | PMID:8955134 | |
| Molecular Function | GO:0031625 | ubiquitin protein ligase binding | GLMN | IDA | Human | PMID:22405651 | |
| Molecular Function | GO:0055105 | ubiquitin-protein transferase inhibitor activity | GLMN | IGI | UniProtKB:P62877 | Human | PMID:22405651 |
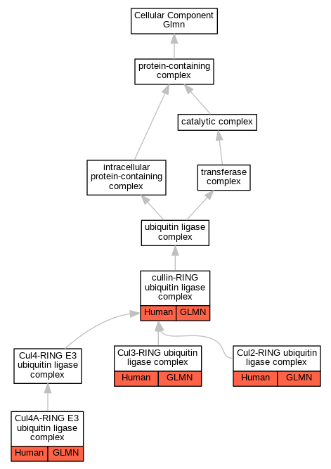
| Cellular Component | GO:0031462 | Cul2-RING ubiquitin ligase complex | GLMN | IPI | UniProtKB:Q13617 | Human | PMID:22405651 |
| Cellular Component | GO:0031463 | Cul3-RING ubiquitin ligase complex | GLMN | IPI | UniProtKB:Q13618 | Human | PMID:22405651 |
| Cellular Component | GO:0031464 | Cul4A-RING E3 ubiquitin ligase complex | GLMN | IPI | UniProtKB:Q13619 | Human | PMID:22405651 |
| Cellular Component | GO:0031461 | cullin-RING ubiquitin ligase complex | GLMN | IPI | UniProtKB:Q13616 | Human | PMID:22405651 |
| Biological Process | GO:0007166 | cell surface receptor signaling pathway | GLMN | IDA | Human | PMID:12604780 | |
| Biological Process | GO:0072359 | circulatory system development | Glmn | IMP | MGI:MGI:3817643 | Mouse | PMID:22405651 |
| Biological Process | GO:0040029 | epigenetic regulation of gene expression | GLMN | IMP | Human | PMID:12604780 | |
| Biological Process | GO:0042692 | muscle cell differentiation | GLMN | IMP | Human | PMID:11845407 | |
| Biological Process | GO:0008285 | negative regulation of cell population proliferation | GLMN | IDA | Human | PMID:12604780 | |
| Biological Process | GO:0042130 | negative regulation of T cell proliferation | GLMN | IDA | Human | PMID:12604780 | |
| Biological Process | GO:0001843 | neural tube closure | Glmn | IMP | MGI:MGI:3817643 | Mouse | PMID:22405651 |
| Biological Process | GO:0001819 | positive regulation of cytokine production | GLMN | IMP | Human | PMID:12604780 | |
| Biological Process | GO:0032743 | positive regulation of interleukin-2 production | GLMN | IDA | Human | PMID:12604780 | |
| Biological Process | GO:0032743 | positive regulation of interleukin-2 production | GLMN | IMP | Human | PMID:12604780 | |
| Biological Process | GO:0042327 | positive regulation of phosphorylation | GLMN | IDA | Human | PMID:11571281 | |
| Biological Process | GO:0032434 | regulation of proteasomal ubiquitin-dependent protein catabolic process | GLMN | IMP | Human | PMID:22405651 | |
| Biological Process | GO:0001570 | vasculogenesis | GLMN | IMP | Human | PMID:11845407 |
| EXP Inferred from experiment |
| IDA Inferred from direct assay |
| IEP Inferred from expression pattern |
| IGI Inferred from genetic interaction |
| IMP Inferred from mutant phenotype |
| IPI Inferred from physical interaction |
| HTP Inferred from High Throughput Experiment |
| HDA Inferred from High Throughput Direct Assay |
| HMP Inferred from High Throughput Mutant Phenotype |
| HGI Inferred from High Throughput Genetic Interaction |
| HEP Inferred from High Throughput Expression Pattern |
Mouse Genome Database (MGD), Gene Expression Database (GXD), Mouse Models of Human Cancer database (MMHCdb) (formerly Mouse Tumor Biology (MTB)), Gene Ontology (GO) |
||
|
Citing These Resources Funding Information Warranty Disclaimer, Privacy Notice, Licensing, & Copyright Send questions and comments to User Support. |
last database update 12/30/2025 MGI 6.24 |
|
|
|
||