|
Source |
Alliance of Genome Resources |



| Category | ID | Classification term | Gene | Evidence | Inferred from | Organism | Reference |
|---|---|---|---|---|---|---|---|
| Molecular Function | GO:0003677 | DNA binding | Glis1 | IDA | Mouse | PMID:12385751 | |
| Molecular Function | GO:0003677 | DNA binding | Glis1 | IDA | Mouse | PMID:12042312 | |
| Molecular Function | GO:0001228 | DNA-binding transcription activator activity, RNA polymerase II-specific | Glis1 | IDA | Mouse | MGI:MGI:2385553|PMID:12042312 | |
| Molecular Function | GO:0001227 | DNA-binding transcription repressor activity, RNA polymerase II-specific | Glis1 | IDA | Mouse | MGI:MGI:2385553|PMID:12042312 | |
| Molecular Function | GO:0005515 | protein binding | GLIS1 | IPI | UniProtKB:P35321 | Human | PMID:32296183 |
| Molecular Function | GO:0005515 | protein binding | GLIS1 | IPI | UniProtKB:Q8IYP9 | Human | PMID:32296183 |
| Molecular Function | GO:0000977 | RNA polymerase II transcription regulatory region sequence-specific DNA binding | Glis1 | IDA | Mouse | MGI:MGI:2385553|PMID:12042312 | |
| Molecular Function | GO:1990837 | sequence-specific double-stranded DNA binding | GLIS1 | IDA | Human | PMID:28473536 | |
| Cellular Component | GO:0005634 | nucleus | Glis1 | IDA | Mouse | PMID:12042312 | |
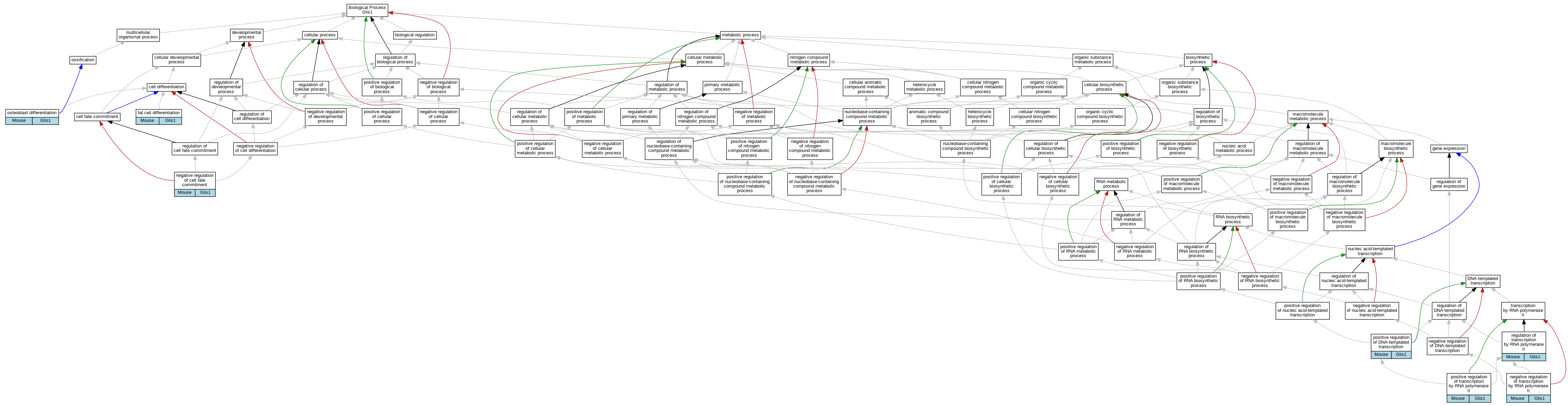
| Biological Process | GO:0045444 | fat cell differentiation | Glis1 | IMP | Mouse | MGI:MGI:6294234|PMID:30544251 | |
| Biological Process | GO:0010454 | negative regulation of cell fate commitment | Glis1 | IMP | Mouse | MGI:MGI:6294234|PMID:30544251 | |
| Biological Process | GO:0000122 | negative regulation of transcription by RNA polymerase II | Glis1 | IDA | Mouse | PMID:12042312 | |
| Biological Process | GO:0001649 | osteoblast differentiation | Glis1 | IMP | Mouse | MGI:MGI:6294234|PMID:30544251 | |
| Biological Process | GO:0045893 | positive regulation of DNA-templated transcription | Glis1 | IDA | Mouse | PMID:12042312 | |
| Biological Process | GO:0045944 | positive regulation of transcription by RNA polymerase II | Glis1 | IDA | Mouse | MGI:MGI:2385553|PMID:12042312 | |
| Biological Process | GO:0006357 | regulation of transcription by RNA polymerase II | Glis1 | IDA | Mouse | PMID:12385751 |
| EXP Inferred from experiment |
| IDA Inferred from direct assay |
| IEP Inferred from expression pattern |
| IGI Inferred from genetic interaction |
| IMP Inferred from mutant phenotype |
| IPI Inferred from physical interaction |
| HTP Inferred from High Throughput Experiment |
| HDA Inferred from High Throughput Direct Assay |
| HMP Inferred from High Throughput Mutant Phenotype |
| HGI Inferred from High Throughput Genetic Interaction |
| HEP Inferred from High Throughput Expression Pattern |
Mouse Genome Database (MGD), Gene Expression Database (GXD), Mouse Models of Human Cancer database (MMHCdb) (formerly Mouse Tumor Biology (MTB)), Gene Ontology (GO) |
||
|
Citing These Resources Funding Information Warranty Disclaimer, Privacy Notice, Licensing, & Copyright Send questions and comments to User Support. |
last database update 04/14/2026 MGI 6.24 |
|
|
|
||