|
Source |
Alliance of Genome Resources |



| Category | ID | Classification term | Gene | Evidence | Inferred from | Organism | Reference |
|---|---|---|---|---|---|---|---|
| Molecular Function | GO:0042802 | identical protein binding | GIPC2 | IPI | UniProtKB:Q8TF65 | Human | PMID:25416956 |
| Molecular Function | GO:0042802 | identical protein binding | GIPC2 | IPI | UniProtKB:Q8TF65 | Human | PMID:32296183 |
| Molecular Function | GO:0005515 | protein binding | GIPC2 | IPI | UniProtKB:P23497 | Human | PMID:25416956 |
| Molecular Function | GO:0005515 | protein binding | GIPC2 | IPI | UniProtKB:Q9HCK0 | Human | PMID:25416956 |
| Molecular Function | GO:0005515 | protein binding | GIPC2 | IPI | UniProtKB:P23497 | Human | PMID:31515488 |
| Molecular Function | GO:0005515 | protein binding | GIPC2 | IPI | UniProtKB:A5PKX9 | Human | PMID:32296183 |
| Molecular Function | GO:0005515 | protein binding | GIPC2 | IPI | UniProtKB:P23497-2 | Human | PMID:32296183 |
| Molecular Function | GO:0005515 | protein binding | GIPC2 | IPI | UniProtKB:Q15306 | Human | PMID:32296183 |
| Molecular Function | GO:0005515 | protein binding | GIPC2 | IPI | UniProtKB:Q7KZS0 | Human | PMID:32296183 |
| Molecular Function | GO:0005515 | protein binding | GIPC2 | IPI | UniProtKB:Q8N3Z6 | Human | PMID:32296183 |
| Molecular Function | GO:0005515 | protein binding | GIPC2 | IPI | UniProtKB:Q99895 | Human | PMID:32296183 |
| Molecular Function | GO:0005515 | protein binding | GIPC2 | IPI | UniProtKB:Q9BRK4 | Human | PMID:32296183 |
| Molecular Function | GO:0005515 | protein binding | GIPC2 | IPI | UniProtKB:Q9HB19 | Human | PMID:32296183 |
| Molecular Function | GO:0005515 | protein binding | Gipc2 | IPI | UniProtKB:Q64151 | Mouse | MGI:MGI:1889199|PMID:10318831 |
| Cellular Component | GO:0070062 | extracellular exosome | GIPC2 | HDA | Human | PMID:19056867 | |
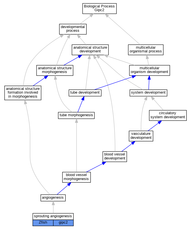
| Biological Process | GO:0002040 | sprouting angiogenesis | gipc2 | IGI | ZFIN:ZDB-GENE-060726-1 | Zfish | PMID:31050647 |
| Biological Process | GO:0002040 | sprouting angiogenesis | gipc2 | IGI | ZFIN:ZDB-GENE-040426-1828,ZFIN:ZDB-GENE-060726-1 | Zfish | PMID:31050647 |
| EXP Inferred from experiment |
| IDA Inferred from direct assay |
| IEP Inferred from expression pattern |
| IGI Inferred from genetic interaction |
| IMP Inferred from mutant phenotype |
| IPI Inferred from physical interaction |
| HTP Inferred from High Throughput Experiment |
| HDA Inferred from High Throughput Direct Assay |
| HMP Inferred from High Throughput Mutant Phenotype |
| HGI Inferred from High Throughput Genetic Interaction |
| HEP Inferred from High Throughput Expression Pattern |
Mouse Genome Database (MGD), Gene Expression Database (GXD), Mouse Models of Human Cancer database (MMHCdb) (formerly Mouse Tumor Biology (MTB)), Gene Ontology (GO) |
||
|
Citing These Resources Funding Information Warranty Disclaimer, Privacy Notice, Licensing, & Copyright Send questions and comments to User Support. |
last database update 05/05/2026 MGI 6.24 |
|
|
|
||