|
Source |
Alliance of Genome Resources |



| Category | ID | Classification term | Gene | Evidence | Inferred from | Organism | Reference |
|---|---|---|---|---|---|---|---|
| Molecular Function | GO:0034722 | gamma-glutamyl-peptidase activity | GGH | IDA | Human | PMID:11005824 | |
| Molecular Function | GO:0034722 | gamma-glutamyl-peptidase activity | Ggh | IDA | Rat | PMID:8621474|RGD:69845 | |
| Molecular Function | GO:0034722 | gamma-glutamyl-peptidase activity | ggh | IDA | Zfish | PMID:19005029 | |
| Molecular Function | GO:0034722 | gamma-glutamyl-peptidase activity | ggh | IDA | Zfish | PMID:24028568 | |
| Molecular Function | GO:0005515 | protein binding | GGH | IPI | UniProtKB:Q96EQ0 | Human | PMID:32296183 |
| Cellular Component | GO:0005829 | cytosol | Ggh | IDA | Rat | PMID:3015147|RGD:1624347 | |
| Cellular Component | GO:0070062 | extracellular exosome | GGH | HDA | Human | PMID:19056867 | |
| Cellular Component | GO:0070062 | extracellular exosome | GGH | HDA | Human | PMID:23533145 | |
| Cellular Component | GO:0005615 | extracellular space | GGH | IDA | Human | PMID:25645918 | |
| Cellular Component | GO:0005615 | extracellular space | Ggh | HDA | Mouse | MGI:MGI:5640941|PMID:24006456 | |
| Cellular Component | GO:0005615 | extracellular space | Ggh | IDA | Rat | PMID:8621474|RGD:69845 | |
| Cellular Component | GO:0005634 | nucleus | GGH | HDA | Human | PMID:21630459 | |
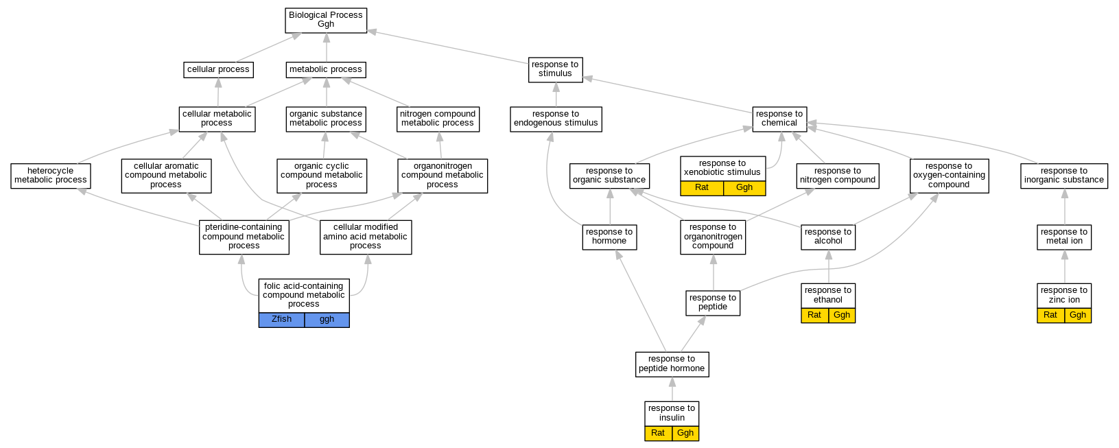
| Biological Process | GO:0006760 | folic acid-containing compound metabolic process | ggh | IDA | Zfish | PMID:19005029 | |
| Biological Process | GO:0045471 | response to ethanol | Ggh | IDA | Rat | PMID:6147245|RGD:1624348 | |
| Biological Process | GO:0032868 | response to insulin | Ggh | IDA | Rat | PMID:7503769|RGD:1624345 | |
| Biological Process | GO:0009410 | response to xenobiotic stimulus | Ggh | IDA | Rat | PMID:3015147|RGD:1624347 | |
| Biological Process | GO:0010043 | response to zinc ion | Ggh | IDA | Rat | PMID:2400760|RGD:1624346 |
| EXP Inferred from experiment |
| IDA Inferred from direct assay |
| IEP Inferred from expression pattern |
| IGI Inferred from genetic interaction |
| IMP Inferred from mutant phenotype |
| IPI Inferred from physical interaction |
| HTP Inferred from High Throughput Experiment |
| HDA Inferred from High Throughput Direct Assay |
| HMP Inferred from High Throughput Mutant Phenotype |
| HGI Inferred from High Throughput Genetic Interaction |
| HEP Inferred from High Throughput Expression Pattern |
Mouse Genome Database (MGD), Gene Expression Database (GXD), Mouse Models of Human Cancer database (MMHCdb) (formerly Mouse Tumor Biology (MTB)), Gene Ontology (GO) |
||
|
Citing These Resources Funding Information Warranty Disclaimer, Privacy Notice, Licensing, & Copyright Send questions and comments to User Support. |
last database update 09/30/2025 MGI 6.24 |
|
|
|
||