|
Source |
Alliance of Genome Resources |



| Category | ID | Classification term | Gene | Evidence | Inferred from | Organism | Reference |
|---|---|---|---|---|---|---|---|
| Molecular Function | GO:0003924 | GTPase activity | GBP5 | IDA | Human | PMID:26996307 | |
| Molecular Function | GO:0003924 | GTPase activity | GBP5 | IDA | Human | PMID:33876762 | |
| Molecular Function | GO:0042802 | identical protein binding | GBP5 | IPI | UniProtKB:Q96PP8 | Human | PMID:16189514 |
| Molecular Function | GO:0042802 | identical protein binding | GBP5 | IPI | UniProtKB:Q96PP8 | Human | PMID:20180847 |
| Molecular Function | GO:0042802 | identical protein binding | GBP5 | IPI | UniProtKB:Q96PP8 | Human | PMID:21151871 |
| Molecular Function | GO:0140678 | molecular function inhibitor activity | GBP5 | IDA | Human | PMID:31091448 | |
| Molecular Function | GO:0005515 | protein binding | GBP5 | IPI | UniProtKB:P32455 | Human | PMID:21151871 |
| Molecular Function | GO:0005515 | protein binding | GBP5 | IPI | UniProtKB:P32455|UniProtKB:P32456 | Human | PMID:21151871 |
| Molecular Function | GO:0005515 | protein binding | GBP5 | IPI | UniProtKB:P32456 | Human | PMID:21151871 |
| Molecular Function | GO:0005515 | protein binding | GBP5 | IPI | UniProtKB:Q96PP9 | Human | PMID:21151871 |
| Molecular Function | GO:0005515 | protein binding | GBP5 | IPI | UniProtKB:Q96PP9|UniProtKB:Q9H0R5 | Human | PMID:21151871 |
| Molecular Function | GO:0005515 | protein binding | GBP5 | IPI | UniProtKB:Q9H0R5 | Human | PMID:21151871 |
| Molecular Function | GO:0005515 | protein binding | GBP5 | IPI | UniProtKB:Q96P20 | Human | PMID:22461501 |
| Molecular Function | GO:0005515 | protein binding | GBP5 | IPI | UniProtKB:P32455 | Human | PMID:28514442 |
| Molecular Function | GO:0005515 | protein binding | Gbp5 | IPI | UniProtKB:Q8R4B8 | Mouse | MGI:MGI:5319585|PMID:22461501 |
| Molecular Function | GO:0042803 | protein homodimerization activity | GBP5 | IDA | Human | PMID:21151871 | |
| Molecular Function | GO:0042803 | protein homodimerization activity | GBP5 | IDA | Human | PMID:33876762 | |
| Cellular Component | GO:0005737 | cytoplasm | GBP5 | IDA | Human | PMID:17266443 | |
| Cellular Component | GO:0031410 | cytoplasmic vesicle | Gbp5 | IDA | Mouse | PMID:18025219 | |
| Cellular Component | GO:0005794 | Golgi apparatus | GBP5 | IDA | Human | PMID:26996307 | |
| Cellular Component | GO:0005794 | Golgi apparatus | GBP5 | IDA | Human | PMID:31091448 | |
| Cellular Component | GO:0005794 | Golgi apparatus | GBP5 | IDA | Human | PMID:17266443 | |
| Cellular Component | GO:0005794 | Golgi apparatus | GBP5 | IDA | Human | PMID:21151871 | |
| Cellular Component | GO:0000139 | Golgi membrane | GBP5 | IDA | Human | PMID:31091448 | |
| Cellular Component | GO:0016020 | membrane | GBP5 | HDA | Human | PMID:19946888 | |
| Cellular Component | GO:0048471 | perinuclear region of cytoplasm | GBP5 | IDA | Human | PMID:21151871 | |
| Cellular Component | GO:0106139 | symbiont cell surface | Gbp5 | IDA | Mouse | PMID:27693356 | |
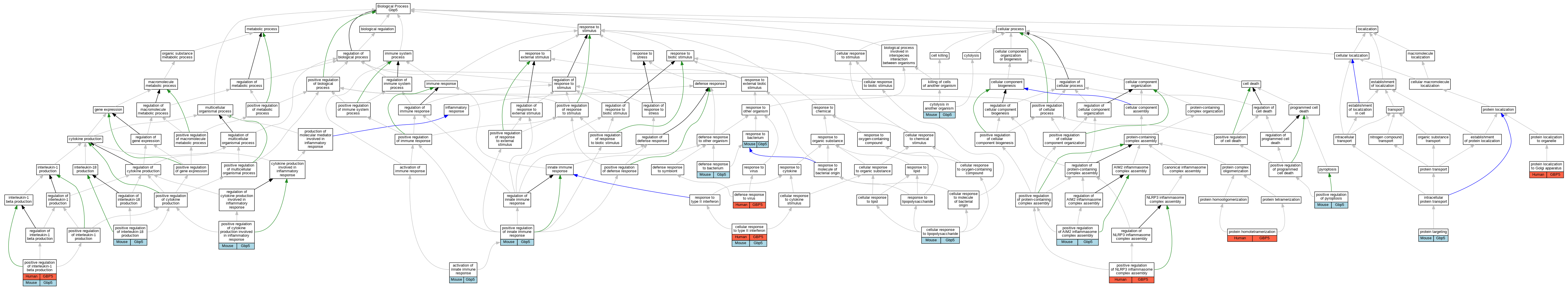
| Biological Process | GO:0002218 | activation of innate immune response | Gbp5 | IMP | Mouse | MGI:MGI:5571540|PMID:24739961 | |
| Biological Process | GO:0071222 | cellular response to lipopolysaccharide | Gbp5 | IMP | Mouse | MGI:MGI:5565107|PMID:24715728 | |
| Biological Process | GO:0071346 | cellular response to type II interferon | GBP5 | IEP | Human | PMID:17266443 | |
| Biological Process | GO:0071346 | cellular response to type II interferon | Gbp5 | IDA | Mouse | PMID:18025219 | |
| Biological Process | GO:0051715 | cytolysis in another organism | Gbp5 | IMP | Mouse | MGI:MGI:5565107|PMID:24715728 | |
| Biological Process | GO:0051715 | cytolysis in another organism | Gbp5 | IMP | Mouse | MGI:MGI:5571540|PMID:24739961 | |
| Biological Process | GO:0051715 | cytolysis in another organism | Gbp5 | IDA | Mouse | MGI:MGI:5774628|PMID:25774715 | |
| Biological Process | GO:0051715 | cytolysis in another organism | Gbp5 | IDA | Mouse | MGI:MGI:7432483|PMID:30589883 | |
| Biological Process | GO:0051715 | cytolysis in another organism | Gbp5 | IDA | Mouse | MGI:MGI:5774627|PMID:25774716 | |
| Biological Process | GO:0042742 | defense response to bacterium | Gbp5 | IMP | Mouse | MGI:MGI:5571540|PMID:24739961 | |
| Biological Process | GO:0042742 | defense response to bacterium | Gbp5 | IMP | Mouse | MGI:MGI:5565107|PMID:24715728 | |
| Biological Process | GO:0042742 | defense response to bacterium | Gbp5 | IDA | Mouse | MGI:MGI:5774628|PMID:25774715 | |
| Biological Process | GO:0042742 | defense response to bacterium | Gbp5 | IDA | Mouse | MGI:MGI:7432483|PMID:30589883 | |
| Biological Process | GO:0042742 | defense response to bacterium | Gbp5 | IDA | Mouse | PMID:27693356 | |
| Biological Process | GO:0051607 | defense response to virus | GBP5 | IDA | Human | PMID:26996307 | |
| Biological Process | GO:0051607 | defense response to virus | GBP5 | IDA | Human | PMID:31091448 | |
| Biological Process | GO:0140973 | positive regulation of AIM2 inflammasome complex assembly | Gbp5 | IDA | Mouse | MGI:MGI:5774627|PMID:25774716 | |
| Biological Process | GO:0140973 | positive regulation of AIM2 inflammasome complex assembly | Gbp5 | IDA | Mouse | MGI:MGI:5774628|PMID:25774715 | |
| Biological Process | GO:1900017 | positive regulation of cytokine production involved in inflammatory response | Gbp5 | IMP | Mouse | MGI:MGI:5319585|PMID:22461501 | |
| Biological Process | GO:0045089 | positive regulation of innate immune response | Gbp5 | IMP | Mouse | MGI:MGI:5319585|PMID:22461501 | |
| Biological Process | GO:0032731 | positive regulation of interleukin-1 beta production | GBP5 | IMP | Human | PMID:22461501 | |
| Biological Process | GO:0032731 | positive regulation of interleukin-1 beta production | Gbp5 | IMP | Mouse | MGI:MGI:5319585|PMID:22461501 | |
| Biological Process | GO:0032741 | positive regulation of interleukin-18 production | Gbp5 | IMP | Mouse | MGI:MGI:5319585|PMID:22461501 | |
| Biological Process | GO:1900227 | positive regulation of NLRP3 inflammasome complex assembly | GBP5 | IDA | Human | PMID:22461501 | |
| Biological Process | GO:0140639 | positive regulation of pyroptosis | Gbp5 | IDA | Mouse | MGI:MGI:5774627|PMID:25774716 | |
| Biological Process | GO:0140639 | positive regulation of pyroptosis | Gbp5 | IDA | Mouse | MGI:MGI:5774628|PMID:25774715 | |
| Biological Process | GO:0140639 | positive regulation of pyroptosis | Gbp5 | IMP | Mouse | MGI:MGI:5565107|PMID:24715728 | |
| Biological Process | GO:0140639 | positive regulation of pyroptosis | Gbp5 | IDA | Mouse | MGI:MGI:7432483|PMID:30589883 | |
| Biological Process | GO:0051289 | protein homotetramerization | GBP5 | IDA | Human | PMID:22461501 | |
| Biological Process | GO:0034067 | protein localization to Golgi apparatus | GBP5 | IDA | Human | PMID:21151871 | |
| Biological Process | GO:0006605 | protein targeting | Gbp5 | IDA | Mouse | PMID:27693356 | |
| Biological Process | GO:0009617 | response to bacterium | Gbp5 | IEP | Mouse | PMID:23012479 |
| EXP Inferred from experiment |
| IDA Inferred from direct assay |
| IEP Inferred from expression pattern |
| IGI Inferred from genetic interaction |
| IMP Inferred from mutant phenotype |
| IPI Inferred from physical interaction |
| HTP Inferred from High Throughput Experiment |
| HDA Inferred from High Throughput Direct Assay |
| HMP Inferred from High Throughput Mutant Phenotype |
| HGI Inferred from High Throughput Genetic Interaction |
| HEP Inferred from High Throughput Expression Pattern |
Mouse Genome Database (MGD), Gene Expression Database (GXD), Mouse Models of Human Cancer database (MMHCdb) (formerly Mouse Tumor Biology (MTB)), Gene Ontology (GO) |
||
|
Citing These Resources Funding Information Warranty Disclaimer, Privacy Notice, Licensing, & Copyright Send questions and comments to User Support. |
last database update 12/30/2025 MGI 6.24 |
|
|
|
||