|
Source |
Alliance of Genome Resources |



| Category | ID | Classification term | Gene | Evidence | Inferred from | Organism | Reference |
|---|---|---|---|---|---|---|---|
| Molecular Function | GO:0005547 | phosphatidylinositol-3,4,5-trisphosphate binding | GBF1 | IDA | Human | PMID:22573891 | |
| Molecular Function | GO:0080025 | phosphatidylinositol-3,5-bisphosphate binding | GBF1 | IDA | Human | PMID:22573891 | |
| Molecular Function | GO:0005515 | protein binding | GBF1 | IPI | UniProtKB:P18085 | Human | PMID:17956946 |
| Molecular Function | GO:0005515 | protein binding | GBF1 | IPI | UniProtKB:P84077 | Human | PMID:17956946 |
| Molecular Function | GO:0005515 | protein binding | GBF1 | IPI | UniProtKB:P53620 | Human | PMID:19039328 |
| Molecular Function | GO:0005515 | protein binding | GBF1 | IPI | UniProtKB:Q9Y678 | Human | PMID:19039328 |
| Molecular Function | GO:0005515 | protein binding | GBF1 | IPI | UniProtKB:P03300:PRO_0000424692 | Human | PMID:23572552 |
| Molecular Function | GO:0005515 | protein binding | GBF1 | IPI | UniProtKB:Q5T2E6 | Human | PMID:31519766 |
| Molecular Function | GO:0005515 | protein binding | GBF1 | IPI | UniProtKB:P09613 | Human | PMID:31570497 |
| Molecular Function | GO:0005515 | protein binding | Gbf1 | IPI | UniProtKB:P41542 | Mouse | MGI:MGI:3690145|PMID:12634853 |
| Cellular Component | GO:0031252 | cell leading edge | GBF1 | IDA | Human | PMID:22573891 | |
| Cellular Component | GO:0005801 | cis-Golgi network | GBF1 | IDA | Human | PMID:12047556 | |
| Cellular Component | GO:0005801 | cis-Golgi network | Gbf1 | IDA | Rat | PMID:11809827|RGD:2316366 | |
| Cellular Component | GO:0005788 | endoplasmic reticulum lumen | Gbf1 | IDA | Rat | PMID:10402461|RGD:2316367 | |
| Cellular Component | GO:0005793 | endoplasmic reticulum-Golgi intermediate compartment | GBF1 | IDA | Human | PMID:12047556 | |
| Cellular Component | GO:0005794 | Golgi apparatus | GBF1 | IDA | Human | GO_REF:0000052 | |
| Cellular Component | GO:0005795 | Golgi stack | Gbf1 | IDA | Rat | PMID:10402461|RGD:2316367 | |
| Cellular Component | GO:0016020 | membrane | GBF1 | HDA | Human | PMID:19946888 | |
| Cellular Component | GO:0005739 | mitochondrion | Gbf1 | IDA | Rat | PMID:10402461|RGD:2316367 | |
| Cellular Component | GO:0005777 | peroxisome | Gbf1 | IDA | Rat | PMID:10402461|RGD:2316367 | |
| Cellular Component | GO:0005802 | trans-Golgi network | GBF1 | IDA | Human | PMID:23386609 | |
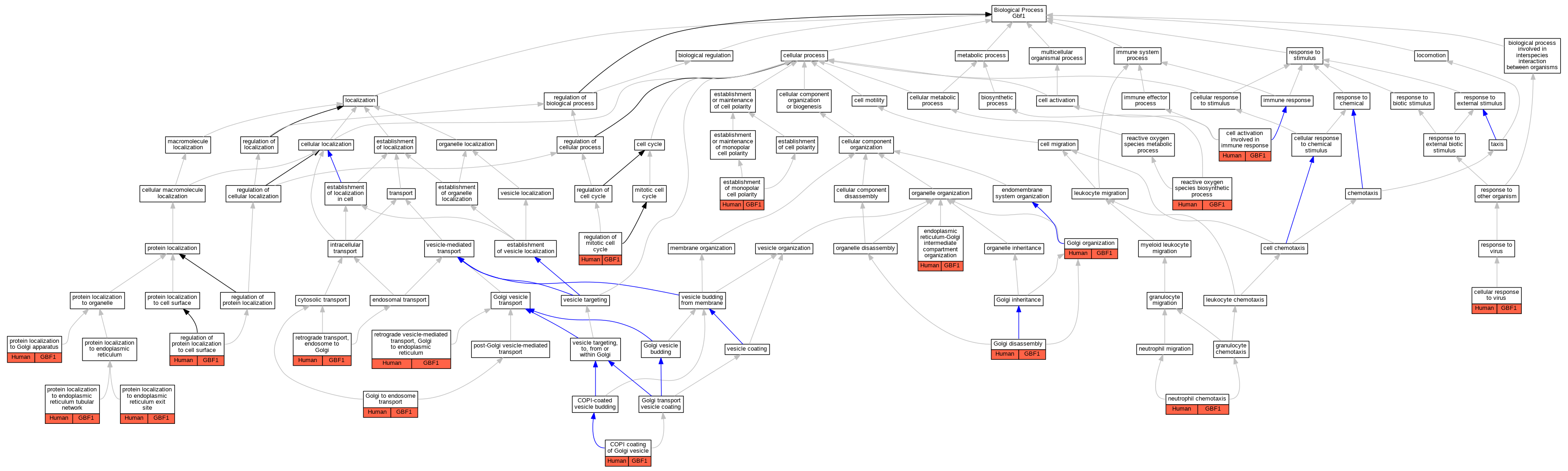
| Biological Process | GO:0002263 | cell activation involved in immune response | GBF1 | IMP | Human | PMID:22573891 | |
| Biological Process | GO:0098586 | cellular response to virus | GBF1 | IMP | Human | PMID:28389568 | |
| Biological Process | GO:0048205 | COPI coating of Golgi vesicle | GBF1 | IMP | Human | PMID:12047556 | |
| Biological Process | GO:0048205 | COPI coating of Golgi vesicle | GBF1 | IMP | Human | PMID:17956946 | |
| Biological Process | GO:0097111 | endoplasmic reticulum-Golgi intermediate compartment organization | GBF1 | IMP | Human | PMID:17956946 | |
| Biological Process | GO:0061162 | establishment of monopolar cell polarity | GBF1 | IMP | Human | PMID:22573891 | |
| Biological Process | GO:0090166 | Golgi disassembly | GBF1 | IMP | Human | PMID:23418352 | |
| Biological Process | GO:0007030 | Golgi organization | GBF1 | IMP | Human | PMID:12808027 | |
| Biological Process | GO:0006895 | Golgi to endosome transport | GBF1 | IMP | Human | PMID:23386609 | |
| Biological Process | GO:0030593 | neutrophil chemotaxis | GBF1 | IMP | Human | PMID:22573891 | |
| Biological Process | GO:0070973 | protein localization to endoplasmic reticulum exit site | GBF1 | IMP | Human | PMID:17956946 | |
| Biological Process | GO:1903420 | protein localization to endoplasmic reticulum tubular network | GBF1 | IMP | Human | PMID:17956946 | |
| Biological Process | GO:0034067 | protein localization to Golgi apparatus | GBF1 | IMP | Human | PMID:17956946 | |
| Biological Process | GO:1903409 | reactive oxygen species biosynthetic process | GBF1 | IMP | Human | PMID:22573891 | |
| Biological Process | GO:0007346 | regulation of mitotic cell cycle | GBF1 | IMP | Human | PMID:23418352 | |
| Biological Process | GO:2000008 | regulation of protein localization to cell surface | GBF1 | IMP | Human | PMID:17956946 | |
| Biological Process | GO:0042147 | retrograde transport, endosome to Golgi | GBF1 | IMP | Human | PMID:12808027 | |
| Biological Process | GO:0006890 | retrograde vesicle-mediated transport, Golgi to endoplasmic reticulum | GBF1 | IMP | Human | PMID:12047556 |
| EXP Inferred from experiment |
| IDA Inferred from direct assay |
| IEP Inferred from expression pattern |
| IGI Inferred from genetic interaction |
| IMP Inferred from mutant phenotype |
| IPI Inferred from physical interaction |
| HTP Inferred from High Throughput Experiment |
| HDA Inferred from High Throughput Direct Assay |
| HMP Inferred from High Throughput Mutant Phenotype |
| HGI Inferred from High Throughput Genetic Interaction |
| HEP Inferred from High Throughput Expression Pattern |
Mouse Genome Database (MGD), Gene Expression Database (GXD), Mouse Models of Human Cancer database (MMHCdb) (formerly Mouse Tumor Biology (MTB)), Gene Ontology (GO) |
||
|
Citing These Resources Funding Information Warranty Disclaimer, Privacy Notice, Licensing, & Copyright Send questions and comments to User Support. |
last database update 12/30/2025 MGI 6.24 |
|
|
|
||