|
Source |
Alliance of Genome Resources |



| Category | ID | Classification term | Gene | Evidence | Inferred from | Organism | Reference |
|---|---|---|---|---|---|---|---|
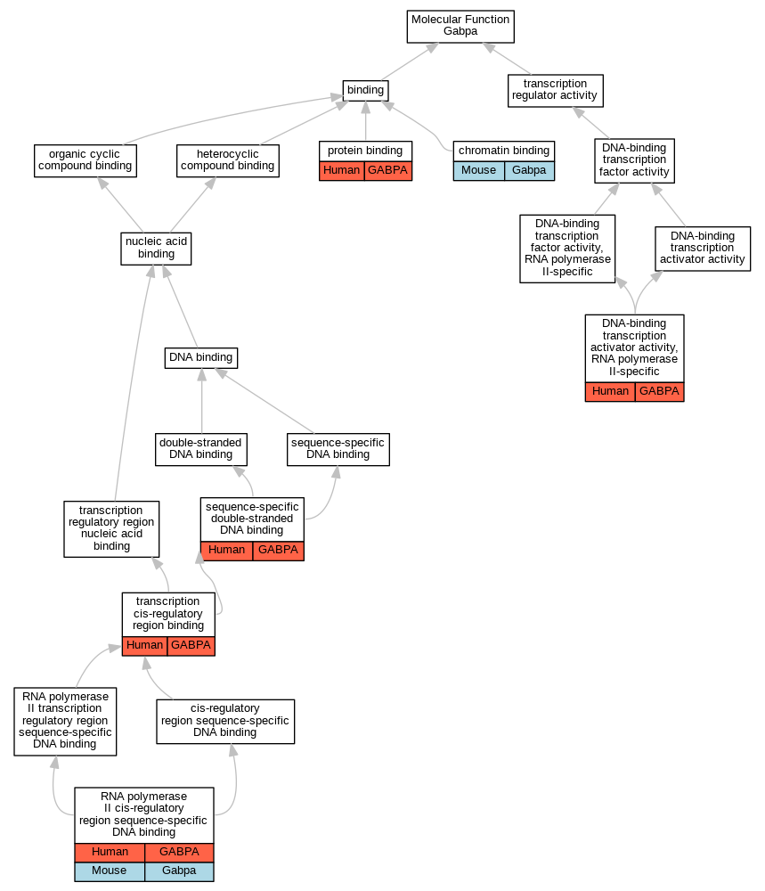
| Molecular Function | GO:0003682 | chromatin binding | Gabpa | IDA | Mouse | PMID:22780989 | |
| Molecular Function | GO:0003682 | chromatin binding | Gabpa | IDA | Mouse | PMID:16757682 | |
| Molecular Function | GO:0001228 | DNA-binding transcription activator activity, RNA polymerase II-specific | GABPA | IDA | Human | PMID:12750007 | |
| Molecular Function | GO:0001228 | DNA-binding transcription activator activity, RNA polymerase II-specific | GABPA | IDA | Human | PMID:22306510 | |
| Molecular Function | GO:0005515 | protein binding | GABPA | IPI | UniProtKB:P51610 | Human | PMID:10675337 |
| Molecular Function | GO:0005515 | protein binding | GABPA | IPI | UniProtKB:Q86XA0 | Human | PMID:24501276 |
| Molecular Function | GO:0005515 | protein binding | GABPA | IPI | UniProtKB:Q8TAK5 | Human | PMID:28514442 |
| Molecular Function | GO:0005515 | protein binding | GABPA | IPI | UniProtKB:O75716 | Human | PMID:32296183 |
| Molecular Function | GO:0005515 | protein binding | GABPA | IPI | UniProtKB:Q06547 | Human | PMID:32296183 |
| Molecular Function | GO:0005515 | protein binding | GABPA | IPI | UniProtKB:Q5TFG8 | Human | PMID:32296183 |
| Molecular Function | GO:0005515 | protein binding | GABPA | IPI | UniProtKB:Q8TAK5 | Human | PMID:32296183 |
| Molecular Function | GO:0000978 | RNA polymerase II cis-regulatory region sequence-specific DNA binding | GABPA | IDA | Human | PMID:12750007 | |
| Molecular Function | GO:0000978 | RNA polymerase II cis-regulatory region sequence-specific DNA binding | GABPA | IDA | Human | PMID:22306510 | |
| Molecular Function | GO:0000978 | RNA polymerase II cis-regulatory region sequence-specific DNA binding | Gabpa | IDA | Mouse | PMID:11004506 | |
| Molecular Function | GO:0000978 | RNA polymerase II cis-regulatory region sequence-specific DNA binding | Gabpa | IDA | Mouse | PMID:15361867 | |
| Molecular Function | GO:1990837 | sequence-specific double-stranded DNA binding | GABPA | IDA | Human | PMID:28473536 | |
| Molecular Function | GO:0000976 | transcription cis-regulatory region binding | GABPA | IDA | Human | PMID:9857059 | |
| Cellular Component | GO:0000785 | chromatin | GABPA | IDA | Human | PMID:22306510 | |
| Cellular Component | GO:0005654 | nucleoplasm | GABPA | IDA | Human | GO_REF:0000052 | |
| Cellular Component | GO:0005634 | nucleus | GABPA | IDA | Human | PMID:9857059 | |
| Cellular Component | GO:0005634 | nucleus | Gabpa | IDA | Mouse | PMID:11004506 | |
| Cellular Component | GO:0005634 | nucleus | Gabpa | IDA | Mouse | PMID:15361867 | |
| Biological Process | GO:0001825 | blastocyst formation | Gabpa | IMP | Mouse | PMID:27869233 | |
| Biological Process | GO:1903351 | cellular response to dopamine | GABPA | IMP | Human | PMID:24136195 | |
| Biological Process | GO:0001701 | in utero embryonic development | Gabpa | IMP | MGI:MGI:3665313 | Mouse | PMID:17485447 |
| Biological Process | GO:0045653 | negative regulation of megakaryocyte differentiation | Gabpa | IMP | MGI:MGI:3054951 | Mouse | PMID:16757682 |
| Biological Process | GO:0000122 | negative regulation of transcription by RNA polymerase II | Gabpa | IMP | MGI:MGI:2447635,MGI:MGI:3665312 | Mouse | PMID:17485447 |
| Biological Process | GO:0010628 | positive regulation of gene expression | GABPA | IMP | Human | PMID:24136195 | |
| Biological Process | GO:0045944 | positive regulation of transcription by RNA polymerase II | GABPA | IDA | Human | PMID:9857059 | |
| Biological Process | GO:0045944 | positive regulation of transcription by RNA polymerase II | GABPA | IDA | Human | PMID:12750007 | |
| Biological Process | GO:0045944 | positive regulation of transcription by RNA polymerase II | GABPA | IDA | Human | PMID:22306510 | |
| Biological Process | GO:0045944 | positive regulation of transcription by RNA polymerase II | GABPA | IDA | Human | PMID:24501276 | |
| Biological Process | GO:0006357 | regulation of transcription by RNA polymerase II | Gabpa | IDA | Mouse | PMID:15361867 |
| EXP Inferred from experiment |
| IDA Inferred from direct assay |
| IEP Inferred from expression pattern |
| IGI Inferred from genetic interaction |
| IMP Inferred from mutant phenotype |
| IPI Inferred from physical interaction |
| HTP Inferred from High Throughput Experiment |
| HDA Inferred from High Throughput Direct Assay |
| HMP Inferred from High Throughput Mutant Phenotype |
| HGI Inferred from High Throughput Genetic Interaction |
| HEP Inferred from High Throughput Expression Pattern |
Mouse Genome Database (MGD), Gene Expression Database (GXD), Mouse Models of Human Cancer database (MMHCdb) (formerly Mouse Tumor Biology (MTB)), Gene Ontology (GO) |
||
|
Citing These Resources Funding Information Warranty Disclaimer, Privacy Notice, Licensing, & Copyright Send questions and comments to User Support. |
last database update 12/30/2025 MGI 6.24 |
|
|
|
||