|
Source |
Alliance of Genome Resources |



| Category | ID | Classification term | Gene | Evidence | Inferred from | Organism | Reference |
|---|---|---|---|---|---|---|---|
| Molecular Function | GO:0042030 | ATPase inhibitor activity | FNIP2 | IDA | Human | PMID:27353360 | |
| Molecular Function | GO:0005515 | protein binding | FNIP2 | IPI | UniProtKB:P54619 | Human | PMID:18403135 |
| Molecular Function | GO:0005515 | protein binding | FNIP2 | IPI | UniProtKB:Q13131 | Human | PMID:18403135 |
| Molecular Function | GO:0005515 | protein binding | FNIP2 | IPI | UniProtKB:Q8NFG4 | Human | PMID:18403135 |
| Molecular Function | GO:0005515 | protein binding | FNIP2 | IPI | UniProtKB:Q8TF40 | Human | PMID:18403135 |
| Molecular Function | GO:0005515 | protein binding | FNIP2 | IPI | UniProtKB:Q9Y478 | Human | PMID:18403135 |
| Molecular Function | GO:0005515 | protein binding | FNIP2 | IPI | UniProtKB:Q13131 | Human | PMID:18663353 |
| Molecular Function | GO:0005515 | protein binding | FNIP2 | IPI | UniProtKB:Q8NFG4 | Human | PMID:18663353 |
| Molecular Function | GO:0005515 | protein binding | FNIP2 | IPI | UniProtKB:Q76JQ2 | Human | PMID:19914239 |
| Molecular Function | GO:0005515 | protein binding | FNIP2 | IPI | UniProtKB:O95166,UniProtKB:Q8NFG4 | Human | PMID:25126726 |
| Molecular Function | GO:0005515 | protein binding | FNIP2 | IPI | UniProtKB:P04150 | Human | PMID:27353360 |
| Molecular Function | GO:0005515 | protein binding | FNIP2 | IPI | UniProtKB:P07900 | Human | PMID:27353360 |
| Molecular Function | GO:0005515 | protein binding | FNIP2 | IPI | UniProtKB:P11802 | Human | PMID:27353360 |
| Molecular Function | GO:0005515 | protein binding | FNIP2 | IPI | UniProtKB:P15056 | Human | PMID:27353360 |
| Molecular Function | GO:0005515 | protein binding | FNIP2 | IPI | UniProtKB:P31948 | Human | PMID:27353360 |
| Molecular Function | GO:0005515 | protein binding | FNIP2 | IPI | UniProtKB:Q15185 | Human | PMID:27353360 |
| Molecular Function | GO:0005515 | protein binding | FNIP2 | IPI | UniProtKB:Q16543 | Human | PMID:27353360 |
| Molecular Function | GO:0005515 | protein binding | FNIP2 | IPI | UniProtKB:Q8NFG4 | Human | PMID:27353360 |
| Molecular Function | GO:0051087 | protein-folding chaperone binding | FNIP2 | IDA | Human | PMID:27353360 | |
| Cellular Component | GO:0034451 | centriolar satellite | FNIP2 | IDA | Human | GO_REF:0000052 | |
| Cellular Component | GO:0005737 | cytoplasm | FNIP2 | IDA | Human | PMID:18403135 | |
| Cellular Component | GO:0005737 | cytoplasm | FNIP2 | IDA | Human | PMID:18663353 | |
| Cellular Component | GO:0005737 | cytoplasm | FNIP2 | IDA | Human | PMID:19137017 | |
| Cellular Component | GO:0005737 | cytoplasm | Fnip2 | IDA | Mouse | MGI:MGI:5284752|PMID:19137017 | |
| Cellular Component | GO:0005829 | cytosol | FNIP2 | IDA | Human | GO_REF:0000052 | |
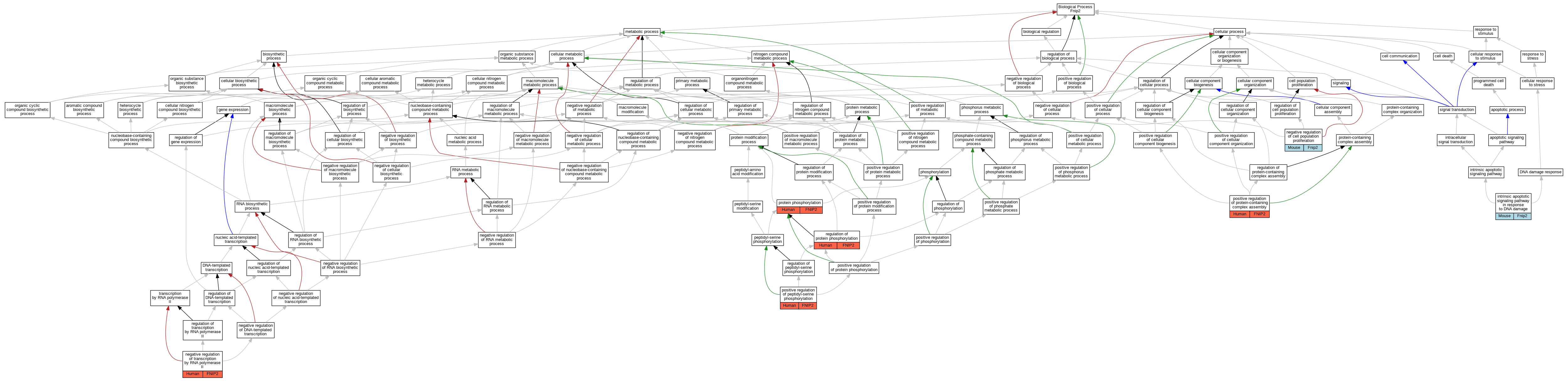
| Biological Process | GO:0008630 | intrinsic apoptotic signaling pathway in response to DNA damage | Fnip2 | IMP | Mouse | MGI:MGI:5284752|PMID:19137017 | |
| Biological Process | GO:0008285 | negative regulation of cell population proliferation | Fnip2 | IGI | MGI:MGI:2444668,MGI:MGI:2442184 | Mouse | PMID:25775561 |
| Biological Process | GO:0000122 | negative regulation of transcription by RNA polymerase II | FNIP2 | IDA | Human | PMID:21209915 | |
| Biological Process | GO:0033138 | positive regulation of peptidyl-serine phosphorylation | FNIP2 | IDA | Human | PMID:19914239 | |
| Biological Process | GO:0031334 | positive regulation of protein-containing complex assembly | FNIP2 | IDA | Human | PMID:25126726 | |
| Biological Process | GO:0006468 | protein phosphorylation | FNIP2 | IDA | Human | PMID:18663353 | |
| Biological Process | GO:0001932 | regulation of protein phosphorylation | FNIP2 | IDA | Human | PMID:18663353 |
| EXP Inferred from experiment |
| IDA Inferred from direct assay |
| IEP Inferred from expression pattern |
| IGI Inferred from genetic interaction |
| IMP Inferred from mutant phenotype |
| IPI Inferred from physical interaction |
| HTP Inferred from High Throughput Experiment |
| HDA Inferred from High Throughput Direct Assay |
| HMP Inferred from High Throughput Mutant Phenotype |
| HGI Inferred from High Throughput Genetic Interaction |
| HEP Inferred from High Throughput Expression Pattern |
Mouse Genome Database (MGD), Gene Expression Database (GXD), Mouse Models of Human Cancer database (MMHCdb) (formerly Mouse Tumor Biology (MTB)), Gene Ontology (GO) |
||
|
Citing These Resources Funding Information Warranty Disclaimer, Privacy Notice, Licensing, & Copyright Send questions and comments to User Support. |
last database update 12/30/2025 MGI 6.24 |
|
|
|
||