|
Source |
Alliance of Genome Resources |



| Category | ID | Classification term | Gene | Evidence | Inferred from | Organism | Reference |
|---|---|---|---|---|---|---|---|
| Molecular Function | GO:0008409 | 5'-3' exonuclease activity | FEN1 | IDA | Human | PMID:7961795 | |
| Molecular Function | GO:0017108 | 5'-flap endonuclease activity | FEN1 | IMP | Human | PMID:11986308 | |
| Molecular Function | GO:0017108 | 5'-flap endonuclease activity | FEN1 | IDA | Human | PMID:18995831 | |
| Molecular Function | GO:0017108 | 5'-flap endonuclease activity | FEN1 | IMP | Human | PMID:8621570 | |
| Molecular Function | GO:0003677 | DNA binding | FEN1 | IMP | Human | PMID:11986308 | |
| Molecular Function | GO:0003677 | DNA binding | Fen1 | IDA | Mouse | PMID:12162748 | |
| Molecular Function | GO:0004527 | exonuclease activity | Fen1 | IDA | Mouse | PMID:12162748 | |
| Molecular Function | GO:0048256 | flap endonuclease activity | FEN1 | IDA | Human | PMID:18499658 | |
| Molecular Function | GO:0048256 | flap endonuclease activity | Fen1 | IDA | Mouse | PMID:12162748 | |
| Molecular Function | GO:0000287 | magnesium ion binding | Fen1 | IDA | Mouse | PMID:12162748 | |
| Molecular Function | GO:0030145 | manganese ion binding | Fen1 | IDA | Mouse | PMID:12162748 | |
| Molecular Function | GO:0005515 | protein binding | FEN1 | IPI | UniProtKB:Q09472 | Human | PMID:11430825 |
| Molecular Function | GO:0005515 | protein binding | FEN1 | IPI | UniProtKB:Q14191 | Human | PMID:11598021 |
| Molecular Function | GO:0005515 | protein binding | FEN1 | IPI | UniProtKB:P12004 | Human | PMID:14657243 |
| Molecular Function | GO:0005515 | protein binding | FEN1 | IPI | UniProtKB:Q14191 | Human | PMID:14657243 |
| Molecular Function | GO:0005515 | protein binding | FEN1 | IPI | UniProtKB:P54132 | Human | PMID:14688284 |
| Molecular Function | GO:0005515 | protein binding | FEN1 | IPI | UniProtKB:Q14191 | Human | PMID:14688284 |
| Molecular Function | GO:0005515 | protein binding | FEN1 | IPI | UniProtKB:P12004 | Human | PMID:15576034 |
| Molecular Function | GO:0005515 | protein binding | FEN1 | IPI | UniProtKB:Q96FC9 | Human | PMID:18499658 |
| Molecular Function | GO:0005515 | protein binding | FEN1 | IPI | UniProtKB:P12004 | Human | PMID:18692475 |
| Molecular Function | GO:0005515 | protein binding | FEN1 | IPI | UniProtKB:Q96NY9 | Human | PMID:22551069 |
| Molecular Function | GO:0005515 | protein binding | FEN1 | IPI | UniProtKB:P12004 | Human | PMID:26030842 |
| Molecular Function | GO:0005515 | protein binding | FEN1 | IPI | UniProtKB:P12004 | Human | PMID:26496610 |
| Molecular Function | GO:0005515 | protein binding | FEN1 | IPI | UniProtKB:P12004 | Human | PMID:26751069 |
| Molecular Function | GO:0005515 | protein binding | FEN1 | IPI | UniProtKB:P57081 | Human | PMID:26751069 |
| Molecular Function | GO:0005515 | protein binding | FEN1 | IPI | UniProtKB:P12004 | Human | PMID:28514442 |
| Molecular Function | GO:0005515 | protein binding | FEN1 | IPI | UniProtKB:P12004 | Human | PMID:29997244 |
| Molecular Function | GO:0005515 | protein binding | FEN1 | IPI | UniProtKB:P12004 | Human | PMID:31467278 |
| Molecular Function | GO:0005515 | protein binding | FEN1 | IPI | UniProtKB:P12004 | Human | PMID:31515488 |
| Molecular Function | GO:0005515 | protein binding | FEN1 | IPI | UniProtKB:P12004 | Human | PMID:9305916 |
| Molecular Function | GO:0004523 | RNA-DNA hybrid ribonuclease activity | FEN1 | IDA | Human | PMID:7961795 | |
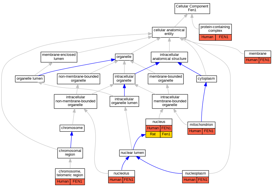
| Cellular Component | GO:0000781 | chromosome, telomeric region | FEN1 | IDA | Human | PMID:24270157 | |
| Cellular Component | GO:0000781 | chromosome, telomeric region | FEN1 | HDA | Human | PMID:19135898 | |
| Cellular Component | GO:0016020 | membrane | FEN1 | HDA | Human | PMID:19946888 | |
| Cellular Component | GO:0005739 | mitochondrion | FEN1 | IDA | Human | PMID:18995831 | |
| Cellular Component | GO:0005730 | nucleolus | FEN1 | IDA | Human | GO_REF:0000052 | |
| Cellular Component | GO:0005654 | nucleoplasm | FEN1 | IDA | Human | GO_REF:0000052 | |
| Cellular Component | GO:0005634 | nucleus | FEN1 | IDA | Human | PMID:12427278 | |
| Cellular Component | GO:0005634 | nucleus | FEN1 | IDA | Human | PMID:18995831 | |
| Cellular Component | GO:0005634 | nucleus | FEN1 | IDA | Human | PMID:7961795 | |
| Cellular Component | GO:0005634 | nucleus | Fen1 | IDA | Rat | PMID:19420241|RGD:6484211 | |
| Cellular Component | GO:0032991 | protein-containing complex | FEN1 | IDA | Human | PMID:25378300 | |
| Biological Process | GO:0006281 | DNA repair | Fen1 | IMP | MGI:MGI:2670036 | Mouse | PMID:12861020 |
| Biological Process | GO:0006260 | DNA replication | Fen1 | IMP | MGI:MGI:2670036 | Mouse | PMID:12861020 |
| Biological Process | GO:0043137 | DNA replication, removal of RNA primer | FEN1 | IDA | Human | PMID:18995831 | |
| Biological Process | GO:0007613 | memory | Fen1 | IMP | Rat | PMID:19420241|RGD:6484211 | |
| Biological Process | GO:0090305 | nucleic acid phosphodiester bond hydrolysis | FEN1 | IDA | Human | PMID:18499658 | |
| Biological Process | GO:0045876 | positive regulation of sister chromatid cohesion | FEN1 | IMP | Human | PMID:18499658 | |
| Biological Process | GO:0060041 | retina development in camera-type eye | fen1 | IMP | ZFIN:ZDB-GENO-040831-3 | Zfish | PMID:15716491 |
| EXP Inferred from experiment |
| IDA Inferred from direct assay |
| IEP Inferred from expression pattern |
| IGI Inferred from genetic interaction |
| IMP Inferred from mutant phenotype |
| IPI Inferred from physical interaction |
| HTP Inferred from High Throughput Experiment |
| HDA Inferred from High Throughput Direct Assay |
| HMP Inferred from High Throughput Mutant Phenotype |
| HGI Inferred from High Throughput Genetic Interaction |
| HEP Inferred from High Throughput Expression Pattern |
Mouse Genome Database (MGD), Gene Expression Database (GXD), Mouse Models of Human Cancer database (MMHCdb) (formerly Mouse Tumor Biology (MTB)), Gene Ontology (GO) |
||
|
Citing These Resources Funding Information Warranty Disclaimer, Privacy Notice, Licensing, & Copyright Send questions and comments to User Support. |
last database update 09/30/2025 MGI 6.24 |
|
|
|
||