|
Source |
Alliance of Genome Resources |



| Category | ID | Classification term | Gene | Evidence | Inferred from | Organism | Reference |
|---|---|---|---|---|---|---|---|
| Molecular Function | GO:0005515 | protein binding | FBXW5 | IPI | UniProtKB:P63208 | Human | PMID:15070733 |
| Molecular Function | GO:0005515 | protein binding | FBXW5 | IPI | UniProtKB:P49815 | Human | PMID:18381890 |
| Molecular Function | GO:0005515 | protein binding | FBXW5 | IPI | UniProtKB:Q92574 | Human | PMID:18381890 |
| Molecular Function | GO:0005515 | protein binding | FBXW5 | IPI | UniProtKB:P63208 | Human | PMID:19159283 |
| Molecular Function | GO:0005515 | protein binding | FBXW5 | IPI | UniProtKB:Q12834 | Human | PMID:21725316 |
| Molecular Function | GO:0005515 | protein binding | FBXW5 | IPI | UniProtKB:Q6UVJ0 | Human | PMID:21725316 |
| Molecular Function | GO:0005515 | protein binding | FBXW5 | IPI | UniProtKB:P63208 | Human | PMID:22632967 |
| Molecular Function | GO:0005515 | protein binding | FBXW5 | IPI | UniProtKB:P14373 | Human | PMID:25416956 |
| Molecular Function | GO:0005515 | protein binding | FBXW5 | IPI | UniProtKB:P60410 | Human | PMID:25416956 |
| Molecular Function | GO:0005515 | protein binding | FBXW5 | IPI | UniProtKB:Q15323 | Human | PMID:25416956 |
| Molecular Function | GO:0005515 | protein binding | FBXW5 | IPI | UniProtKB:Q6A162 | Human | PMID:25416956 |
| Molecular Function | GO:0005515 | protein binding | FBXW5 | IPI | UniProtKB:Q6UY14-3 | Human | PMID:25416956 |
| Molecular Function | GO:0005515 | protein binding | FBXW5 | IPI | UniProtKB:Q7Z3S9 | Human | PMID:25416956 |
| Molecular Function | GO:0005515 | protein binding | FBXW5 | IPI | UniProtKB:Q9BYQ2 | Human | PMID:25416956 |
| Molecular Function | GO:0005515 | protein binding | FBXW5 | IPI | UniProtKB:P63208 | Human | PMID:27705803 |
| Molecular Function | GO:0005515 | protein binding | FBXW5 | IPI | UniProtKB:A8MQ03 | Human | PMID:32296183 |
| Molecular Function | GO:0005515 | protein binding | FBXW5 | IPI | UniProtKB:O76011 | Human | PMID:32296183 |
| Molecular Function | GO:0005515 | protein binding | FBXW5 | IPI | UniProtKB:O76014 | Human | PMID:32296183 |
| Molecular Function | GO:0005515 | protein binding | FBXW5 | IPI | UniProtKB:O95967 | Human | PMID:32296183 |
| Molecular Function | GO:0005515 | protein binding | FBXW5 | IPI | UniProtKB:P0DPK4 | Human | PMID:32296183 |
| Molecular Function | GO:0005515 | protein binding | FBXW5 | IPI | UniProtKB:P14373 | Human | PMID:32296183 |
| Molecular Function | GO:0005515 | protein binding | FBXW5 | IPI | UniProtKB:P60328 | Human | PMID:32296183 |
| Molecular Function | GO:0005515 | protein binding | FBXW5 | IPI | UniProtKB:P60410 | Human | PMID:32296183 |
| Molecular Function | GO:0005515 | protein binding | FBXW5 | IPI | UniProtKB:P60411 | Human | PMID:32296183 |
| Molecular Function | GO:0005515 | protein binding | FBXW5 | IPI | UniProtKB:P98095 | Human | PMID:32296183 |
| Molecular Function | GO:0005515 | protein binding | FBXW5 | IPI | UniProtKB:Q15323 | Human | PMID:32296183 |
| Molecular Function | GO:0005515 | protein binding | FBXW5 | IPI | UniProtKB:Q2TAL6 | Human | PMID:32296183 |
| Molecular Function | GO:0005515 | protein binding | FBXW5 | IPI | UniProtKB:Q5JR59-3 | Human | PMID:32296183 |
| Molecular Function | GO:0005515 | protein binding | FBXW5 | IPI | UniProtKB:Q6UY14-3 | Human | PMID:32296183 |
| Molecular Function | GO:0005515 | protein binding | FBXW5 | IPI | UniProtKB:Q8IUG1 | Human | PMID:32296183 |
| Molecular Function | GO:0005515 | protein binding | FBXW5 | IPI | UniProtKB:Q9BYQ3 | Human | PMID:32296183 |
| Molecular Function | GO:0005515 | protein binding | FBXW5 | IPI | UniProtKB:Q9BYQ7 | Human | PMID:32296183 |
| Molecular Function | GO:0005515 | protein binding | FBXW5 | IPI | UniProtKB:Q9H8W4 | Human | PMID:32296183 |
| Molecular Function | GO:0005515 | protein binding | FBXW5 | IPI | UniProtKB:Q9UJV3-2 | Human | PMID:32296183 |
| Molecular Function | GO:0005515 | protein binding | Fbxw5 | IPI | UniProtKB:Q08509 | Mouse | MGI:MGI:5476881|PMID:23314863 |
| Molecular Function | GO:0005515 | protein binding | Fbxw5 | IPI | UniProtKB:Q8K288 | Mouse | MGI:MGI:5582156|PMID:21600655 |
| Molecular Function | GO:0005515 | protein binding | Fbxw5 | IPI | UniProtKB:Q9WTX5 | Mouse | MGI:MGI:5476881|PMID:23314863 |
| Molecular Function | GO:0019901 | protein kinase binding | FBXW5 | IPI | UniProtKB:O00444 | Human | PMID:21725316 |
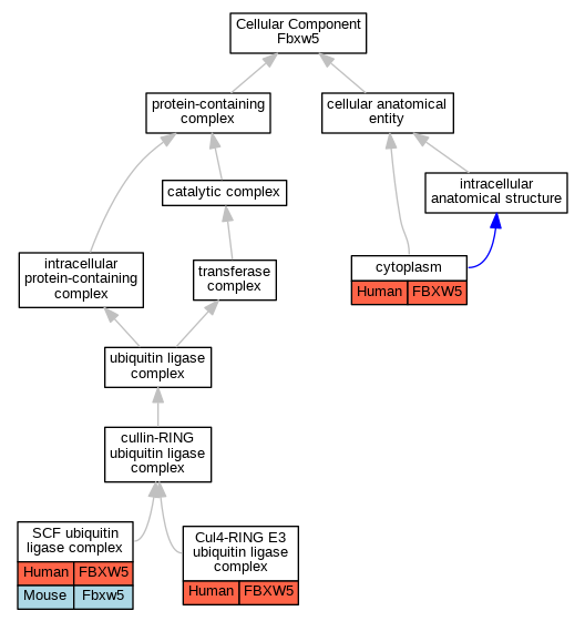
| Cellular Component | GO:0080008 | Cul4-RING E3 ubiquitin ligase complex | FBXW5 | IDA | Human | PMID:18381890 | |
| Cellular Component | GO:0005737 | cytoplasm | FBXW5 | IDA | Human | PMID:21725316 | |
| Cellular Component | GO:0019005 | SCF ubiquitin ligase complex | FBXW5 | IDA | Human | PMID:21725316 | |
| Cellular Component | GO:0019005 | SCF ubiquitin ligase complex | Fbxw5 | IDA | Mouse | MGI:MGI:5476881|PMID:23314863 | |
| Biological Process | GO:0043161 | proteasome-mediated ubiquitin-dependent protein catabolic process | FBXW5 | IDA | Human | PMID:18381890 | |
| Biological Process | GO:0016567 | protein ubiquitination | FBXW5 | IDA | Human | PMID:18381890 | |
| Biological Process | GO:0016567 | protein ubiquitination | FBXW5 | IDA | Human | PMID:21725316 | |
| Biological Process | GO:0016567 | protein ubiquitination | Fbxw5 | IDA | Mouse | MGI:MGI:5476881|PMID:23314863 | |
| Biological Process | GO:0010824 | regulation of centrosome duplication | FBXW5 | IMP | Human | PMID:21725316 | |
| Biological Process | GO:0007088 | regulation of mitotic nuclear division | Fbxw5 | IDA | Mouse | MGI:MGI:5476881|PMID:23314863 | |
| Biological Process | GO:0031146 | SCF-dependent proteasomal ubiquitin-dependent protein catabolic process | FBXW5 | IDA | Human | PMID:21725316 | |
| Biological Process | GO:0031146 | SCF-dependent proteasomal ubiquitin-dependent protein catabolic process | Fbxw5 | IDA | Mouse | MGI:MGI:5476881|PMID:23314863 |
| EXP Inferred from experiment |
| IDA Inferred from direct assay |
| IEP Inferred from expression pattern |
| IGI Inferred from genetic interaction |
| IMP Inferred from mutant phenotype |
| IPI Inferred from physical interaction |
| HTP Inferred from High Throughput Experiment |
| HDA Inferred from High Throughput Direct Assay |
| HMP Inferred from High Throughput Mutant Phenotype |
| HGI Inferred from High Throughput Genetic Interaction |
| HEP Inferred from High Throughput Expression Pattern |
Mouse Genome Database (MGD), Gene Expression Database (GXD), Mouse Models of Human Cancer database (MMHCdb) (formerly Mouse Tumor Biology (MTB)), Gene Ontology (GO) |
||
|
Citing These Resources Funding Information Warranty Disclaimer, Privacy Notice, Licensing, & Copyright Send questions and comments to User Support. |
last database update 05/05/2026 MGI 6.24 |
|
|
|
||