|
Source |
Alliance of Genome Resources |



| Category | ID | Classification term | Gene | Evidence | Inferred from | Organism | Reference |
|---|---|---|---|---|---|---|---|
| Molecular Function | GO:0005515 | protein binding | FASTKD2 | IPI | UniProtKB:P13473-2 | Human | PMID:32814053 |
| Molecular Function | GO:0005515 | protein binding | FASTKD2 | IPI | UniProtKB:Q9Y371 | Human | PMID:32814053 |
| Molecular Function | GO:0003723 | RNA binding | FASTKD2 | HDA | Human | PMID:22658674 | |
| Molecular Function | GO:0003723 | RNA binding | FASTKD2 | HDA | Human | PMID:22681889 | |
| Molecular Function | GO:0019843 | rRNA binding | FASTKD2 | IDA | Human | PMID:25683715 | |
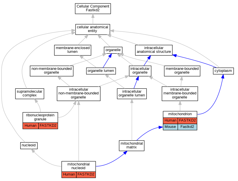
| Cellular Component | GO:0042645 | mitochondrial nucleoid | FASTKD2 | IDA | Human | PMID:25683715 | |
| Cellular Component | GO:0005739 | mitochondrion | FASTKD2 | IDA | Human | GO_REF:0000052 | |
| Cellular Component | GO:0005739 | mitochondrion | FASTKD2 | IDA | Human | PMID:18771761 | |
| Cellular Component | GO:0005739 | mitochondrion | FASTKD2 | IDA | Human | PMID:20869947 | |
| Cellular Component | GO:0005739 | mitochondrion | Fastkd2 | HDA | Mouse | PMID:18614015 | |
| Cellular Component | GO:0035770 | ribonucleoprotein granule | FASTKD2 | IDA | Human | PMID:25683715 | |
| Biological Process | GO:0006915 | apoptotic process | FASTKD2 | IMP | Human | PMID:18771761 | |
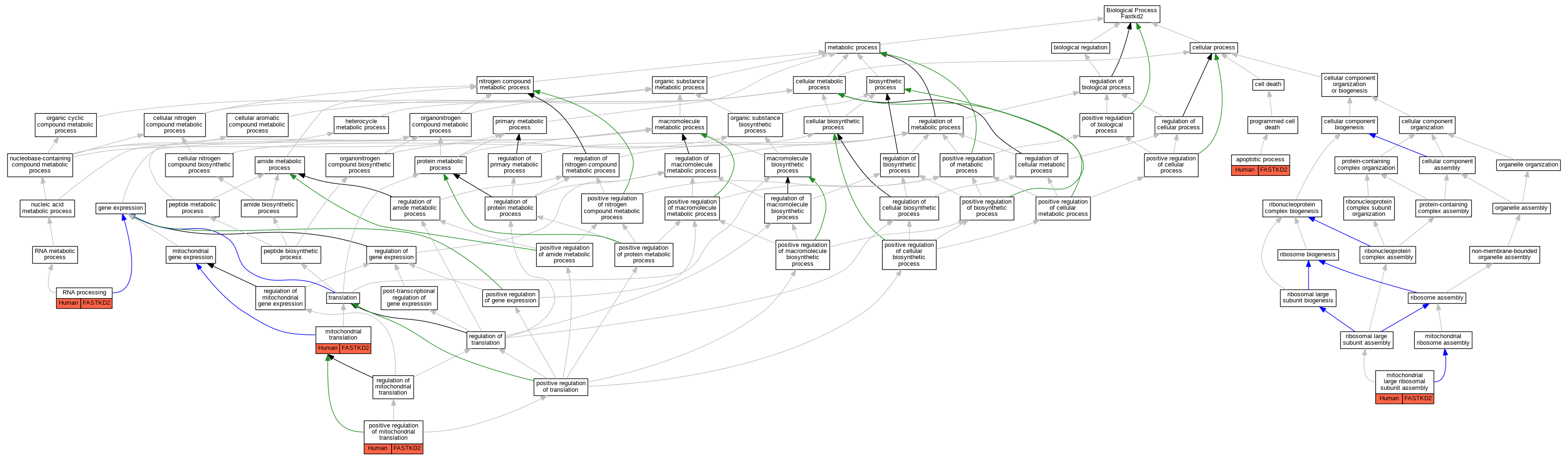
| Biological Process | GO:1902775 | mitochondrial large ribosomal subunit assembly | FASTKD2 | IMP | Human | PMID:25683715 | |
| Biological Process | GO:0032543 | mitochondrial translation | FASTKD2 | IDA | Human | PMID:26370583 | |
| Biological Process | GO:0070131 | positive regulation of mitochondrial translation | FASTKD2 | IMP | Human | PMID:27667664 | |
| Biological Process | GO:0006396 | RNA processing | FASTKD2 | IDA | Human | PMID:26370583 |
| EXP Inferred from experiment |
| IDA Inferred from direct assay |
| IEP Inferred from expression pattern |
| IGI Inferred from genetic interaction |
| IMP Inferred from mutant phenotype |
| IPI Inferred from physical interaction |
| HTP Inferred from High Throughput Experiment |
| HDA Inferred from High Throughput Direct Assay |
| HMP Inferred from High Throughput Mutant Phenotype |
| HGI Inferred from High Throughput Genetic Interaction |
| HEP Inferred from High Throughput Expression Pattern |
Mouse Genome Database (MGD), Gene Expression Database (GXD), Mouse Models of Human Cancer database (MMHCdb) (formerly Mouse Tumor Biology (MTB)), Gene Ontology (GO) |
||
|
Citing These Resources Funding Information Warranty Disclaimer, Privacy Notice, Licensing, & Copyright Send questions and comments to User Support. |
last database update 05/05/2026 MGI 6.24 |
|
|
|
||