|
Source |
Alliance of Genome Resources |



| Category | ID | Classification term | Gene | Evidence | Inferred from | Organism | Reference |
|---|---|---|---|---|---|---|---|
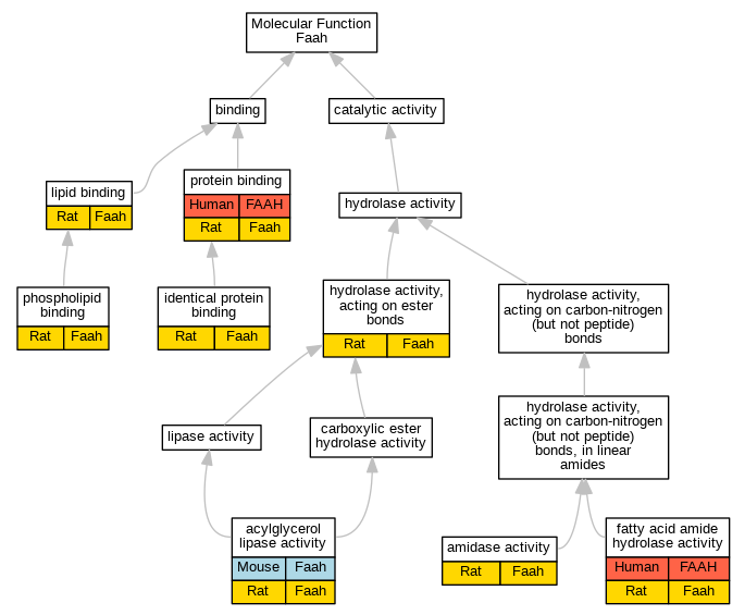
| Molecular Function | GO:0047372 | acylglycerol lipase activity | Faah | IMP | Mouse | PMID:20657592 | |
| Molecular Function | GO:0047372 | acylglycerol lipase activity | Faah | IDA | Rat | PMID:17649977|RGD:14397564 | |
| Molecular Function | GO:0004040 | amidase activity | Faah | IDA | Rat | PMID:12734197|RGD:1625736 | |
| Molecular Function | GO:0017064 | fatty acid amide hydrolase activity | FAAH | IDA | Human | PMID:9122178 | |
| Molecular Function | GO:0017064 | fatty acid amide hydrolase activity | Faah | IDA | Rat | PMID:12734197|RGD:1625736 | |
| Molecular Function | GO:0017064 | fatty acid amide hydrolase activity | Faah | IMP | Rat | PMID:17545313|RGD:1625723 | |
| Molecular Function | GO:0017064 | fatty acid amide hydrolase activity | Faah | IDA | Rat | PMID:17649977|RGD:14397564 | |
| Molecular Function | GO:0017064 | fatty acid amide hydrolase activity | Faah | IDA | Rat | PMID:9122178|RGD:8554689 | |
| Molecular Function | GO:0016788 | hydrolase activity, acting on ester bonds | Faah | IDA | Rat | PMID:12734197|RGD:1625736 | |
| Molecular Function | GO:0042802 | identical protein binding | Faah | IPI | RGD:61808 | Rat | PMID:12459591|RGD:728491 |
| Molecular Function | GO:0042802 | identical protein binding | Faah | IMP | Rat | PMID:17158103|RGD:1625734 | |
| Molecular Function | GO:0042802 | identical protein binding | Faah | IPI | UniProtKB:P97612 | Rat | PMID:18753625|RGD:13432302 |
| Molecular Function | GO:0008289 | lipid binding | Faah | IDA | Rat | PMID:12734197|RGD:1625736 | |
| Molecular Function | GO:0005543 | phospholipid binding | Faah | IMP | Rat | PMID:17158103|RGD:1625734 | |
| Molecular Function | GO:0005515 | protein binding | FAAH | IPI | UniProtKB:Q7Z3S9 | Human | PMID:25416956 |
| Molecular Function | GO:0005515 | protein binding | Faah | IPI | UniProtKB:A0A0G2K916,UniProtKB:B2GV38,UniProtKB:B5DFN4,UniProtKB:D3Z941,UniProtKB:D4AA63,UniProtKB:F1M853,UniProtKB:P11250,UniProtKB:P51593,UniProtKB:P61107,UniProtKB:P62718,UniProtKB:Q09167,UniProtKB:Q498M4,UniProtKB:Q5PPJ6,UniProtKB:Q5PPK9,UniProtKB:Q63569,UniProtKB:Q6AYJ7 | Rat | PMID:27191843|RGD:11344934 |
| Cellular Component | GO:0031090 | organelle membrane | Faah | IDA | Rat | PMID:9122178|RGD:8554689 | |
| Biological Process | GO:0009062 | fatty acid catabolic process | FAAH | IDA | Human | PMID:9122178 | |
| Biological Process | GO:0009062 | fatty acid catabolic process | Faah | IDA | Rat | PMID:12734197|RGD:1625736 | |
| Biological Process | GO:0009062 | fatty acid catabolic process | Faah | IDA | Rat | PMID:17649977|RGD:14397564 | |
| Biological Process | GO:0009062 | fatty acid catabolic process | Faah | IDA | Rat | PMID:9122178|RGD:8554689 | |
| Biological Process | GO:0006631 | fatty acid metabolic process | Faah | IMP | Rat | PMID:17545313|RGD:1625723 | |
| Biological Process | GO:0052651 | monoacylglycerol catabolic process | Faah | IDA | Rat | PMID:17649977|RGD:14397564 | |
| Biological Process | GO:0045907 | positive regulation of vasoconstriction | Faah | IMP | Rat | PMID:17245358|RGD:1625725 |
| EXP Inferred from experiment |
| IDA Inferred from direct assay |
| IEP Inferred from expression pattern |
| IGI Inferred from genetic interaction |
| IMP Inferred from mutant phenotype |
| IPI Inferred from physical interaction |
| HTP Inferred from High Throughput Experiment |
| HDA Inferred from High Throughput Direct Assay |
| HMP Inferred from High Throughput Mutant Phenotype |
| HGI Inferred from High Throughput Genetic Interaction |
| HEP Inferred from High Throughput Expression Pattern |
Mouse Genome Database (MGD), Gene Expression Database (GXD), Mouse Models of Human Cancer database (MMHCdb) (formerly Mouse Tumor Biology (MTB)), Gene Ontology (GO) |
||
|
Citing These Resources Funding Information Warranty Disclaimer, Privacy Notice, Licensing, & Copyright Send questions and comments to User Support. |
last database update 12/30/2025 MGI 6.24 |
|
|
|
||