|
Source |
Alliance of Genome Resources |



| Category | ID | Classification term | Gene | Evidence | Inferred from | Organism | Reference |
|---|---|---|---|---|---|---|---|
| Molecular Function | GO:0005515 | protein binding | ERMP1 | IPI | UniProtKB:A1A5C7-2 | Human | PMID:32296183 |
| Molecular Function | GO:0005515 | protein binding | ERMP1 | IPI | UniProtKB:J3KQ12 | Human | PMID:32296183 |
| Molecular Function | GO:0005515 | protein binding | ERMP1 | IPI | UniProtKB:O00501 | Human | PMID:32296183 |
| Molecular Function | GO:0005515 | protein binding | ERMP1 | IPI | UniProtKB:O00623 | Human | PMID:32296183 |
| Molecular Function | GO:0005515 | protein binding | ERMP1 | IPI | UniProtKB:O15529 | Human | PMID:32296183 |
| Molecular Function | GO:0005515 | protein binding | ERMP1 | IPI | UniProtKB:O95471 | Human | PMID:32296183 |
| Molecular Function | GO:0005515 | protein binding | ERMP1 | IPI | UniProtKB:O95484 | Human | PMID:32296183 |
| Molecular Function | GO:0005515 | protein binding | ERMP1 | IPI | UniProtKB:P26715 | Human | PMID:32296183 |
| Molecular Function | GO:0005515 | protein binding | ERMP1 | IPI | UniProtKB:P31937 | Human | PMID:32296183 |
| Molecular Function | GO:0005515 | protein binding | ERMP1 | IPI | UniProtKB:P38484 | Human | PMID:32296183 |
| Molecular Function | GO:0005515 | protein binding | ERMP1 | IPI | UniProtKB:P41181 | Human | PMID:32296183 |
| Molecular Function | GO:0005515 | protein binding | ERMP1 | IPI | UniProtKB:P48165 | Human | PMID:32296183 |
| Molecular Function | GO:0005515 | protein binding | ERMP1 | IPI | UniProtKB:P60508 | Human | PMID:32296183 |
| Molecular Function | GO:0005515 | protein binding | ERMP1 | IPI | UniProtKB:Q13520 | Human | PMID:32296183 |
| Molecular Function | GO:0005515 | protein binding | ERMP1 | IPI | UniProtKB:Q5JX71 | Human | PMID:32296183 |
| Molecular Function | GO:0005515 | protein binding | ERMP1 | IPI | UniProtKB:Q6UWN5 | Human | PMID:32296183 |
| Molecular Function | GO:0005515 | protein binding | ERMP1 | IPI | UniProtKB:Q8TBB6 | Human | PMID:32296183 |
| Molecular Function | GO:0005515 | protein binding | ERMP1 | IPI | UniProtKB:Q8TBE3 | Human | PMID:32296183 |
| Molecular Function | GO:0005515 | protein binding | ERMP1 | IPI | UniProtKB:Q8TD46-4 | Human | PMID:32296183 |
| Molecular Function | GO:0005515 | protein binding | ERMP1 | IPI | UniProtKB:Q8WWF3 | Human | PMID:32296183 |
| Molecular Function | GO:0005515 | protein binding | ERMP1 | IPI | UniProtKB:Q95460-2 | Human | PMID:32296183 |
| Molecular Function | GO:0005515 | protein binding | ERMP1 | IPI | UniProtKB:Q96BA8 | Human | PMID:32296183 |
| Molecular Function | GO:0005515 | protein binding | ERMP1 | IPI | UniProtKB:Q96HE8 | Human | PMID:32296183 |
| Molecular Function | GO:0005515 | protein binding | ERMP1 | IPI | UniProtKB:Q96Q45-2 | Human | PMID:32296183 |
| Molecular Function | GO:0005515 | protein binding | ERMP1 | IPI | UniProtKB:Q9BQ51 | Human | PMID:32296183 |
| Molecular Function | GO:0005515 | protein binding | ERMP1 | IPI | UniProtKB:Q9BXK5 | Human | PMID:32296183 |
| Molecular Function | GO:0005515 | protein binding | ERMP1 | IPI | UniProtKB:Q9NPE6 | Human | PMID:32296183 |
| Molecular Function | GO:0005515 | protein binding | ERMP1 | IPI | UniProtKB:Q9NWC5 | Human | PMID:32296183 |
| Molecular Function | GO:0005515 | protein binding | ERMP1 | IPI | UniProtKB:Q9NZD1 | Human | PMID:32296183 |
| Molecular Function | GO:0005515 | protein binding | ERMP1 | IPI | UniProtKB:Q9UBD6 | Human | PMID:32296183 |
| Molecular Function | GO:0005515 | protein binding | ERMP1 | IPI | UniProtKB:Q9UGI6-2 | Human | PMID:32296183 |
| Molecular Function | GO:0005515 | protein binding | ERMP1 | IPI | UniProtKB:Q9UHP7-3 | Human | PMID:32296183 |
| Molecular Function | GO:0005515 | protein binding | ERMP1 | IPI | UniProtKB:Q9UKG4 | Human | PMID:32296183 |
| Molecular Function | GO:0005515 | protein binding | ERMP1 | IPI | UniProtKB:Q9UM44 | Human | PMID:32296183 |
| Molecular Function | GO:0005515 | protein binding | ERMP1 | IPI | UniProtKB:Q9UN42 | Human | PMID:32296183 |
| Molecular Function | GO:0005515 | protein binding | ERMP1 | IPI | UniProtKB:Q9Y5U9 | Human | PMID:32296183 |
| Cellular Component | GO:0005783 | endoplasmic reticulum | Ermp1 | IDA | Rat | PMID:17267443|RGD:1625681 | |
| Cellular Component | GO:0016020 | membrane | ERMP1 | HDA | Human | PMID:19946888 | |
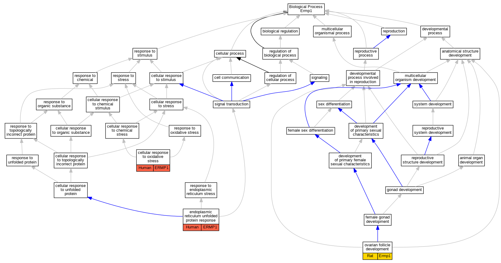
| Biological Process | GO:0034599 | cellular response to oxidative stress | ERMP1 | IMP | Human | PMID:27566589 | |
| Biological Process | GO:0030968 | endoplasmic reticulum unfolded protein response | ERMP1 | IMP | Human | PMID:27566589 | |
| Biological Process | GO:0001541 | ovarian follicle development | Ermp1 | IMP | Rat | PMID:17267443|RGD:1625681 |
| EXP Inferred from experiment |
| IDA Inferred from direct assay |
| IEP Inferred from expression pattern |
| IGI Inferred from genetic interaction |
| IMP Inferred from mutant phenotype |
| IPI Inferred from physical interaction |
| HTP Inferred from High Throughput Experiment |
| HDA Inferred from High Throughput Direct Assay |
| HMP Inferred from High Throughput Mutant Phenotype |
| HGI Inferred from High Throughput Genetic Interaction |
| HEP Inferred from High Throughput Expression Pattern |
Mouse Genome Database (MGD), Gene Expression Database (GXD), Mouse Models of Human Cancer database (MMHCdb) (formerly Mouse Tumor Biology (MTB)), Gene Ontology (GO) |
||
|
Citing These Resources Funding Information Warranty Disclaimer, Privacy Notice, Licensing, & Copyright Send questions and comments to User Support. |
last database update 10/07/2025 MGI 6.24 |
|
|
|
||