|
Source |
Alliance of Genome Resources |



| Category | ID | Classification term | Gene | Evidence | Inferred from | Organism | Reference |
|---|---|---|---|---|---|---|---|
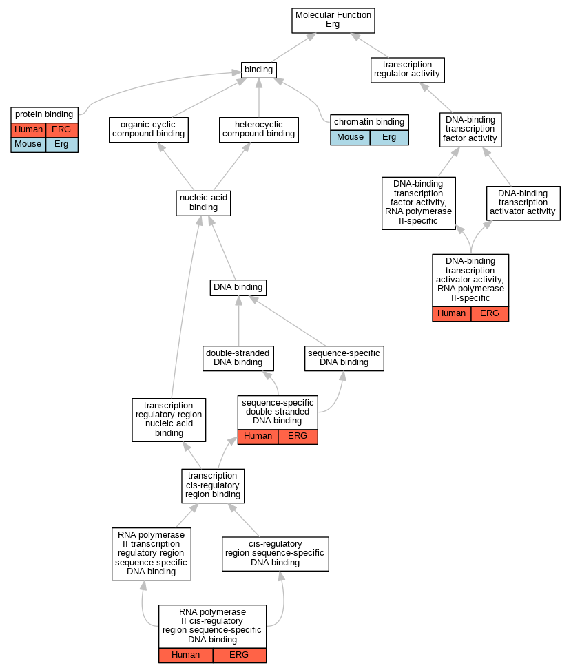
| Molecular Function | GO:0003682 | chromatin binding | Erg | IDA | Mouse | PMID:22932696 | |
| Molecular Function | GO:0001228 | DNA-binding transcription activator activity, RNA polymerase II-specific | ERG | IMP | Human | PMID:18195090 | |
| Molecular Function | GO:0005515 | protein binding | ERG | IPI | UniProtKB:P10275 | Human | PMID:20478527 |
| Molecular Function | GO:0005515 | protein binding | ERG | IPI | UniProtKB:P09874 | Human | PMID:21575865 |
| Molecular Function | GO:0005515 | protein binding | ERG | IPI | UniProtKB:P10275 | Human | PMID:22531786 |
| Molecular Function | GO:0005515 | protein binding | ERG | IPI | UniProtKB:P10275 | Human | PMID:22722839 |
| Molecular Function | GO:0005515 | protein binding | ERG | IPI | UniProtKB:O75164 | Human | PMID:27109047 |
| Molecular Function | GO:0005515 | protein binding | Erg | IPI | UniProtKB:O88974 | Mouse | MGI:MGI:3688032|PMID:11791185 |
| Molecular Function | GO:0000978 | RNA polymerase II cis-regulatory region sequence-specific DNA binding | ERG | IDA | Human | PMID:23093599 | |
| Molecular Function | GO:1990837 | sequence-specific double-stranded DNA binding | ERG | IDA | Human | PMID:28473536 | |
| Cellular Component | GO:0005829 | cytosol | ERG | IDA | Human | GO_REF:0000052 | |
| Cellular Component | GO:0005654 | nucleoplasm | ERG | IDA | Human | GO_REF:0000052 | |
| Cellular Component | GO:0005634 | nucleus | Erg | IDA | Mouse | PMID:28811219 | |
| Cellular Component | GO:1990904 | ribonucleoprotein complex | ERG | IDA | Human | PMID:17289661 | |
| Biological Process | GO:0001525 | angiogenesis | erg | IGI | ZFIN:ZDB-MRPHLNO-060407-2,ZFIN:ZDB-MRPHLNO-090424-4 | Zfish | PMID:19027849 |
| Biological Process | GO:0001525 | angiogenesis | erg | IMP | ZFIN:ZDB-MRPHLNO-090602-4 | Zfish | PMID:18832752 |
| Biological Process | GO:0001525 | angiogenesis | erg | IGI | ZFIN:ZDB-MRPHLNO-081231-1,ZFIN:ZDB-MRPHLNO-090602-4 | Zfish | PMID:18832752 |
| Biological Process | GO:0060217 | hemangioblast cell differentiation | erg | IDA | Zfish | PMID:19027849 | |
| Biological Process | GO:0045944 | positive regulation of transcription by RNA polymerase II | ERG | IDA | Human | PMID:18195090 | |
| Biological Process | GO:0045944 | positive regulation of transcription by RNA polymerase II | ERG | IMP | Human | PMID:18195090 | |
| Biological Process | GO:0045944 | positive regulation of transcription by RNA polymerase II | ERG | IMP | Human | PMID:22235125 | |
| Biological Process | GO:0045944 | positive regulation of transcription by RNA polymerase II | ERG | IDA | Human | PMID:23913826 |
| EXP Inferred from experiment |
| IDA Inferred from direct assay |
| IEP Inferred from expression pattern |
| IGI Inferred from genetic interaction |
| IMP Inferred from mutant phenotype |
| IPI Inferred from physical interaction |
| HTP Inferred from High Throughput Experiment |
| HDA Inferred from High Throughput Direct Assay |
| HMP Inferred from High Throughput Mutant Phenotype |
| HGI Inferred from High Throughput Genetic Interaction |
| HEP Inferred from High Throughput Expression Pattern |
Mouse Genome Database (MGD), Gene Expression Database (GXD), Mouse Models of Human Cancer database (MMHCdb) (formerly Mouse Tumor Biology (MTB)), Gene Ontology (GO) |
||
|
Citing These Resources Funding Information Warranty Disclaimer, Privacy Notice, Licensing, & Copyright Send questions and comments to User Support. |
last database update 09/30/2025 MGI 6.24 |
|
|
|
||