|
Source |
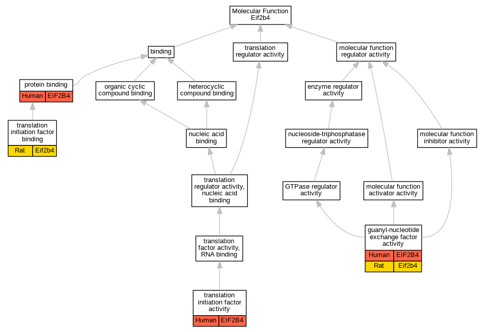
Alliance of Genome Resources |



| Category | ID | Classification term | Gene | Evidence | Inferred from | Organism | Reference |
|---|---|---|---|---|---|---|---|
| Molecular Function | GO:0005085 | guanyl-nucleotide exchange factor activity | EIF2B4 | IDA | Human | PMID:11323413 | |
| Molecular Function | GO:0005085 | guanyl-nucleotide exchange factor activity | EIF2B4 | IMP | Human | PMID:15054402 | |
| Molecular Function | GO:0005085 | guanyl-nucleotide exchange factor activity | Eif2b4 | IDA | Rat | PMID:9582312|RGD:1581075 | |
| Molecular Function | GO:0005085 | guanyl-nucleotide exchange factor activity | Eif2b4 | IDA | Rat | PMID:9631509|RGD:11041878 | |
| Molecular Function | GO:0005085 | guanyl-nucleotide exchange factor activity | Eif2b4 | IDA | Rat | PMID:9139680|RGD:1581073 | |
| Molecular Function | GO:0005515 | protein binding | EIF2B4 | IPI | UniProtKB:P49770 | Human | PMID:15060152 |
| Molecular Function | GO:0005515 | protein binding | EIF2B4 | IPI | UniProtKB:Q13144 | Human | PMID:15060152 |
| Molecular Function | GO:0005515 | protein binding | EIF2B4 | IPI | UniProtKB:Q53XC2 | Human | PMID:25416956 |
| Molecular Function | GO:0005515 | protein binding | EIF2B4 | IPI | UniProtKB:P49770 | Human | PMID:25910212 |
| Molecular Function | GO:0005515 | protein binding | EIF2B4 | IPI | UniProtKB:C5E519 | Human | PMID:28169297 |
| Molecular Function | GO:0005515 | protein binding | EIF2B4 | IPI | UniProtKB:P06821 | Human | PMID:28169297 |
| Molecular Function | GO:0005515 | protein binding | EIF2B4 | IPI | UniProtKB:Q20MH8 | Human | PMID:28169297 |
| Molecular Function | GO:0005515 | protein binding | EIF2B4 | IPI | UniProtKB:Q6DPW5 | Human | PMID:28169297 |
| Molecular Function | GO:0005515 | protein binding | EIF2B4 | IPI | UniProtKB:P49770 | Human | PMID:31515488 |
| Molecular Function | GO:0005515 | protein binding | EIF2B4 | IPI | UniProtKB:P49770 | Human | PMID:32296183 |
| Molecular Function | GO:0005515 | protein binding | EIF2B4 | IPI | UniProtKB:P01019 | Human | PMID:32814053 |
| Molecular Function | GO:0005515 | protein binding | EIF2B4 | IPI | UniProtKB:P01100 | Human | PMID:32814053 |
| Molecular Function | GO:0005515 | protein binding | EIF2B4 | IPI | UniProtKB:P03952 | Human | PMID:32814053 |
| Molecular Function | GO:0005515 | protein binding | EIF2B4 | IPI | UniProtKB:P06858 | Human | PMID:32814053 |
| Molecular Function | GO:0005515 | protein binding | EIF2B4 | IPI | UniProtKB:P31930 | Human | PMID:32814053 |
| Molecular Function | GO:0005515 | protein binding | EIF2B4 | IPI | UniProtKB:P40337-2 | Human | PMID:32814053 |
| Molecular Function | GO:0005515 | protein binding | EIF2B4 | IPI | UniProtKB:P50440 | Human | PMID:32814053 |
| Molecular Function | GO:0005515 | protein binding | EIF2B4 | IPI | UniProtKB:P62993 | Human | PMID:32814053 |
| Molecular Function | GO:0003743 | translation initiation factor activity | EIF2B4 | IDA | Human | PMID:16289705 | |
| Molecular Function | GO:0031369 | translation initiation factor binding | Eif2b4 | IDA | Rat | PMID:9446619|RGD:1581068 | |
| Cellular Component | GO:0005737 | cytoplasm | EIF2B4 | IDA | Human | PMID:11323413 | |
| Cellular Component | GO:0005851 | eukaryotic translation initiation factor 2B complex | EIF2B4 | IDA | Human | PMID:11323413 | |
| Cellular Component | GO:0005851 | eukaryotic translation initiation factor 2B complex | EIF2B4 | IDA | Human | PMID:15060152 | |
| Cellular Component | GO:0005851 | eukaryotic translation initiation factor 2B complex | Eif2b4 | IDA | Rat | PMID:9139680|RGD:1581073 | |
| Cellular Component | GO:0005851 | eukaryotic translation initiation factor 2B complex | Eif2b4 | IDA | Rat | PMID:9582312|RGD:1581075 | |
| Cellular Component | GO:0005851 | eukaryotic translation initiation factor 2B complex | Eif2b4 | IDA | Rat | PMID:9631509|RGD:11041878 | |
| Biological Process | GO:0021766 | hippocampus development | Eif2b4 | IEP | Rat | PMID:12850562|RGD:11041879 | |
| Biological Process | GO:0042552 | myelination | EIF2B4 | IMP | Human | PMID:14566705 | |
| Biological Process | GO:1905098 | negative regulation of guanyl-nucleotide exchange factor activity | Eif2b4 | IDA | Rat | PMID:9582312|RGD:1581075 | |
| Biological Process | GO:0014003 | oligodendrocyte development | EIF2B4 | IMP | Human | PMID:15217090 | |
| Biological Process | GO:0001541 | ovarian follicle development | EIF2B4 | IMP | Human | PMID:15507143 | |
| Biological Process | GO:0009749 | response to glucose | Eif2b4 | IDA | Rat | PMID:8567668|RGD:8554699 | |
| Biological Process | GO:0009408 | response to heat | Eif2b4 | IDA | Rat | PMID:9341116|RGD:8554311 | |
| Biological Process | GO:0043434 | response to peptide hormone | Eif2b4 | IDA | Rat | PMID:8430778|RGD:8553606 | |
| Biological Process | GO:0050852 | T cell receptor signaling pathway | EIF2B4 | IDA | Human | PMID:8626696 | |
| Biological Process | GO:0006413 | translational initiation | EIF2B4 | IDA | Human | PMID:16289705 |
| EXP Inferred from experiment |
| IDA Inferred from direct assay |
| IEP Inferred from expression pattern |
| IGI Inferred from genetic interaction |
| IMP Inferred from mutant phenotype |
| IPI Inferred from physical interaction |
| HTP Inferred from High Throughput Experiment |
| HDA Inferred from High Throughput Direct Assay |
| HMP Inferred from High Throughput Mutant Phenotype |
| HGI Inferred from High Throughput Genetic Interaction |
| HEP Inferred from High Throughput Expression Pattern |
Mouse Genome Database (MGD), Gene Expression Database (GXD), Mouse Models of Human Cancer database (MMHCdb) (formerly Mouse Tumor Biology (MTB)), Gene Ontology (GO) |
||
|
Citing These Resources Funding Information Warranty Disclaimer, Privacy Notice, Licensing, & Copyright Send questions and comments to User Support. |
last database update 12/30/2025 MGI 6.24 |
|
|
|
||