|
Source |
Alliance of Genome Resources |



| Category | ID | Classification term | Gene | Evidence | Inferred from | Organism | Reference |
|---|---|---|---|---|---|---|---|
| Molecular Function | GO:0008097 | 5S rRNA binding | Eef2 | IDA | Rat | PMID:3801485|RGD:10401646 | |
| Molecular Function | GO:0051015 | actin filament binding | Eef2 | IDA | Rat | PMID:7988728|RGD:10401639 | |
| Molecular Function | GO:0045296 | cadherin binding | EEF2 | HDA | Human | PMID:25468996 | |
| Molecular Function | GO:0003924 | GTPase activity | Eef2 | IDA | Mouse | PMID:22157746 | |
| Molecular Function | GO:0002039 | p53 binding | Eef2 | IPI | RGD:11440 | Rat | PMID:12891704|RGD:10401261 |
| Molecular Function | GO:0005515 | protein binding | EEF2 | IPI | UniProtKB:Q92900 | Human | PMID:19417104 |
| Molecular Function | GO:0005515 | protein binding | EEF2 | IPI | UniProtKB:Q6ZRY4 | Human | PMID:25064856 |
| Molecular Function | GO:0005515 | protein binding | EEF2 | IPI | UniProtKB:Q96G04 | Human | PMID:25231979 |
| Molecular Function | GO:0005515 | protein binding | EEF2 | IPI | UniProtKB:Q99714 | Human | PMID:29128334 |
| Molecular Function | GO:0005515 | protein binding | EEF2 | IPI | UniProtKB:P42858 | Human | PMID:32814053 |
| Molecular Function | GO:0005515 | protein binding | Eef2 | IPI | PR:Q812E0 | Mouse | PMID:22157746 |
| Molecular Function | GO:0005515 | protein binding | Eef2 | IPI | PR:E9Q9D5 | Mouse | PMID:23055941 |
| Molecular Function | GO:0019901 | protein kinase binding | EEF2 | IPI | UniProtKB:P31751 | Human | PMID:23823123 |
| Molecular Function | GO:0043022 | ribosome binding | EEF2 | IDA | Human | PMID:23636399 | |
| Molecular Function | GO:0043022 | ribosome binding | Eef2 | IDA | Rat | PMID:2390990|RGD:10401630 | |
| Molecular Function | GO:0003723 | RNA binding | EEF2 | HDA | Human | PMID:22658674 | |
| Molecular Function | GO:0003723 | RNA binding | EEF2 | HDA | Human | PMID:22681889 | |
| Molecular Function | GO:0003723 | RNA binding | Eef2 | IDA | Rat | PMID:11681712|RGD:10401255 | |
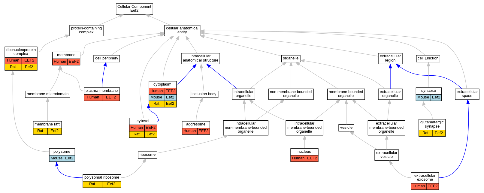
| Cellular Component | GO:0016235 | aggresome | EEF2 | IDA | Human | GO_REF:0000052 | |
| Cellular Component | GO:0005737 | cytoplasm | EEF2 | IDA | Human | PMID:25064856 | |
| Cellular Component | GO:0005737 | cytoplasm | Eef2 | IDA | Mouse | MGI:MGI:3039231|PMID:12426392 | |
| Cellular Component | GO:0005737 | cytoplasm | Eef2 | IDA | Rat | PMID:12891704|RGD:10401261 | |
| Cellular Component | GO:0005829 | cytosol | EEF2 | IDA | Human | GO_REF:0000052 | |
| Cellular Component | GO:0005829 | cytosol | Eef2 | IDA | Rat | PMID:10949152|RGD:10401631 | |
| Cellular Component | GO:0070062 | extracellular exosome | EEF2 | HDA | Human | PMID:19056867 | |
| Cellular Component | GO:0070062 | extracellular exosome | EEF2 | HDA | Human | PMID:19199708 | |
| Cellular Component | GO:0070062 | extracellular exosome | EEF2 | HDA | Human | PMID:20458337 | |
| Cellular Component | GO:0070062 | extracellular exosome | EEF2 | HDA | Human | PMID:23533145 | |
| Cellular Component | GO:0098978 | glutamatergic synapse | Eef2 | IDA | Rat | PMID:20427644|RGD:10401235 | |
| Cellular Component | GO:0016020 | membrane | EEF2 | HDA | Human | PMID:19946888 | |
| Cellular Component | GO:0045121 | membrane raft | Eef2 | IDA | Rat | PMID:12711090|RGD:10401640 | |
| Cellular Component | GO:0005634 | nucleus | EEF2 | HDA | Human | PMID:21630459 | |
| Cellular Component | GO:0005886 | plasma membrane | EEF2 | IDA | Human | GO_REF:0000052 | |
| Cellular Component | GO:0042788 | polysomal ribosome | Eef2 | IDA | Rat | PMID:12891704|RGD:10401261 | |
| Cellular Component | GO:0005844 | polysome | Eef2 | IDA | Mouse | PMID:22157746 | |
| Cellular Component | GO:1990904 | ribonucleoprotein complex | EEF2 | IDA | Human | PMID:18809582 | |
| Cellular Component | GO:1990904 | ribonucleoprotein complex | Eef2 | IDA | Rat | PMID:3801485|RGD:10401646 | |
| Cellular Component | GO:0045202 | synapse | Eef2 | IDA | Mouse | PMID:16452087 | |
| Cellular Component | GO:0045202 | synapse | Eef2 | EXP | Mouse | PMID:16452087 | |
| Biological Process | GO:0007568 | aging | Eef2 | IEP | Rat | PMID:16627569|RGD:10401265 | |
| Biological Process | GO:1990416 | cellular response to brain-derived neurotrophic factor stimulus | Eef2 | IEP | Rat | PMID:19625250|RGD:10401254 | |
| Biological Process | GO:0071466 | cellular response to xenobiotic stimulus | eef2b | IDA | Zfish | PMID:18618001 | |
| Biological Process | GO:0043009 | chordate embryonic development | eef2b | IMP | ZFIN:ZDB-MRPHLNO-060508-1 | Zfish | PMID:16525935 |
| Biological Process | GO:0014009 | glial cell proliferation | Eef2 | IEP | Rat | PMID:7696190|RGD:10401648 | |
| Biological Process | GO:0002244 | hematopoietic progenitor cell differentiation | Eef2 | IMP | Mouse | PMID:24029230 | |
| Biological Process | GO:2000767 | positive regulation of cytoplasmic translation | Eef2 | IMP | Rat | PMID:19625250|RGD:10401254 | |
| Biological Process | GO:0045727 | positive regulation of translation | EEF2 | IMP | Human | PMID:23184662 | |
| Biological Process | GO:0045727 | positive regulation of translation | Eef2 | IDA | Rat | PMID:2390990|RGD:10401630 | |
| Biological Process | GO:0034976 | response to endoplasmic reticulum stress | Eef2 | IEP | Rat | PMID:18188169|RGD:10401228 | |
| Biological Process | GO:0032355 | response to estradiol | Eef2 | IEP | Rat | PMID:16339744|RGD:1599058 | |
| Biological Process | GO:0045471 | response to ethanol | Eef2 | IEP | Rat | PMID:12899944|RGD:1599867 | |
| Biological Process | GO:0051593 | response to folic acid | Eef2 | IEP | Rat | PMID:12899944|RGD:1599867 | |
| Biological Process | GO:0042542 | response to hydrogen peroxide | Eef2 | IEP | Rat | PMID:15211596|RGD:10401223 | |
| Biological Process | GO:0002931 | response to ischemia | Eef2 | IEP | Rat | PMID:15211596|RGD:10401223 | |
| Biological Process | GO:0009410 | response to xenobiotic stimulus | Eef2 | IEP | Rat | PMID:16817885|RGD:10401257 | |
| Biological Process | GO:0035914 | skeletal muscle cell differentiation | Eef2 | IEP | Rat | PMID:16682826|RGD:10401256 | |
| Biological Process | GO:0003009 | skeletal muscle contraction | Eef2 | IEP | Rat | PMID:19188248|RGD:10401231 | |
| Biological Process | GO:0140242 | translation at postsynapse | Eef2 | IDA | Rat | PMID:20427644|RGD:10401235 | |
| Biological Process | GO:0140242 | translation at postsynapse | Eef2 | IEP | Rat | PMID:20427644|RGD:10401235 | |
| Biological Process | GO:0006414 | translational elongation | Eef2 | IDA | Mouse | PMID:22157746 |
| EXP Inferred from experiment |
| IDA Inferred from direct assay |
| IEP Inferred from expression pattern |
| IGI Inferred from genetic interaction |
| IMP Inferred from mutant phenotype |
| IPI Inferred from physical interaction |
| HTP Inferred from High Throughput Experiment |
| HDA Inferred from High Throughput Direct Assay |
| HMP Inferred from High Throughput Mutant Phenotype |
| HGI Inferred from High Throughput Genetic Interaction |
| HEP Inferred from High Throughput Expression Pattern |
Mouse Genome Database (MGD), Gene Expression Database (GXD), Mouse Models of Human Cancer database (MMHCdb) (formerly Mouse Tumor Biology (MTB)), Gene Ontology (GO) |
||
|
Citing These Resources Funding Information Warranty Disclaimer, Privacy Notice, Licensing, & Copyright Send questions and comments to User Support. |
last database update 09/30/2025 MGI 6.24 |
|
|
|
||