|
Source |
Alliance of Genome Resources |



| Category | ID | Classification term | Gene | Evidence | Inferred from | Organism | Reference |
|---|---|---|---|---|---|---|---|
| Molecular Function | GO:1990439 | MAP kinase serine/threonine phosphatase activity | DUSP4 | IDA | Human | PMID:7535768 | |
| Molecular Function | GO:0017017 | MAP kinase tyrosine/serine/threonine phosphatase activity | Dusp4 | IDA | Rat | PMID:7782322|RGD:633293 | |
| Molecular Function | GO:0017017 | MAP kinase tyrosine/serine/threonine phosphatase activity | dusp4 | IMP | Zfish | PMID:29275993 | |
| Molecular Function | GO:0016791 | phosphatase activity | DUSP4 | IDA | Human | PMID:24531476 | |
| Molecular Function | GO:0005515 | protein binding | DUSP4 | IPI | UniProtKB:P28482 | Human | PMID:16038800 |
| Molecular Function | GO:0005515 | protein binding | DUSP4 | IPI | UniProtKB:P45984 | Human | PMID:25241761 |
| Molecular Function | GO:0005515 | protein binding | DUSP4 | IPI | UniProtKB:P28482 | Human | PMID:27880917 |
| Molecular Function | GO:0005515 | protein binding | DUSP4 | IPI | UniProtKB:P28482 | Human | PMID:31980649 |
| Molecular Function | GO:0005515 | protein binding | DUSP4 | IPI | UniProtKB:P28482 | Human | PMID:32296183 |
| Molecular Function | GO:0005515 | protein binding | DUSP4 | IPI | UniProtKB:P45984 | Human | PMID:32296183 |
| Molecular Function | GO:0005515 | protein binding | DUSP4 | IPI | UniProtKB:Q13077 | Human | PMID:32296183 |
| Molecular Function | GO:0005515 | protein binding | DUSP4 | IPI | UniProtKB:Q86UR1-2 | Human | PMID:32296183 |
| Molecular Function | GO:0005515 | protein binding | DUSP4 | IPI | UniProtKB:Q8IV50-2 | Human | PMID:32296183 |
| Molecular Function | GO:0005515 | protein binding | DUSP4 | IPI | UniProtKB:Q8N720 | Human | PMID:32296183 |
| Molecular Function | GO:0005515 | protein binding | DUSP4 | IPI | UniProtKB:Q96N21 | Human | PMID:32296183 |
| Molecular Function | GO:0005515 | protein binding | DUSP4 | IPI | UniProtKB:Q96S90 | Human | PMID:32296183 |
| Molecular Function | GO:0005515 | protein binding | DUSP4 | IPI | UniProtKB:Q9BRK4 | Human | PMID:32296183 |
| Molecular Function | GO:0005515 | protein binding | DUSP4 | IPI | UniProtKB:Q9BUY5 | Human | PMID:32296183 |
| Molecular Function | GO:0005515 | protein binding | DUSP4 | IPI | UniProtKB:Q9H8W4 | Human | PMID:32296183 |
| Molecular Function | GO:0005515 | protein binding | DUSP4 | IPI | UniProtKB:Q9H8Y8 | Human | PMID:32296183 |
| Molecular Function | GO:0004725 | protein tyrosine phosphatase activity | DUSP4 | IDA | Human | PMID:7535768 | |
| Molecular Function | GO:0008330 | protein tyrosine/threonine phosphatase activity | DUSP4 | IDA | Human | PMID:7535768 | |
| Molecular Function | GO:0008330 | protein tyrosine/threonine phosphatase activity | Dusp4 | IDA | Rat | PMID:12435803|RGD:633811 | |
| Cellular Component | GO:0005654 | nucleoplasm | DUSP4 | IDA | Human | GO_REF:0000052 | |
| Cellular Component | GO:0005634 | nucleus | DUSP4 | IDA | Human | PMID:7535768 | |
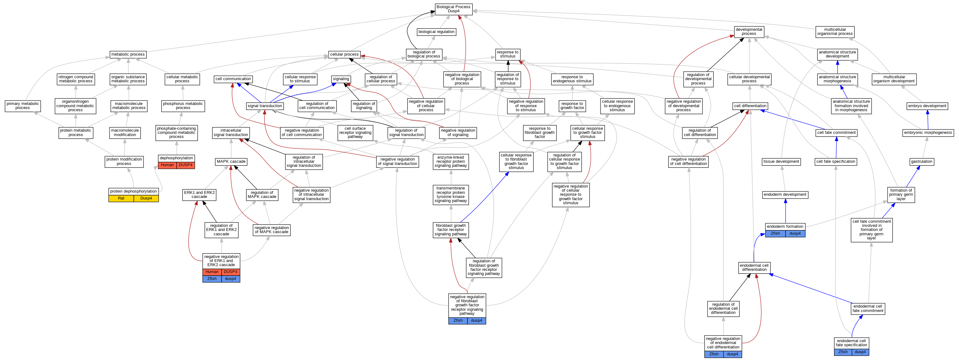
| Biological Process | GO:0016311 | dephosphorylation | DUSP4 | IDA | Human | PMID:24531476 | |
| Biological Process | GO:0001706 | endoderm formation | dusp4 | IMP | ZFIN:ZDB-MRPHLNO-081229-8 | Zfish | PMID:18719100 |
| Biological Process | GO:0001706 | endoderm formation | dusp4 | IMP | ZFIN:ZDB-MRPHLNO-081229-7 | Zfish | PMID:18719100 |
| Biological Process | GO:0001714 | endodermal cell fate specification | dusp4 | IMP | ZFIN:ZDB-MRPHLNO-081229-7 | Zfish | PMID:18719100 |
| Biological Process | GO:0001714 | endodermal cell fate specification | dusp4 | IMP | ZFIN:ZDB-MRPHLNO-081229-8 | Zfish | PMID:18719100 |
| Biological Process | GO:1903225 | negative regulation of endodermal cell differentiation | dusp4 | IMP | ZFIN:ZDB-MRPHLNO-081229-7 | Zfish | PMID:29275993 |
| Biological Process | GO:0070373 | negative regulation of ERK1 and ERK2 cascade | DUSP4 | IMP | Human | PMID:7535768 | |
| Biological Process | GO:0070373 | negative regulation of ERK1 and ERK2 cascade | dusp4 | IMP | Zfish | PMID:29275993 | |
| Biological Process | GO:0040037 | negative regulation of fibroblast growth factor receptor signaling pathway | dusp4 | IMP | Zfish | PMID:29275993 | |
| Biological Process | GO:0006470 | protein dephosphorylation | Dusp4 | IDA | Rat | PMID:12435803|RGD:633811 |
| EXP Inferred from experiment |
| IDA Inferred from direct assay |
| IEP Inferred from expression pattern |
| IGI Inferred from genetic interaction |
| IMP Inferred from mutant phenotype |
| IPI Inferred from physical interaction |
| HTP Inferred from High Throughput Experiment |
| HDA Inferred from High Throughput Direct Assay |
| HMP Inferred from High Throughput Mutant Phenotype |
| HGI Inferred from High Throughput Genetic Interaction |
| HEP Inferred from High Throughput Expression Pattern |
Mouse Genome Database (MGD), Gene Expression Database (GXD), Mouse Models of Human Cancer database (MMHCdb) (formerly Mouse Tumor Biology (MTB)), Gene Ontology (GO) |
||
|
Citing These Resources Funding Information Warranty Disclaimer, Privacy Notice, Licensing, & Copyright Send questions and comments to User Support. |
last database update 12/30/2025 MGI 6.24 |
|
|
|
||