|
Source |
Alliance of Genome Resources |



| Category | ID | Classification term | Gene | Evidence | Inferred from | Organism | Reference |
|---|---|---|---|---|---|---|---|
| Molecular Function | GO:0030165 | PDZ domain binding | Dtna | IPI | RGD:621660 | Rat | PMID:15024025|RGD:1581350 |
| Molecular Function | GO:0019902 | phosphatase binding | Dtna | IDA | Rat | PMID:17610895|RGD:126781731 | |
| Molecular Function | GO:0005515 | protein binding | DTNA | IPI | UniProtKB:P11532 | Human | PMID:10767429 |
| Molecular Function | GO:0005515 | protein binding | DTNA | IPI | UniProtKB:P46939 | Human | PMID:10767429 |
| Molecular Function | GO:0005515 | protein binding | DTNA | IPI | UniProtKB:O15061 | Human | PMID:11353857 |
| Molecular Function | GO:0005515 | protein binding | DTNA | IPI | UniProtKB:Q15049 | Human | PMID:19931615 |
| Molecular Function | GO:0005515 | protein binding | DTNA | IPI | UniProtKB:Q9UBT7 | Human | PMID:21115837 |
| Molecular Function | GO:0005515 | protein binding | DTNA | IPI | UniProtKB:P11532 | Human | PMID:9356463 |
| Molecular Function | GO:0005515 | protein binding | Dtna | IPI | UniProtKB:Q91WZ8 | Mouse | MGI:MGI:2136481|PMID:11316798 |
| Molecular Function | GO:0005515 | protein binding | Dtna | IPI | UniProtKB:Q6PCZ4 | Mouse | MGI:MGI:3037508|PMID:14623885 |
| Molecular Function | GO:0005515 | protein binding | Dtna | IPI | RGD:621890 | Rat | PMID:10984432|RGD:1581691 |
| Molecular Function | GO:0005515 | protein binding | Dtna | IPI | UniProtKB:P12368 | Rat | PMID:17610895|RGD:126781731 |
| Molecular Function | GO:0005515 | protein binding | Dtna | IPI | UniProtKB:P12369 | Rat | PMID:17610895|RGD:126781731 |
| Molecular Function | GO:0005515 | protein binding | Dtna | IPI | UniProtKB:Q15049 | Rat | PMID:19931615|RGD:2326037 |
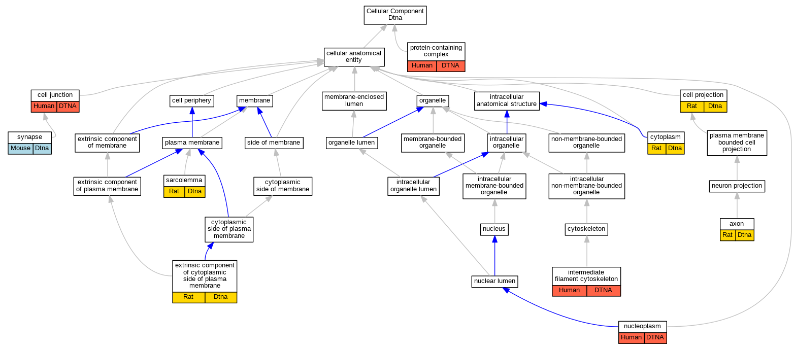
| Cellular Component | GO:0030424 | axon | Dtna | IDA | Rat | PMID:11053293|RGD:1581690 | |
| Cellular Component | GO:0030054 | cell junction | DTNA | IDA | Human | GO_REF:0000052 | |
| Cellular Component | GO:0042995 | cell projection | Dtna | IDA | Rat | PMID:10739890|RGD:1581692 | |
| Cellular Component | GO:0005737 | cytoplasm | Dtna | IDA | Rat | PMID:11053293|RGD:1581690 | |
| Cellular Component | GO:0031234 | extrinsic component of cytoplasmic side of plasma membrane | Dtna | IDA | Rat | PMID:11053293|RGD:1581690 | |
| Cellular Component | GO:0045111 | intermediate filament cytoskeleton | DTNA | IDA | Human | GO_REF:0000052 | |
| Cellular Component | GO:0005654 | nucleoplasm | DTNA | IDA | Human | GO_REF:0000052 | |
| Cellular Component | GO:0032991 | protein-containing complex | DTNA | IDA | Human | PMID:18468998 | |
| Cellular Component | GO:0042383 | sarcolemma | Dtna | IDA | Rat | PMID:12416719|RGD:1566576 | |
| Cellular Component | GO:0045202 | synapse | Dtna | IDA | Mouse | PMID:10995443 |
| EXP Inferred from experiment |
| IDA Inferred from direct assay |
| IEP Inferred from expression pattern |
| IGI Inferred from genetic interaction |
| IMP Inferred from mutant phenotype |
| IPI Inferred from physical interaction |
| HTP Inferred from High Throughput Experiment |
| HDA Inferred from High Throughput Direct Assay |
| HMP Inferred from High Throughput Mutant Phenotype |
| HGI Inferred from High Throughput Genetic Interaction |
| HEP Inferred from High Throughput Expression Pattern |
Mouse Genome Database (MGD), Gene Expression Database (GXD), Mouse Models of Human Cancer database (MMHCdb) (formerly Mouse Tumor Biology (MTB)), Gene Ontology (GO) |
||
|
Citing These Resources Funding Information Warranty Disclaimer, Privacy Notice, Licensing, & Copyright Send questions and comments to User Support. |
last database update 09/30/2025 MGI 6.24 |
|
|
|
||