|
Source |
Alliance of Genome Resources |



| Category | ID | Classification term | Gene | Evidence | Inferred from | Organism | Reference |
|---|---|---|---|---|---|---|---|
| Molecular Function | GO:0140911 | pore-forming activity | DEFA1 | IDA | Human | PMID:17635867 | |
| Molecular Function | GO:0005515 | protein binding | DEFA1 | IPI | UniProtKB:Q9UHD9 | Human | PMID:32296183 |
| Molecular Function | GO:0005515 | protein binding | DEFA5 | IPI | UniProtKB:Q6FHY5 | Human | PMID:32296183 |
| Molecular Function | GO:0005515 | protein binding | DEFA6 | IPI | UniProtKB:Q9UMX0 | Human | PMID:25416956 |
| Molecular Function | GO:0005515 | protein binding | DEFA6 | IPI | UniProtKB:Q9UMX0-2 | Human | PMID:25416956 |
| Molecular Function | GO:0005515 | protein binding | DEFA6 | IPI | UniProtKB:Q9UMX0 | Human | PMID:31515488 |
| Molecular Function | GO:0005515 | protein binding | DEFA6 | IPI | UniProtKB:Q96EQ0 | Human | PMID:32296183 |
| Molecular Function | GO:0005515 | protein binding | DEFA6 | IPI | UniProtKB:Q9UHD9 | Human | PMID:32296183 |
| Molecular Function | GO:0042803 | protein homodimerization activity | DEFA3 | IDA | Human | PMID:2006422 | |
| Molecular Function | GO:0042803 | protein homodimerization activity | DEFA5 | IDA | Human | PMID:17088326 | |
| Molecular Function | GO:0042803 | protein homodimerization activity | DEFA5 | IDA | Human | PMID:22573326 | |
| Molecular Function | GO:0042803 | protein homodimerization activity | DEFA5 | IDA | Human | PMID:25782105 | |
| Molecular Function | GO:0042803 | protein homodimerization activity | DEFA6 | IDA | Human | PMID:17088326 | |
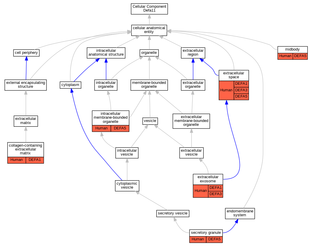
| Cellular Component | GO:0062023 | collagen-containing extracellular matrix | DEFA1 | HDA | Human | PMID:20551380 | |
| Cellular Component | GO:0062023 | collagen-containing extracellular matrix | DEFA1 | HDA | Human | PMID:27559042 | |
| Cellular Component | GO:0070062 | extracellular exosome | DEFA1 | HDA | Human | PMID:19199708 | |
| Cellular Component | GO:0070062 | extracellular exosome | DEFA1 | HDA | Human | PMID:23533145 | |
| Cellular Component | GO:0070062 | extracellular exosome | DEFA3 | HDA | Human | PMID:23533145 | |
| Cellular Component | GO:0005615 | extracellular space | DEFA1 | IDA | Human | PMID:12860195 | |
| Cellular Component | GO:0005615 | extracellular space | DEFA1 | HDA | Human | PMID:16502470 | |
| Cellular Component | GO:0005615 | extracellular space | DEFA1 | IDA | Human | PMID:21861873 | |
| Cellular Component | GO:0005615 | extracellular space | DEFA3 | IDA | Human | PMID:12860195 | |
| Cellular Component | GO:0005615 | extracellular space | DEFA3 | HDA | Human | PMID:16502470 | |
| Cellular Component | GO:0005615 | extracellular space | DEFA3 | IDA | Human | PMID:21861873 | |
| Cellular Component | GO:0005615 | extracellular space | DEFA5 | IDA | Human | PMID:9588893 | |
| Cellular Component | GO:0043231 | intracellular membrane-bounded organelle | DEFA5 | IDA | Human | GO_REF:0000052 | |
| Cellular Component | GO:0030496 | midbody | DEFA5 | IDA | Human | GO_REF:0000052 | |
| Cellular Component | GO:0030141 | secretory granule | DEFA5 | IDA | Human | PMID:9588893 | |
| Biological Process | GO:0019731 | antibacterial humoral response | DEFA1 | IDA | Human | PMID:12860195 | |
| Biological Process | GO:0019731 | antibacterial humoral response | DEFA3 | IDA | Human | PMID:12860195 | |
| Biological Process | GO:0061844 | antimicrobial humoral immune response mediated by antimicrobial peptide | DEFA1 | IDA | Human | PMID:12860195 | |
| Biological Process | GO:0061844 | antimicrobial humoral immune response mediated by antimicrobial peptide | DEFA1 | IMP | Human | PMID:17635867 | |
| Biological Process | GO:0061844 | antimicrobial humoral immune response mediated by antimicrobial peptide | DEFA3 | IDA | Human | PMID:12860195 | |
| Biological Process | GO:0061844 | antimicrobial humoral immune response mediated by antimicrobial peptide | DEFA5 | IDA | Human | PMID:12660734 | |
| Biological Process | GO:0061844 | antimicrobial humoral immune response mediated by antimicrobial peptide | DEFA5 | IDA | Human | PMID:25782105 | |
| Biological Process | GO:0050829 | defense response to Gram-negative bacterium | DEFA5 | IDA | Human | PMID:12660734 | |
| Biological Process | GO:0050829 | defense response to Gram-negative bacterium | DEFA5 | IDA | Human | PMID:19589339 | |
| Biological Process | GO:0050829 | defense response to Gram-negative bacterium | DEFA5 | IMP | Human | PMID:21861459 | |
| Biological Process | GO:0050829 | defense response to Gram-negative bacterium | DEFA5 | IDA | Human | PMID:22573326 | |
| Biological Process | GO:0050829 | defense response to Gram-negative bacterium | DEFA5 | IDA | Human | PMID:25354318 | |
| Biological Process | GO:0050829 | defense response to Gram-negative bacterium | DEFA5 | IDA | Human | PMID:30808760 | |
| Biological Process | GO:0050830 | defense response to Gram-positive bacterium | DEFA1 | IDA | Human | PMID:12860195 | |
| Biological Process | GO:0050830 | defense response to Gram-positive bacterium | DEFA3 | IDA | Human | PMID:12860195 | |
| Biological Process | GO:0050830 | defense response to Gram-positive bacterium | DEFA5 | IDA | Human | PMID:19589339 | |
| Biological Process | GO:0050830 | defense response to Gram-positive bacterium | DEFA5 | IMP | Human | PMID:21861459 | |
| Biological Process | GO:0050830 | defense response to Gram-positive bacterium | DEFA5 | IDA | Human | PMID:22573326 | |
| Biological Process | GO:0050830 | defense response to Gram-positive bacterium | DEFA5 | IDA | Human | PMID:25354318 | |
| Biological Process | GO:0050830 | defense response to Gram-positive bacterium | DEFA5 | IDA | Human | PMID:30808760 | |
| Biological Process | GO:0042832 | defense response to protozoan | DEFA1 | IMP | Human | PMID:17635867 | |
| Biological Process | GO:0044364 | disruption of cells of another organism | DEFA5 | IDA | Human | PMID:25782105 | |
| Biological Process | GO:0045087 | innate immune response | DEFA5 | IMP | Human | PMID:21861459 | |
| Biological Process | GO:0002227 | innate immune response in mucosa | DEFA1 | IDA | Human | PMID:12860195 | |
| Biological Process | GO:0002227 | innate immune response in mucosa | DEFA3 | IDA | Human | PMID:12860195 | |
| Biological Process | GO:0030520 | intracellular estrogen receptor signaling pathway | DEFA1 | IDA | Human | PMID:21861873 | |
| Biological Process | GO:0030520 | intracellular estrogen receptor signaling pathway | DEFA3 | IDA | Human | PMID:21861873 | |
| Biological Process | GO:0051873 | killing by host of symbiont cells | DEFA1 | IDA | Human | PMID:17635867 | |
| Biological Process | GO:0051873 | killing by host of symbiont cells | DEFA5 | IDA | Human | PMID:9169780 | |
| Biological Process | GO:0031640 | killing of cells of another organism | DEFA1 | IDA | Human | PMID:17088326 | |
| Biological Process | GO:0031640 | killing of cells of another organism | DEFA3 | IDA | Human | PMID:15616305 | |
| Biological Process | GO:0031640 | killing of cells of another organism | DEFA5 | IDA | Human | PMID:15616305 | |
| Biological Process | GO:0031640 | killing of cells of another organism | DEFA5 | IDA | Human | PMID:17088326 | |
| Biological Process | GO:0032757 | positive regulation of interleukin-8 production | DEFA5 | IDA | Human | PMID:19589339 | |
| Biological Process | GO:1905710 | positive regulation of membrane permeability | DEFA5 | IMP | Human | PMID:21861459 | |
| Biological Process | GO:0051289 | protein homotetramerization | DEFA5 | IDA | Human | PMID:23163963 | |
| Biological Process | GO:0010818 | T cell chemotaxis | DEFA1 | IDA | Human | PMID:17088326 |
| EXP Inferred from experiment |
| IDA Inferred from direct assay |
| IEP Inferred from expression pattern |
| IGI Inferred from genetic interaction |
| IMP Inferred from mutant phenotype |
| IPI Inferred from physical interaction |
| HTP Inferred from High Throughput Experiment |
| HDA Inferred from High Throughput Direct Assay |
| HMP Inferred from High Throughput Mutant Phenotype |
| HGI Inferred from High Throughput Genetic Interaction |
| HEP Inferred from High Throughput Expression Pattern |
Mouse Genome Database (MGD), Gene Expression Database (GXD), Mouse Models of Human Cancer database (MMHCdb) (formerly Mouse Tumor Biology (MTB)), Gene Ontology (GO) |
||
|
Citing These Resources Funding Information Warranty Disclaimer, Privacy Notice, Licensing, & Copyright Send questions and comments to User Support. |
last database update 01/20/2026 MGI 6.24 |
|
|
|
||