|
Source |
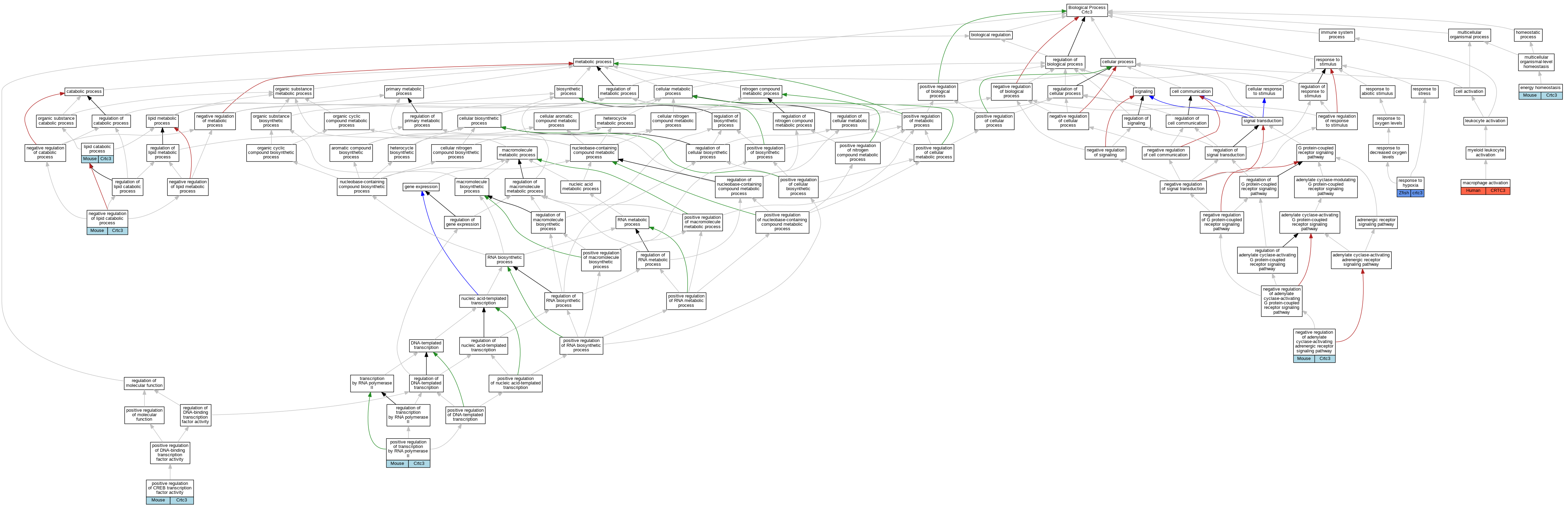
Alliance of Genome Resources |



| Category | ID | Classification term | Gene | Evidence | Inferred from | Organism | Reference |
|---|---|---|---|---|---|---|---|
| Molecular Function | GO:0005515 | protein binding | CRTC3 | IPI | UniProtKB:P62258 | Human | PMID:30611118 |
| Molecular Function | GO:0005515 | protein binding | CRTC3 | IPI | UniProtKB:Q8N1Q1 | Human | PMID:32296183 |
| Molecular Function | GO:0005515 | protein binding | Crtc3 | IPI | UniProtKB:P30153|UniProtKB:P62258|UniProtKB:P63151|UniProtKB:P67775 | Mouse | MGI:MGI:6282941|PMID:30611118 |
| Cellular Component | GO:0005737 | cytoplasm | Crtc3 | IDA | Mouse | MGI:MGI:6282941|PMID:30611118 | |
| Cellular Component | GO:0005737 | cytoplasm | Crtc3 | IDA | Mouse | PMID:24674967 | |
| Cellular Component | GO:0005737 | cytoplasm | Crtc3 | IDA | Mouse | PMID:24768298 | |
| Cellular Component | GO:0005737 | cytoplasm | Crtc3 | IDA | Mouse | PMID:21164481 | |
| Cellular Component | GO:0005829 | cytosol | CRTC3 | IDA | Human | GO_REF:0000052 | |
| Cellular Component | GO:0005654 | nucleoplasm | CRTC3 | IDA | Human | GO_REF:0000052 | |
| Cellular Component | GO:0005634 | nucleus | Crtc3 | IDA | Mouse | MGI:MGI:6282941|PMID:30611118 | |
| Cellular Component | GO:0005634 | nucleus | Crtc3 | IDA | Mouse | PMID:21164481 | |
| Cellular Component | GO:0005634 | nucleus | Crtc3 | IDA | Mouse | PMID:24768298 | |
| Cellular Component | GO:0005634 | nucleus | Crtc3 | IDA | Mouse | PMID:24674967 | |
| Biological Process | GO:0097009 | energy homeostasis | Crtc3 | IMP | MGI:MGI:4879976 | Mouse | PMID:21164481 |
| Biological Process | GO:0016042 | lipid catabolic process | Crtc3 | IMP | MGI:MGI:4879976 | Mouse | PMID:21164481 |
| Biological Process | GO:0042116 | macrophage activation | CRTC3 | IMP | Human | PMID:23033494 | |
| Biological Process | GO:0071878 | negative regulation of adenylate cyclase-activating adrenergic receptor signaling pathway | Crtc3 | IDA | Mouse | PMID:21164481 | |
| Biological Process | GO:0050995 | negative regulation of lipid catabolic process | Crtc3 | IMP | MGI:MGI:4879976 | Mouse | PMID:21164481 |
| Biological Process | GO:0032793 | positive regulation of CREB transcription factor activity | Crtc3 | IMP | Mouse | MGI:MGI:6282941|PMID:30611118 | |
| Biological Process | GO:0045944 | positive regulation of transcription by RNA polymerase II | Crtc3 | IDA | Mouse | PMID:21164481 | |
| Biological Process | GO:0045944 | positive regulation of transcription by RNA polymerase II | Crtc3 | IDA | Mouse | PMID:24674967 | |
| Biological Process | GO:0001666 | response to hypoxia | crtc3 | IMP | ZFIN:ZDB-MRPHLNO-150826-8 | Zfish | PMID:25840431 |
| EXP Inferred from experiment |
| IDA Inferred from direct assay |
| IEP Inferred from expression pattern |
| IGI Inferred from genetic interaction |
| IMP Inferred from mutant phenotype |
| IPI Inferred from physical interaction |
| HTP Inferred from High Throughput Experiment |
| HDA Inferred from High Throughput Direct Assay |
| HMP Inferred from High Throughput Mutant Phenotype |
| HGI Inferred from High Throughput Genetic Interaction |
| HEP Inferred from High Throughput Expression Pattern |
Mouse Genome Database (MGD), Gene Expression Database (GXD), Mouse Models of Human Cancer database (MMHCdb) (formerly Mouse Tumor Biology (MTB)), Gene Ontology (GO) |
||
|
Citing These Resources Funding Information Warranty Disclaimer, Privacy Notice, Licensing, & Copyright Send questions and comments to User Support. |
last database update 12/30/2025 MGI 6.24 |
|
|
|
||