|
Source |
Alliance of Genome Resources |



| Category | ID | Classification term | Gene | Evidence | Inferred from | Organism | Reference |
|---|---|---|---|---|---|---|---|
| Molecular Function | GO:0005127 | ciliary neurotrophic factor receptor binding | Cntf | IPI | RGD:1303100 | Rat | PMID:1648265|RGD:1626161 |
| Molecular Function | GO:0005125 | cytokine activity | Cntf | IDA | Rat | PMID:8385113|RGD:1626160 | |
| Molecular Function | GO:0008083 | growth factor activity | CNTF | IDA | Human | PMID:12643274 | |
| Molecular Function | GO:0005138 | interleukin-6 receptor binding | CNTF | IPI | UniProtKB:P08887 | Human | PMID:12643274 |
| Molecular Function | GO:0005515 | protein binding | CNTF | IPI | UniProtKB:P40189 | Human | PMID:16051226 |
| Molecular Function | GO:0005515 | protein binding | CNTF | IPI | UniProtKB:P42702 | Human | PMID:16051226 |
| Molecular Function | GO:0005515 | protein binding | CNTF | IPI | UniProtKB:P26992 | Human | PMID:18775332 |
| Molecular Function | GO:0005515 | protein binding | CNTF | IPI | UniProtKB:P40189 | Human | PMID:18775332 |
| Molecular Function | GO:0005515 | protein binding | CNTF | IPI | UniProtKB:P42702 | Human | PMID:18775332 |
| Molecular Function | GO:0005515 | protein binding | CNTF | IPI | UniProtKB:P26992 | Human | PMID:20584990 |
| Molecular Function | GO:0005515 | protein binding | CNTF | IPI | UniProtKB:Q99523 | Human | PMID:20584990 |
| Molecular Function | GO:0005515 | protein binding | CNTF | IPI | UniProtKB:Q15654 | Human | PMID:25416956 |
| Molecular Function | GO:0005515 | protein binding | CNTF | IPI | UniProtKB:Q6A162 | Human | PMID:25416956 |
| Molecular Function | GO:0005515 | protein binding | CNTF | IPI | UniProtKB:A8MQ03 | Human | PMID:32296183 |
| Molecular Function | GO:0005515 | protein binding | CNTF | IPI | UniProtKB:O14561 | Human | PMID:32296183 |
| Molecular Function | GO:0005515 | protein binding | CNTF | IPI | UniProtKB:Q15323 | Human | PMID:32296183 |
| Molecular Function | GO:0005515 | protein binding | CNTF | IPI | UniProtKB:Q8NG50 | Human | PMID:32296183 |
| Molecular Function | GO:0005515 | protein binding | CNTF | IPI | UniProtKB:Q96MA6 | Human | PMID:32296183 |
| Molecular Function | GO:0005515 | protein binding | CNTF | IPI | UniProtKB:Q96N21 | Human | PMID:32296183 |
| Molecular Function | GO:0005515 | protein binding | CNTF | IPI | UniProtKB:P02649 | Human | PMID:32814053 |
| Molecular Function | GO:0005515 | protein binding | CNTF | IPI | UniProtKB:P05067 | Human | PMID:32814053 |
| Molecular Function | GO:0044877 | protein-containing complex binding | CNTF | IPI | GO:0097058 | Human | PMID:10966616 |
| Molecular Function | GO:0044877 | protein-containing complex binding | Cntf | IPI | RGD:1344115|RGD:1354198|RGD:731409 | Rat | PMID:8385113|RGD:1626160 |
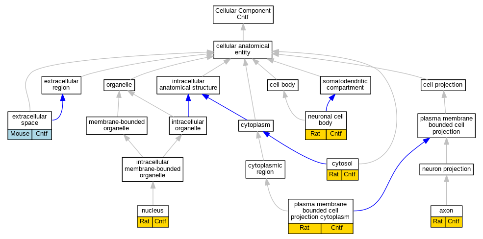
| Cellular Component | GO:0030424 | axon | Cntf | IDA | Rat | PMID:12849744|RGD:1358521 | |
| Cellular Component | GO:0005829 | cytosol | Cntf | IDA | Rat | PMID:2594085|RGD:727240 | |
| Cellular Component | GO:0005615 | extracellular space | Cntf | IDA | Mouse | PMID:15207851 | |
| Cellular Component | GO:0043025 | neuronal cell body | Cntf | IDA | Rat | PMID:12849744|RGD:1358521 | |
| Cellular Component | GO:0005634 | nucleus | Cntf | IDA | Rat | PMID:12849744|RGD:1358521 | |
| Cellular Component | GO:0032838 | plasma membrane bounded cell projection cytoplasm | Cntf | IDA | Rat | PMID:12849744|RGD:1358521 | |
| Biological Process | GO:0048143 | astrocyte activation | Cntf | IDA | Rat | PMID:11771938|RGD:1626172 | |
| Biological Process | GO:0070120 | ciliary neurotrophic factor-mediated signaling pathway | CNTF | IDA | Human | PMID:12643274 | |
| Biological Process | GO:0060081 | membrane hyperpolarization | Cntf | IDA | Rat | PMID:15831538|RGD:1626125 | |
| Biological Process | GO:0048644 | muscle organ morphogenesis | Cntf | IGI | MGI:MGI:96787 | Mouse | PMID:15716414 |
| Biological Process | GO:0043524 | negative regulation of neuron apoptotic process | CNTF | IDA | Human | PMID:10966616 | |
| Biological Process | GO:0043524 | negative regulation of neuron apoptotic process | Cntf | IDA | Rat | PMID:15574731|RGD:1626128 | |
| Biological Process | GO:1901215 | negative regulation of neuron death | Cntf | IDA | Rat | PMID:14725620|RGD:1626115 | |
| Biological Process | GO:0046533 | negative regulation of photoreceptor cell differentiation | Cntf | IDA | Mouse | PMID:15207851 | |
| Biological Process | GO:0007399 | nervous system development | Cntf | IDA | Rat | PMID:11932952|RGD:727568 | |
| Biological Process | GO:0048666 | neuron development | Cntf | IGI | MGI:MGI:96787 | Mouse | PMID:15716414 |
| Biological Process | GO:0048691 | positive regulation of axon extension involved in regeneration | Cntf | IDA | Rat | PMID:16699509|RGD:12793002 | |
| Biological Process | GO:0048680 | positive regulation of axon regeneration | Cntf | IDA | Rat | PMID:15574731|RGD:1626128 | |
| Biological Process | GO:0030307 | positive regulation of cell growth | Cntf | IDA | Rat | PMID:11771938|RGD:1626172 | |
| Biological Process | GO:0008284 | positive regulation of cell population proliferation | Cntf | IGI | MGI:MGI:95516 | Mouse | PMID:15051883 |
| Biological Process | GO:0008284 | positive regulation of cell population proliferation | Cntf | IGI | MGI:MGI:95290 | Mouse | PMID:15051883 |
| Biological Process | GO:0008284 | positive regulation of cell population proliferation | Cntf | IDA | Rat | PMID:15831538|RGD:1626125 | |
| Biological Process | GO:0010628 | positive regulation of gene expression | CNTF | IDA | Human | PMID:24129709 | |
| Biological Process | GO:0046887 | positive regulation of hormone secretion | Cntf | IDA | Rat | PMID:11771938|RGD:1626172 | |
| Biological Process | GO:0043410 | positive regulation of MAPK cascade | Cntf | IDA | Rat | PMID:15574731|RGD:1626128 | |
| Biological Process | GO:0014068 | positive regulation of phosphatidylinositol 3-kinase signaling | Cntf | IDA | Rat | PMID:15574731|RGD:1626128 | |
| Biological Process | GO:0046427 | positive regulation of receptor signaling pathway via JAK-STAT | Cntf | IDA | Rat | PMID:15574731|RGD:1626128 | |
| Biological Process | GO:0042531 | positive regulation of tyrosine phosphorylation of STAT protein | CNTF | IDA | Human | PMID:12643274 | |
| Biological Process | GO:0042531 | positive regulation of tyrosine phosphorylation of STAT protein | CNTF | IDA | Human | PMID:21912637 | |
| Biological Process | GO:0042531 | positive regulation of tyrosine phosphorylation of STAT protein | Cntf | IDA | Mouse | PMID:15207851 | |
| Biological Process | GO:0042531 | positive regulation of tyrosine phosphorylation of STAT protein | Cntf | IDA | Rat | PMID:14725620|RGD:1626115 | |
| Biological Process | GO:0007259 | receptor signaling pathway via JAK-STAT | Cntf | IDA | Rat | PMID:15342787|RGD:1358676 | |
| Biological Process | GO:0060075 | regulation of resting membrane potential | Cntf | IDA | Rat | PMID:15831538|RGD:1626125 | |
| Biological Process | GO:0046668 | regulation of retinal cell programmed cell death | Cntf | IDA | Mouse | PMID:11747369 | |
| Biological Process | GO:0051602 | response to electrical stimulus | Cntf | IEP | Rat | PMID:19576889|RGD:8655625 | |
| Biological Process | GO:0009642 | response to light intensity | Cntf | IEP | Rat | PMID:21076359|RGD:8655612 | |
| Biological Process | GO:0060221 | retinal rod cell differentiation | Cntf | IDA | Mouse | PMID:15207851 | |
| Biological Process | GO:0007260 | tyrosine phosphorylation of STAT protein | Cntf | IDA | Mouse | PMID:15207851 |
| EXP Inferred from experiment |
| IDA Inferred from direct assay |
| IEP Inferred from expression pattern |
| IGI Inferred from genetic interaction |
| IMP Inferred from mutant phenotype |
| IPI Inferred from physical interaction |
| HTP Inferred from High Throughput Experiment |
| HDA Inferred from High Throughput Direct Assay |
| HMP Inferred from High Throughput Mutant Phenotype |
| HGI Inferred from High Throughput Genetic Interaction |
| HEP Inferred from High Throughput Expression Pattern |
Mouse Genome Database (MGD), Gene Expression Database (GXD), Mouse Models of Human Cancer database (MMHCdb) (formerly Mouse Tumor Biology (MTB)), Gene Ontology (GO) |
||
|
Citing These Resources Funding Information Warranty Disclaimer, Privacy Notice, Licensing, & Copyright Send questions and comments to User Support. |
last database update 09/30/2025 MGI 6.24 |
|
|
|
||