|
Source |
Alliance of Genome Resources |



| Category | ID | Classification term | Gene | Evidence | Inferred from | Organism | Reference |
|---|---|---|---|---|---|---|---|
| Molecular Function | GO:0035727 | lysophosphatidic acid binding | CLN6 | IDA | Human | PMID:18317235 | |
| Molecular Function | GO:0005515 | protein binding | CLN6 | IPI | UniProtKB:Q13286 | Human | PMID:17237713 |
| Molecular Function | GO:0005515 | protein binding | CLN6 | IPI | UniProtKB:Q16555 | Human | PMID:19235893 |
| Molecular Function | GO:0005515 | protein binding | CLN6 | IPI | UniProtKB:Q3UMW8 | Human | PMID:19941651 |
| Molecular Function | GO:0005515 | protein binding | CLN6 | IPI | UniProtKB:A0A142I5B9 | Human | PMID:30177828 |
| Molecular Function | GO:0005515 | protein binding | CLN6 | IPI | UniProtKB:A1A5C7-2 | Human | PMID:32296183 |
| Molecular Function | GO:0005515 | protein binding | CLN6 | IPI | UniProtKB:O00559 | Human | PMID:32296183 |
| Molecular Function | GO:0005515 | protein binding | CLN6 | IPI | UniProtKB:O14863 | Human | PMID:32296183 |
| Molecular Function | GO:0005515 | protein binding | CLN6 | IPI | UniProtKB:O15393-2 | Human | PMID:32296183 |
| Molecular Function | GO:0005515 | protein binding | CLN6 | IPI | UniProtKB:O95471 | Human | PMID:32296183 |
| Molecular Function | GO:0005515 | protein binding | CLN6 | IPI | UniProtKB:P11912 | Human | PMID:32296183 |
| Molecular Function | GO:0005515 | protein binding | CLN6 | IPI | UniProtKB:P34910-2 | Human | PMID:32296183 |
| Molecular Function | GO:0005515 | protein binding | CLN6 | IPI | UniProtKB:P43628 | Human | PMID:32296183 |
| Molecular Function | GO:0005515 | protein binding | CLN6 | IPI | UniProtKB:P48165 | Human | PMID:32296183 |
| Molecular Function | GO:0005515 | protein binding | CLN6 | IPI | UniProtKB:Q16623 | Human | PMID:32296183 |
| Molecular Function | GO:0005515 | protein binding | CLN6 | IPI | UniProtKB:Q3SXY8 | Human | PMID:32296183 |
| Molecular Function | GO:0005515 | protein binding | CLN6 | IPI | UniProtKB:Q5JX71 | Human | PMID:32296183 |
| Molecular Function | GO:0005515 | protein binding | CLN6 | IPI | UniProtKB:Q5T7V8 | Human | PMID:32296183 |
| Molecular Function | GO:0005515 | protein binding | CLN6 | IPI | UniProtKB:Q7Z5B4-5 | Human | PMID:32296183 |
| Molecular Function | GO:0005515 | protein binding | CLN6 | IPI | UniProtKB:Q7Z7G2 | Human | PMID:32296183 |
| Molecular Function | GO:0005515 | protein binding | CLN6 | IPI | UniProtKB:Q8IUN9 | Human | PMID:32296183 |
| Molecular Function | GO:0005515 | protein binding | CLN6 | IPI | UniProtKB:Q8IV31 | Human | PMID:32296183 |
| Molecular Function | GO:0005515 | protein binding | CLN6 | IPI | UniProtKB:Q8N386 | Human | PMID:32296183 |
| Molecular Function | GO:0005515 | protein binding | CLN6 | IPI | UniProtKB:Q8N5K1 | Human | PMID:32296183 |
| Molecular Function | GO:0005515 | protein binding | CLN6 | IPI | UniProtKB:Q8TBE3 | Human | PMID:32296183 |
| Molecular Function | GO:0005515 | protein binding | CLN6 | IPI | UniProtKB:Q96BA8 | Human | PMID:32296183 |
| Molecular Function | GO:0005515 | protein binding | CLN6 | IPI | UniProtKB:Q96Q45-2 | Human | PMID:32296183 |
| Molecular Function | GO:0005515 | protein binding | CLN6 | IPI | UniProtKB:Q9BQA9 | Human | PMID:32296183 |
| Molecular Function | GO:0005515 | protein binding | CLN6 | IPI | UniProtKB:Q9H400 | Human | PMID:32296183 |
| Molecular Function | GO:0005515 | protein binding | CLN6 | IPI | UniProtKB:Q9Y6I9 | Human | PMID:32296183 |
| Molecular Function | GO:0005515 | protein binding | CLN6 | IPI | UniProtKB:O00308 | Human | PMID:32814053 |
| Molecular Function | GO:0005515 | protein binding | CLN6 | IPI | UniProtKB:P29323-3 | Human | PMID:32814053 |
| Molecular Function | GO:0042803 | protein homodimerization activity | CLN6 | IDA | Human | PMID:15010453 | |
| Molecular Function | GO:0120146 | sulfatide binding | CLN6 | IDA | Human | PMID:18317235 | |
| Cellular Component | GO:0005769 | early endosome | CLN6 | IDA | Human | PMID:17237713 | |
| Cellular Component | GO:0005783 | endoplasmic reticulum | CLN6 | IDA | Human | GO_REF:0000052 | |
| Cellular Component | GO:0005783 | endoplasmic reticulum | CLN6 | IDA | Human | PMID:15265688 | |
| Cellular Component | GO:0005783 | endoplasmic reticulum | CLN6 | IDA | Human | PMID:19941651 | |
| Cellular Component | GO:0005788 | endoplasmic reticulum lumen | CLN6 | IDA | Human | PMID:15010453 | |
| Cellular Component | GO:0043231 | intracellular membrane-bounded organelle | CLN6 | IDA | Human | GO_REF:0000052 | |
| Cellular Component | GO:0016020 | membrane | CLN6 | HDA | Human | PMID:19946888 | |
| Cellular Component | GO:0045121 | membrane raft | CLN6 | IDA | Human | PMID:17237713 | |
| Cellular Component | GO:0005730 | nucleolus | CLN6 | IDA | Human | GO_REF:0000052 | |
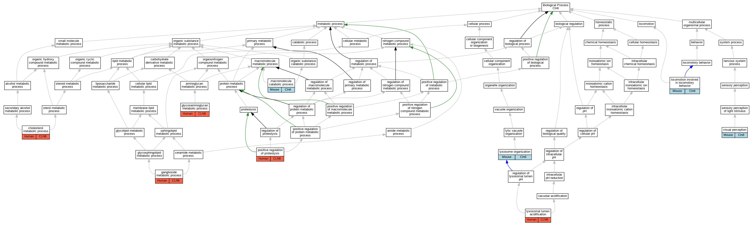
| Biological Process | GO:0008203 | cholesterol metabolic process | CLN6 | IMP | Human | PMID:16857350 | |
| Biological Process | GO:0001573 | ganglioside metabolic process | CLN6 | IMP | Human | PMID:16857350 | |
| Biological Process | GO:0030203 | glycosaminoglycan metabolic process | CLN6 | IMP | Human | PMID:16857350 | |
| Biological Process | GO:0031987 | locomotion involved in locomotory behavior | Cln6 | IMP | MGI:MGI:2159328 | Mouse | PMID:9600738 |
| Biological Process | GO:0007042 | lysosomal lumen acidification | CLN6 | IMP | Human | PMID:11722572 | |
| Biological Process | GO:0007040 | lysosome organization | Cln6 | IMP | MGI:MGI:2159328 | Mouse | PMID:26681805 |
| Biological Process | GO:0007040 | lysosome organization | Cln6 | IMP | MGI:MGI:2159328 | Mouse | PMID:9600738 |
| Biological Process | GO:0009057 | macromolecule catabolic process | Cln6 | IMP | MGI:MGI:2159328 | Mouse | PMID:15647513 |
| Biological Process | GO:0045862 | positive regulation of proteolysis | CLN6 | IMP | Human | PMID:15010453 | |
| Biological Process | GO:0007601 | visual perception | Cln6 | IMP | MGI:MGI:2159328 | Mouse | PMID:9600738 |
| EXP Inferred from experiment |
| IDA Inferred from direct assay |
| IEP Inferred from expression pattern |
| IGI Inferred from genetic interaction |
| IMP Inferred from mutant phenotype |
| IPI Inferred from physical interaction |
| HTP Inferred from High Throughput Experiment |
| HDA Inferred from High Throughput Direct Assay |
| HMP Inferred from High Throughput Mutant Phenotype |
| HGI Inferred from High Throughput Genetic Interaction |
| HEP Inferred from High Throughput Expression Pattern |
Mouse Genome Database (MGD), Gene Expression Database (GXD), Mouse Models of Human Cancer database (MMHCdb) (formerly Mouse Tumor Biology (MTB)), Gene Ontology (GO) |
||
|
Citing These Resources Funding Information Warranty Disclaimer, Privacy Notice, Licensing, & Copyright Send questions and comments to User Support. |
last database update 12/30/2025 MGI 6.24 |
|
|
|
||