|
Source |
Alliance of Genome Resources |



| Category | ID | Classification term | Gene | Evidence | Inferred from | Organism | Reference |
|---|---|---|---|---|---|---|---|
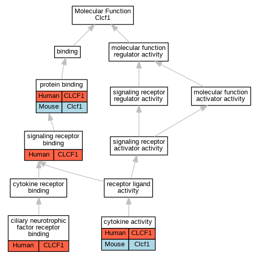
| Molecular Function | GO:0005127 | ciliary neurotrophic factor receptor binding | CLCF1 | IDA | Human | PMID:10966616 | |
| Molecular Function | GO:0005127 | ciliary neurotrophic factor receptor binding | CLCF1 | IDA | Human | PMID:11285233 | |
| Molecular Function | GO:0005125 | cytokine activity | CLCF1 | IDA | Human | PMID:10966616 | |
| Molecular Function | GO:0005125 | cytokine activity | Clcf1 | IDA | Mouse | PMID:10500198 | |
| Molecular Function | GO:0005515 | protein binding | CLCF1 | IPI | UniProtKB:O75462 | Human | PMID:10966616 |
| Molecular Function | GO:0005515 | protein binding | CLCF1 | IPI | UniProtKB:P02649 | Human | PMID:29507344 |
| Molecular Function | GO:0005515 | protein binding | Clcf1 | IPI | UniProtKB:Q99497 | Mouse | MGI:MGI:5574296|PMID:21097510 |
| Molecular Function | GO:0005515 | protein binding | Clcf1 | IPI | UniProtKB:P08226 | Mouse | MGI:MGI:6162766|PMID:29507344 |
| Molecular Function | GO:0005102 | signaling receptor binding | CLCF1 | IPI | UniProtKB:O75462 | Human | PMID:15272019 |
| Molecular Function | GO:0005102 | signaling receptor binding | CLCF1 | IPI | UniProtKB:P26992 | Human | PMID:15272019 |
| Cellular Component | GO:0097059 | CNTFR-CLCF1 complex | CLCF1 | IDA | Human | PMID:11285233 | |
| Cellular Component | GO:0097058 | CRLF-CLCF1 complex | CLCF1 | IDA | Human | PMID:10966616 | |
| Cellular Component | GO:0005576 | extracellular region | CLCF1 | IDA | Human | PMID:10966616 | |
| Biological Process | GO:0030183 | B cell differentiation | Clcf1 | IDA | Mouse | PMID:10500198 | |
| Biological Process | GO:0007166 | cell surface receptor signaling pathway | Clcf1 | IDA | Mouse | PMID:10500198 | |
| Biological Process | GO:0043524 | negative regulation of neuron apoptotic process | CLCF1 | IDA | Human | PMID:10966616 | |
| Biological Process | GO:0043524 | negative regulation of neuron apoptotic process | CLCF1 | IDA | Human | PMID:11285233 | |
| Biological Process | GO:0048711 | positive regulation of astrocyte differentiation | Clcf1 | IDA | Mouse | MGI:MGI:5009184|PMID:12090754 | |
| Biological Process | GO:0048680 | positive regulation of axon regeneration | clcf1 | IMP | ZFIN:ZDB-MRPHLNO-140620-4 | Zfish | PMID:24523552 |
| Biological Process | GO:0030890 | positive regulation of B cell proliferation | Clcf1 | IDA | Mouse | MGI:MGI:3777853|PMID:12023368 | |
| Biological Process | GO:0008284 | positive regulation of cell population proliferation | CLCF1 | IDA | Human | PMID:10966616 | |
| Biological Process | GO:0008284 | positive regulation of cell population proliferation | CLCF1 | IDA | Human | PMID:11285233 | |
| Biological Process | GO:0002639 | positive regulation of immunoglobulin production | Clcf1 | IDA | Mouse | MGI:MGI:3777853|PMID:12023368 | |
| Biological Process | GO:0048295 | positive regulation of isotype switching to IgE isotypes | Clcf1 | IDA | Mouse | MGI:MGI:3777853|PMID:12023368 | |
| Biological Process | GO:0042531 | positive regulation of tyrosine phosphorylation of STAT protein | CLCF1 | IDA | Human | PMID:10966616 | |
| Biological Process | GO:0042531 | positive regulation of tyrosine phosphorylation of STAT protein | CLCF1 | IDA | Human | PMID:11285233 | |
| Biological Process | GO:0042531 | positive regulation of tyrosine phosphorylation of STAT protein | Clcf1 | IDA | Mouse | MGI:MGI:5009184|PMID:12090754 | |
| Biological Process | GO:0007259 | receptor signaling pathway via JAK-STAT | Clcf1 | IDA | Mouse | PMID:10500198 | |
| Biological Process | GO:0007165 | signal transduction | Clcf1 | IDA | Mouse | MGI:MGI:1346205|PMID:10500198 |
| EXP Inferred from experiment |
| IDA Inferred from direct assay |
| IEP Inferred from expression pattern |
| IGI Inferred from genetic interaction |
| IMP Inferred from mutant phenotype |
| IPI Inferred from physical interaction |
| HTP Inferred from High Throughput Experiment |
| HDA Inferred from High Throughput Direct Assay |
| HMP Inferred from High Throughput Mutant Phenotype |
| HGI Inferred from High Throughput Genetic Interaction |
| HEP Inferred from High Throughput Expression Pattern |
Mouse Genome Database (MGD), Gene Expression Database (GXD), Mouse Models of Human Cancer database (MMHCdb) (formerly Mouse Tumor Biology (MTB)), Gene Ontology (GO) |
||
|
Citing These Resources Funding Information Warranty Disclaimer, Privacy Notice, Licensing, & Copyright Send questions and comments to User Support. |
last database update 09/30/2025 MGI 6.24 |
|
|
|
||