|
Source |
Alliance of Genome Resources |



| Category | ID | Classification term | Gene | Evidence | Inferred from | Organism | Reference |
|---|---|---|---|---|---|---|---|
| Molecular Function | GO:0045296 | cadherin binding | CKAP5 | HDA | Human | PMID:25468996 | |
| Molecular Function | GO:0008017 | microtubule binding | CKAP5 | IDA | Human | PMID:10770946 | |
| Molecular Function | GO:0005515 | protein binding | CKAP5 | IPI | UniProtKB:O75410 | Human | PMID:11903063 |
| Molecular Function | GO:0005515 | protein binding | CKAP5 | IPI | UniProtKB:O75410 | Human | PMID:14603251 |
| Molecular Function | GO:0005515 | protein binding | CKAP5 | IPI | UniProtKB:O75410-1 | Human | PMID:14603251 |
| Molecular Function | GO:0005515 | protein binding | CKAP5 | IPI | UniProtKB:O75410-6 | Human | PMID:14603251 |
| Molecular Function | GO:0005515 | protein binding | CKAP5 | IPI | UniProtKB:P16333 | Human | PMID:17474147 |
| Molecular Function | GO:0005515 | protein binding | CKAP5 | IPI | UniProtKB:Q9Y6A5 | Human | PMID:20360068 |
| Molecular Function | GO:0005515 | protein binding | CKAP5 | IPI | UniProtKB:Q9Y6A5 | Human | PMID:21297582 |
| Molecular Function | GO:0005515 | protein binding | CKAP5 | IPI | UniProtKB:O75410 | Human | PMID:26496610 |
| Molecular Function | GO:0005515 | protein binding | CKAP5 | IPI | UniProtKB:Q9P270 | Human | PMID:26496610 |
| Molecular Function | GO:0005515 | protein binding | CKAP5 | IPI | UniProtKB:Q9Y6A5 | Human | PMID:26496610 |
| Molecular Function | GO:0043021 | ribonucleoprotein complex binding | CKAP5 | IDA | Human | PMID:15703215 | |
| Cellular Component | GO:0005813 | centrosome | CKAP5 | IDA | Human | GO_REF:0000052 | |
| Cellular Component | GO:0005813 | centrosome | CKAP5 | IDA | Human | PMID:14718566 | |
| Cellular Component | GO:0005813 | centrosome | CKAP5 | IDA | Human | PMID:21399614 | |
| Cellular Component | GO:0005813 | centrosome | CKAP5 | IDA | Human | PMID:21646404 | |
| Cellular Component | GO:0005737 | cytoplasm | CKAP5 | IDA | Human | PMID:15703215 | |
| Cellular Component | GO:0030425 | dendrite | Ckap5 | IDA | Mouse | PMID:23936366 | |
| Cellular Component | GO:0000776 | kinetochore | CKAP5 | IDA | Human | PMID:25596274 | |
| Cellular Component | GO:0016020 | membrane | CKAP5 | HDA | Human | PMID:19946888 | |
| Cellular Component | GO:0035371 | microtubule plus-end | CKAP5 | IDA | Human | PMID:21646404 | |
| Cellular Component | GO:0071598 | neuronal ribonucleoprotein granule | Ckap5 | IDA | Mouse | PMID:23936366 | |
| Cellular Component | GO:0005730 | nucleolus | CKAP5 | IDA | Human | GO_REF:0000052 | |
| Cellular Component | GO:0043204 | perikaryon | Ckap5 | IDA | Mouse | PMID:23936366 | |
| Cellular Component | GO:0005886 | plasma membrane | CKAP5 | IDA | Human | GO_REF:0000052 | |
| Cellular Component | GO:0032991 | protein-containing complex | CKAP5 | IDA | Human | PMID:18468998 | |
| Cellular Component | GO:0000922 | spindle pole | CKAP5 | IDA | Human | PMID:21646404 | |
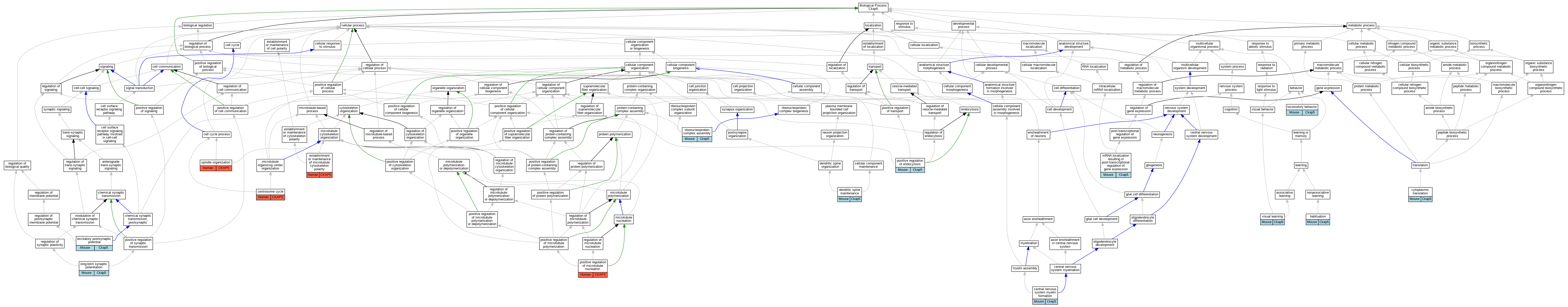
| Biological Process | GO:0032289 | central nervous system myelin formation | Ckap5 | IMP | MGI:5570192,MGI:3051635 | Mouse | PMID:28063167 |
| Biological Process | GO:0007098 | centrosome cycle | CKAP5 | IMP | Human | PMID:14718566 | |
| Biological Process | GO:0002181 | cytoplasmic translation | Ckap5 | IDA | Mouse | PMID:23936366 | |
| Biological Process | GO:0002181 | cytoplasmic translation | Ckap5 | IMP | MGI:5570192,MGI:2177650 | Mouse | PMID:23936366 |
| Biological Process | GO:0097062 | dendritic spine maintenance | Ckap5 | IMP | MGI:5570192,MGI:2177650 | Mouse | PMID:23936366 |
| Biological Process | GO:0030951 | establishment or maintenance of microtubule cytoskeleton polarity | CKAP5 | IMP | Human | PMID:14718566 | |
| Biological Process | GO:0060079 | excitatory postsynaptic potential | Ckap5 | IMP | MGI:5570192,MGI:2177650 | Mouse | PMID:23936366 |
| Biological Process | GO:0046959 | habituation | Ckap5 | IMP | MGI:5570192,MGI:2177650 | Mouse | PMID:23936366 |
| Biological Process | GO:0007626 | locomotory behavior | Ckap5 | IMP | MGI:5570192,MGI:3051635 | Mouse | PMID:28063167 |
| Biological Process | GO:0060291 | long-term synaptic potentiation | Ckap5 | IMP | MGI:5570192,MGI:2177650 | Mouse | PMID:23936366 |
| Biological Process | GO:0010609 | mRNA localization resulting in post-transcriptional regulation of gene expression | Ckap5 | IMP | MGI:5570192,MGI:3051635 | Mouse | PMID:28063167 |
| Biological Process | GO:0045807 | positive regulation of endocytosis | Ckap5 | IMP | MGI:5570192,MGI:2177650 | Mouse | PMID:23936366 |
| Biological Process | GO:0090063 | positive regulation of microtubule nucleation | CKAP5 | IDA | Human | PMID:26414402 | |
| Biological Process | GO:0022618 | ribonucleoprotein complex assembly | Ckap5 | IMP | MGI:5570192,MGI:2177650 | Mouse | PMID:23936366 |
| Biological Process | GO:0022618 | ribonucleoprotein complex assembly | Ckap5 | IDA | Mouse | PMID:23936366 | |
| Biological Process | GO:0007051 | spindle organization | CKAP5 | IMP | Human | PMID:14718566 | |
| Biological Process | GO:0008542 | visual learning | Ckap5 | IMP | MGI:5570192,MGI:2177650 | Mouse | PMID:23936366 |
| EXP Inferred from experiment |
| IDA Inferred from direct assay |
| IEP Inferred from expression pattern |
| IGI Inferred from genetic interaction |
| IMP Inferred from mutant phenotype |
| IPI Inferred from physical interaction |
| HTP Inferred from High Throughput Experiment |
| HDA Inferred from High Throughput Direct Assay |
| HMP Inferred from High Throughput Mutant Phenotype |
| HGI Inferred from High Throughput Genetic Interaction |
| HEP Inferred from High Throughput Expression Pattern |
Mouse Genome Database (MGD), Gene Expression Database (GXD), Mouse Models of Human Cancer database (MMHCdb) (formerly Mouse Tumor Biology (MTB)), Gene Ontology (GO) |
||
|
Citing These Resources Funding Information Warranty Disclaimer, Privacy Notice, Licensing, & Copyright Send questions and comments to User Support. |
last database update 10/07/2025 MGI 6.24 |
|
|
|
||