|
Source |
Alliance of Genome Resources |



| Category | ID | Classification term | Gene | Evidence | Inferred from | Organism | Reference |
|---|---|---|---|---|---|---|---|
| Molecular Function | GO:0042166 | acetylcholine binding | Chrnd | IGI | MGI:MGI:87885 | Mouse | PMID:8910344 |
| Molecular Function | GO:0022848 | acetylcholine-gated monoatomic cation-selective channel activity | Chrnd | IGI | MGI:MGI:87894 | Mouse | PMID:2383398 |
| Molecular Function | GO:0022848 | acetylcholine-gated monoatomic cation-selective channel activity | Chrnd | IGI | MGI:MGI:87885 | Mouse | PMID:2383398 |
| Molecular Function | GO:0022848 | acetylcholine-gated monoatomic cation-selective channel activity | Chrnd | IGI | MGI:MGI:87895 | Mouse | PMID:8798466 |
| Molecular Function | GO:0022848 | acetylcholine-gated monoatomic cation-selective channel activity | Chrnd | IGI | MGI:MGI:87890 | Mouse | PMID:2383398 |
| Molecular Function | GO:0022848 | acetylcholine-gated monoatomic cation-selective channel activity | Chrnd | IGI | MGI:MGI:87890 | Mouse | PMID:8798466 |
| Molecular Function | GO:0022848 | acetylcholine-gated monoatomic cation-selective channel activity | Chrnd | IGI | MGI:MGI:87895 | Mouse | PMID:2383398 |
| Molecular Function | GO:0022848 | acetylcholine-gated monoatomic cation-selective channel activity | Chrnd | IDA | Rat | PMID:1702709|RGD:68734 | |
| Molecular Function | GO:0022848 | acetylcholine-gated monoatomic cation-selective channel activity | Chrnd | IDA | Rat | PMID:22461452|RGD:8549758 | |
| Molecular Function | GO:0022848 | acetylcholine-gated monoatomic cation-selective channel activity | chrnd | IMP | ZFIN:ZDB-GENO-980202-1045 | Zfish | PMID:19270440 |
| Molecular Function | GO:0015276 | ligand-gated monoatomic ion channel activity | Chrnd | IDA | Rat | PMID:1702709|RGD:68734 | |
| Molecular Function | GO:0005515 | protein binding | Chrnd | IPI | PR:P04760 | Mouse | PMID:8798466 |
| Molecular Function | GO:0005515 | protein binding | Chrnd | IPI | PR:P09690 | Mouse | PMID:8798466 |
| Molecular Function | GO:0005515 | protein binding | Chrnd | IPI | PR:P35564 | Mouse | PMID:8798466 |
| Molecular Function | GO:1904315 | transmitter-gated monoatomic ion channel activity involved in regulation of postsynaptic membrane potential | CHRND | IDA | Human | PMID:11435464 | |
| Molecular Function | GO:1904315 | transmitter-gated monoatomic ion channel activity involved in regulation of postsynaptic membrane potential | CHRND | IMP | Human | PMID:11435464 | |
| Cellular Component | GO:0005892 | acetylcholine-gated channel complex | Chrnd | IPI | Mouse | MGI:MGI:6828906|PMID:8334706 | |
| Cellular Component | GO:0005892 | acetylcholine-gated channel complex | Chrnd | IPI | PR:P04756 | Mouse | PMID:8910344 |
| Cellular Component | GO:0005892 | acetylcholine-gated channel complex | Chrnd | IDA | Mouse | PMID:8798466 | |
| Cellular Component | GO:0005892 | acetylcholine-gated channel complex | Chrnd | IDA | Rat | PMID:22461452|RGD:8549758 | |
| Cellular Component | GO:0005829 | cytosol | CHRND | IDA | Human | GO_REF:0000052 | |
| Cellular Component | GO:0031594 | neuromuscular junction | CHRND | IDA | Human | PMID:11435464 | |
| Cellular Component | GO:0031594 | neuromuscular junction | CHRND | IMP | Human | PMID:11435464 | |
| Cellular Component | GO:0031594 | neuromuscular junction | Chrnd | IDA | Mouse | PMID:4781450 | |
| Cellular Component | GO:0005654 | nucleoplasm | CHRND | IDA | Human | GO_REF:0000052 | |
| Cellular Component | GO:0005886 | plasma membrane | CHRND | IDA | Human | GO_REF:0000052 | |
| Cellular Component | GO:0005886 | plasma membrane | Chrnd | IDA | Mouse | PMID:12388596 | |
| Cellular Component | GO:0005886 | plasma membrane | chrnd | IDA | Zfish | PMID:15201319 | |
| Cellular Component | GO:0099634 | postsynaptic specialization membrane | Chrnd | IDA | Mouse | PMID:4781450 | |
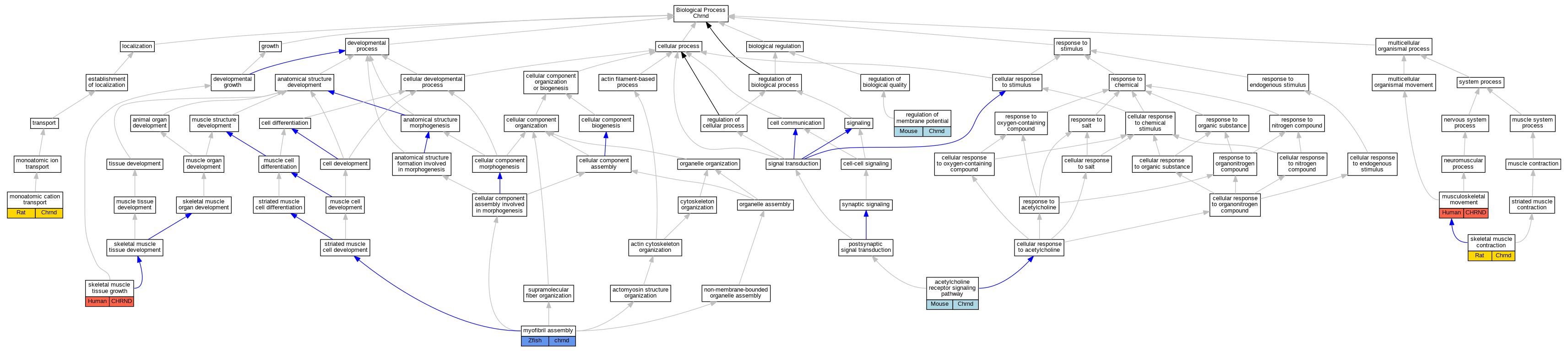
| Biological Process | GO:0095500 | acetylcholine receptor signaling pathway | Chrnd | IDA | Mouse | MGI:MGI:6850201|PMID:15864502 | |
| Biological Process | GO:0006812 | monoatomic cation transport | Chrnd | IDA | Rat | PMID:22461452|RGD:8549758 | |
| Biological Process | GO:0050881 | musculoskeletal movement | CHRND | IMP | Human | PMID:18252226 | |
| Biological Process | GO:0030239 | myofibril assembly | chrnd | IMP | ZFIN:ZDB-GENO-060216-1 | Zfish | PMID:16245342 |
| Biological Process | GO:0042391 | regulation of membrane potential | Chrnd | IGI | MGI:MGI:87890 | Mouse | PMID:2383398 |
| Biological Process | GO:0042391 | regulation of membrane potential | Chrnd | IGI | MGI:MGI:87894 | Mouse | PMID:2383398 |
| Biological Process | GO:0042391 | regulation of membrane potential | Chrnd | IGI | MGI:MGI:87885 | Mouse | PMID:2383398 |
| Biological Process | GO:0042391 | regulation of membrane potential | Chrnd | IGI | MGI:MGI:87890 | Mouse | PMID:8798466 |
| Biological Process | GO:0042391 | regulation of membrane potential | Chrnd | IGI | MGI:MGI:87895 | Mouse | PMID:2383398 |
| Biological Process | GO:0042391 | regulation of membrane potential | Chrnd | IGI | MGI:MGI:87895 | Mouse | PMID:8798466 |
| Biological Process | GO:0003009 | skeletal muscle contraction | Chrnd | IDA | Rat | PMID:22461452|RGD:8549758 | |
| Biological Process | GO:0048630 | skeletal muscle tissue growth | CHRND | IMP | Human | PMID:18252226 |
| EXP Inferred from experiment |
| IDA Inferred from direct assay |
| IEP Inferred from expression pattern |
| IGI Inferred from genetic interaction |
| IMP Inferred from mutant phenotype |
| IPI Inferred from physical interaction |
| HTP Inferred from High Throughput Experiment |
| HDA Inferred from High Throughput Direct Assay |
| HMP Inferred from High Throughput Mutant Phenotype |
| HGI Inferred from High Throughput Genetic Interaction |
| HEP Inferred from High Throughput Expression Pattern |
Mouse Genome Database (MGD), Gene Expression Database (GXD), Mouse Models of Human Cancer database (MMHCdb) (formerly Mouse Tumor Biology (MTB)), Gene Ontology (GO) |
||
|
Citing These Resources Funding Information Warranty Disclaimer, Privacy Notice, Licensing, & Copyright Send questions and comments to User Support. |
last database update 05/05/2026 MGI 6.24 |
|
|
|
||