|
Source |
Alliance of Genome Resources |



| Category | ID | Classification term | Gene | Evidence | Inferred from | Organism | Reference |
|---|---|---|---|---|---|---|---|
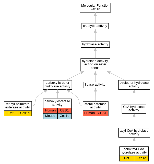
| Molecular Function | GO:0106435 | carboxylesterase activity | CES1 | IDA | Human | PMID:18762277 | |
| Molecular Function | GO:0106435 | carboxylesterase activity | CES1 | IDA | Human | PMID:8218228 | |
| Molecular Function | GO:0106435 | carboxylesterase activity | Ces1e | IDA | Mouse | PMID:4084216 | |
| Molecular Function | GO:0016290 | palmitoyl-CoA hydrolase activity | Ces1e | IDA | Rat | PMID:8611161|RGD:632431 | |
| Molecular Function | GO:0050253 | retinyl-palmitate esterase activity | Ces1e | IDA | Rat | PMID:12230550|RGD:724430 | |
| Molecular Function | GO:0004771 | sterol esterase activity | CES1 | IDA | Human | PMID:11015575 | |
| Molecular Function | GO:0004771 | sterol esterase activity | CES1 | IDA | Human | PMID:16024911 | |
| Molecular Function | GO:0004771 | sterol esterase activity | CES1 | IDA | Human | PMID:16971496 | |
| Molecular Function | GO:0004771 | sterol esterase activity | CES1 | IDA | Human | PMID:18762277 | |
| Cellular Component | GO:0005737 | cytoplasm | CES1 | IDA | Human | PMID:16024911 | |
| Cellular Component | GO:0005783 | endoplasmic reticulum | CES1 | IDA | Human | GO_REF:0000052 | |
| Cellular Component | GO:0043231 | intracellular membrane-bounded organelle | Ces1e | IDA | Rat | PMID:12230550|RGD:724430 | |
| Cellular Component | GO:0005811 | lipid droplet | CES1 | IDA | Human | PMID:16024911 | |
| Cellular Component | GO:0031514 | motile cilium | ces3 | IDA | Zfish | PMID:25139857 | |
| Biological Process | GO:0071397 | cellular response to cholesterol | CES1 | IMP | Human | PMID:18762277 | |
| Biological Process | GO:0071404 | cellular response to low-density lipoprotein particle stimulus | CES1 | IMP | Human | PMID:18762277 | |
| Biological Process | GO:0006695 | cholesterol biosynthetic process | CES1 | IDA | Human | PMID:11015575 | |
| Biological Process | GO:0042632 | cholesterol homeostasis | CES1 | IMP | Human | PMID:18762277 | |
| Biological Process | GO:0008203 | cholesterol metabolic process | CES1 | IDA | Human | PMID:16024911 | |
| Biological Process | GO:0030855 | epithelial cell differentiation | CES1 | IDA | Human | PMID:21492153 | |
| Biological Process | GO:0051791 | medium-chain fatty acid metabolic process | CES1 | IDA | Human | PMID:11015575 | |
| Biological Process | GO:0010887 | negative regulation of cholesterol storage | CES1 | IMP | Human | PMID:16971496 | |
| Biological Process | GO:0010887 | negative regulation of cholesterol storage | CES1 | IMP | Human | PMID:18599737 | |
| Biological Process | GO:0010887 | negative regulation of cholesterol storage | CES1 | IMP | Human | PMID:18762277 | |
| Biological Process | GO:0010875 | positive regulation of cholesterol efflux | CES1 | IMP | Human | PMID:16971496 | |
| Biological Process | GO:0010875 | positive regulation of cholesterol efflux | CES1 | IMP | Human | PMID:18599737 | |
| Biological Process | GO:0010875 | positive regulation of cholesterol efflux | CES1 | IMP | Human | PMID:18762277 | |
| Biological Process | GO:0090205 | positive regulation of cholesterol metabolic process | CES1 | IMP | Human | PMID:16971496 | |
| Biological Process | GO:0070857 | regulation of bile acid biosynthetic process | CES1 | IMP | Human | PMID:18599737 | |
| Biological Process | GO:0120188 | regulation of bile acid secretion | CES1 | IMP | Human | PMID:18599737 | |
| Biological Process | GO:0043691 | reverse cholesterol transport | CES1 | IMP | Human | PMID:18599737 | |
| Biological Process | GO:0043691 | reverse cholesterol transport | CES1 | IMP | Human | PMID:18762277 |
| EXP Inferred from experiment |
| IDA Inferred from direct assay |
| IEP Inferred from expression pattern |
| IGI Inferred from genetic interaction |
| IMP Inferred from mutant phenotype |
| IPI Inferred from physical interaction |
| HTP Inferred from High Throughput Experiment |
| HDA Inferred from High Throughput Direct Assay |
| HMP Inferred from High Throughput Mutant Phenotype |
| HGI Inferred from High Throughput Genetic Interaction |
| HEP Inferred from High Throughput Expression Pattern |
Mouse Genome Database (MGD), Gene Expression Database (GXD), Mouse Models of Human Cancer database (MMHCdb) (formerly Mouse Tumor Biology (MTB)), Gene Ontology (GO) |
||
|
Citing These Resources Funding Information Warranty Disclaimer, Privacy Notice, Licensing, & Copyright Send questions and comments to User Support. |
last database update 12/30/2025 MGI 6.24 |
|
|
|
||