|
Source |
Alliance of Genome Resources |



| Category | ID | Classification term | Gene | Evidence | Inferred from | Organism | Reference |
|---|---|---|---|---|---|---|---|
| Molecular Function | GO:0005515 | protein binding | CEP164 | IPI | UniProtKB:O75161 | Human | PMID:22863007 |
| Molecular Function | GO:0005515 | protein binding | CEP164 | IPI | UniProtKB:Q53HC0 | Human | PMID:22863007 |
| Molecular Function | GO:0005515 | protein binding | CEP164 | IPI | UniProtKB:Q6IQ55 | Human | PMID:22863007 |
| Molecular Function | GO:0005515 | protein binding | CEP164 | IPI | UniProtKB:Q7Z494 | Human | PMID:22863007 |
| Molecular Function | GO:0005515 | protein binding | CEP164 | IPI | UniProtKB:Q92997 | Human | PMID:22863007 |
| Molecular Function | GO:0005515 | protein binding | CEP164 | IPI | UniProtKB:Q9Y592 | Human | PMID:23530209 |
| Molecular Function | GO:0005515 | protein binding | CEP164 | IPI | UniProtKB:Q92989 | Human | PMID:32296183 |
| Molecular Function | GO:0005515 | protein binding | Cep164 | IPI | MGI:MGI:2147298 | Mouse | PMID:17920017 |
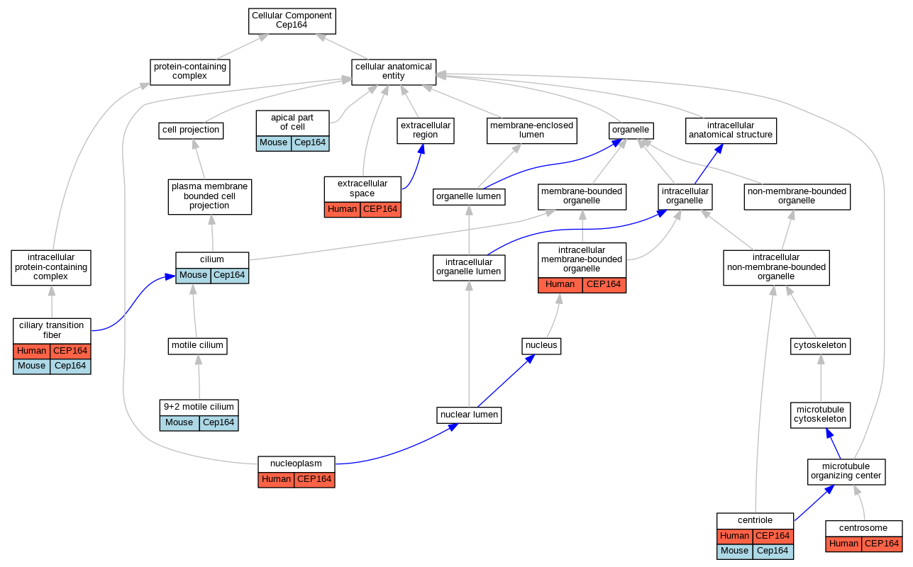
| Cellular Component | GO:0097729 | 9+2 motile cilium | Cep164 | IDA | Mouse | PMID:29891944 | |
| Cellular Component | GO:0045177 | apical part of cell | Cep164 | IDA | Mouse | PMID:29891944 | |
| Cellular Component | GO:0005814 | centriole | CEP164 | IDA | Human | PMID:23348840 | |
| Cellular Component | GO:0005814 | centriole | CEP164 | IDA | Human | PMID:23530209 | |
| Cellular Component | GO:0005814 | centriole | CEP164 | IDA | Human | PMID:24421332 | |
| Cellular Component | GO:0005814 | centriole | CEP164 | IDA | Human | PMID:26337392 | |
| Cellular Component | GO:0005814 | centriole | CEP164 | IDA | Human | PMID:27623382 | |
| Cellular Component | GO:0005814 | centriole | Cep164 | IDA | Mouse | MGI:MGI:5707092|PMID:26337392 | |
| Cellular Component | GO:0005814 | centriole | Cep164 | IDA | Mouse | PMID:29038301 | |
| Cellular Component | GO:0005814 | centriole | Cep164 | IDA | Mouse | PMID:24469809 | |
| Cellular Component | GO:0005814 | centriole | Cep164 | IDA | Mouse | PMID:29487109 | |
| Cellular Component | GO:0005813 | centrosome | CEP164 | IDA | Human | GO_REF:0000052 | |
| Cellular Component | GO:0005813 | centrosome | CEP164 | IDA | Human | PMID:21399614 | |
| Cellular Component | GO:0097539 | ciliary transition fiber | CEP164 | IDA | Human | PMID:23348840 | |
| Cellular Component | GO:0097539 | ciliary transition fiber | Cep164 | IDA | Mouse | PMID:29891944 | |
| Cellular Component | GO:0097539 | ciliary transition fiber | Cep164 | IDA | Mouse | PMID:23955340 | |
| Cellular Component | GO:0005929 | cilium | Cep164 | IDA | Mouse | PMID:22718903 | |
| Cellular Component | GO:0005615 | extracellular space | CEP164 | HDA | Human | PMID:22664934 | |
| Cellular Component | GO:0043231 | intracellular membrane-bounded organelle | CEP164 | IDA | Human | GO_REF:0000052 | |
| Cellular Component | GO:0005654 | nucleoplasm | CEP164 | IDA | Human | GO_REF:0000052 | |
| Biological Process | GO:0060271 | cilium assembly | CEP164 | IMP | Human | PMID:17954613 | |
| Biological Process | GO:0060271 | cilium assembly | CEP164 | IMP | Human | PMID:23348840 | |
| Biological Process | GO:0006974 | DNA damage response | cep164 | IMP | ZFIN:ZDB-MRPHLNO-120821-7 | Zfish | PMID:22863007 |
| Biological Process | GO:0006974 | DNA damage response | cep164 | IMP | ZFIN:ZDB-MRPHLNO-150204-1 | Zfish | PMID:25340510 |
| EXP Inferred from experiment |
| IDA Inferred from direct assay |
| IEP Inferred from expression pattern |
| IGI Inferred from genetic interaction |
| IMP Inferred from mutant phenotype |
| IPI Inferred from physical interaction |
| HTP Inferred from High Throughput Experiment |
| HDA Inferred from High Throughput Direct Assay |
| HMP Inferred from High Throughput Mutant Phenotype |
| HGI Inferred from High Throughput Genetic Interaction |
| HEP Inferred from High Throughput Expression Pattern |
Mouse Genome Database (MGD), Gene Expression Database (GXD), Mouse Models of Human Cancer database (MMHCdb) (formerly Mouse Tumor Biology (MTB)), Gene Ontology (GO) |
||
|
Citing These Resources Funding Information Warranty Disclaimer, Privacy Notice, Licensing, & Copyright Send questions and comments to User Support. |
last database update 12/30/2025 MGI 6.24 |
|
|
|
||