|
Source |
Alliance of Genome Resources |



| Category | ID | Classification term | Gene | Evidence | Inferred from | Organism | Reference |
|---|---|---|---|---|---|---|---|
| Molecular Function | GO:0005515 | protein binding | CDC25C | IPI | UniProtKB:O14757 | Human | PMID:11836499 |
| Molecular Function | GO:0005515 | protein binding | CDC25C | IPI | UniProtKB:P27448 | Human | PMID:12941695 |
| Molecular Function | GO:0005515 | protein binding | CDC25C | IPI | UniProtKB:P63104 | Human | PMID:15161933 |
| Molecular Function | GO:0005515 | protein binding | CDC25C | IPI | UniProtKB:O14757 | Human | PMID:16330544 |
| Molecular Function | GO:0005515 | protein binding | CDC25C | IPI | UniProtKB:P53350 | Human | PMID:17307877 |
| Molecular Function | GO:0005515 | protein binding | CDC25C | IPI | UniProtKB:P06493 | Human | PMID:17349584 |
| Molecular Function | GO:0005515 | protein binding | CDC25C | IPI | UniProtKB:Q9Y250 | Human | PMID:17349584 |
| Molecular Function | GO:0005515 | protein binding | CDC25C | IPI | UniProtKB:P31946 | Human | PMID:19470455 |
| Molecular Function | GO:0005515 | protein binding | CDC25C | IPI | UniProtKB:P53350 | Human | PMID:19597481 |
| Molecular Function | GO:0005515 | protein binding | CDC25C | IPI | UniProtKB:P31946 | Human | PMID:24255178 |
| Molecular Function | GO:0005515 | protein binding | CDC25C | IPI | UniProtKB:P06493 | Human | PMID:27880917 |
| Molecular Function | GO:0005515 | protein binding | CDC25C | IPI | UniProtKB:P31946 | Human | PMID:27880917 |
| Molecular Function | GO:0005515 | protein binding | CDC25C | IPI | UniProtKB:P63104 | Human | PMID:27880917 |
| Molecular Function | GO:0005515 | protein binding | CDC25C | IPI | UniProtKB:P31946 | Human | PMID:28330616 |
| Molecular Function | GO:0005515 | protein binding | CDC25C | IPI | UniProtKB:P63104 | Human | PMID:9543386 |
| Molecular Function | GO:0005515 | protein binding | Cdc25c | IPI | PR:Q9CQV8 | Mouse | PMID:12937170 |
| Molecular Function | GO:0005515 | protein binding | Cdc25c | IPI | RGD:69308 | Rat | PMID:17374997|RGD:2313457 |
| Molecular Function | GO:0019901 | protein kinase binding | CDC25C | IPI | UniProtKB:Q9H4B4 | Human | PMID:14968113 |
| Molecular Function | GO:0019901 | protein kinase binding | CDC25C | IPI | UniProtKB:P27448 | Human | PMID:9543386 |
| Molecular Function | GO:0050699 | WW domain binding | CDC25C | IPI | UniProtKB:Q13526 | Human | PMID:10037602 |
| Cellular Component | GO:0005737 | cytoplasm | Cdc25c | IDA | Mouse | PMID:12937170 | |
| Cellular Component | GO:0005758 | mitochondrial intermembrane space | Cdc25c | IDA | Mouse | PMID:25002142 | |
| Cellular Component | GO:0005634 | nucleus | CDC25C | IDA | Human | PMID:14968113 | |
| Cellular Component | GO:0005634 | nucleus | Cdc25c | IDA | Mouse | PMID:12937170 | |
| Cellular Component | GO:0005634 | nucleus | Cdc25c | IDA | Rat | PMID:9166700|RGD:2313458 | |
| Cellular Component | GO:0048471 | perinuclear region of cytoplasm | Cdc25c | IDA | Rat | PMID:17374997|RGD:2313457 | |
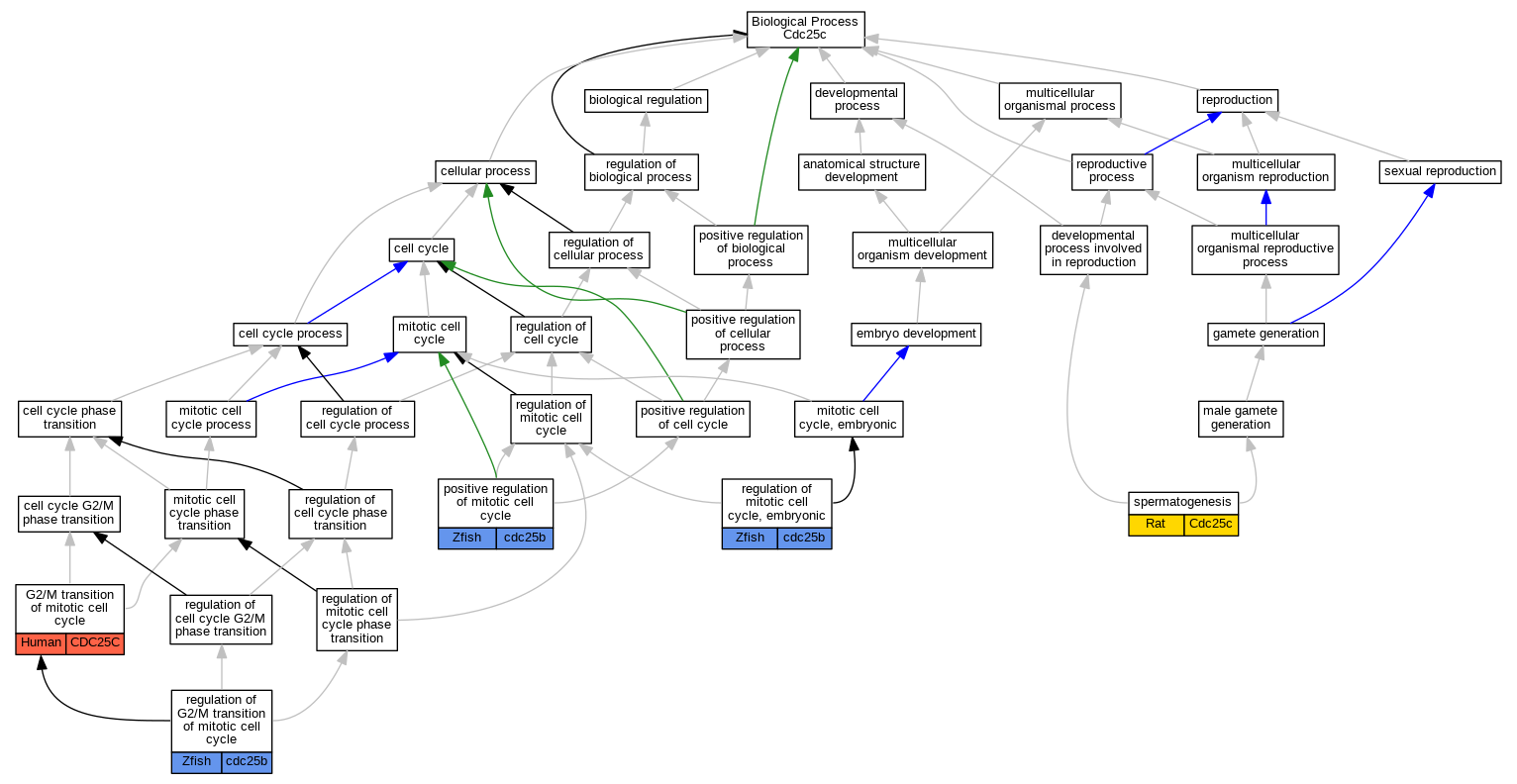
| Biological Process | GO:0000086 | G2/M transition of mitotic cell cycle | CDC25C | IGI | UniProtKB:P06652 | Human | PMID:2195549 |
| Biological Process | GO:0045931 | positive regulation of mitotic cell cycle | cdc25b | IMP | ZFIN:ZDB-GENO-140610-2 | Zfish | PMID:24478331 |
| Biological Process | GO:0010389 | regulation of G2/M transition of mitotic cell cycle | cdc25b | IMP | ZFIN:ZDB-MRPHLNO-131125-9 | Zfish | PMID:22986406 |
| Biological Process | GO:0010389 | regulation of G2/M transition of mitotic cell cycle | cdc25b | IMP | ZFIN:ZDB-GENO-131126-2 | Zfish | PMID:22986406 |
| Biological Process | GO:0010389 | regulation of G2/M transition of mitotic cell cycle | cdc25b | IMP | ZFIN:ZDB-MRPHLNO-131125-8 | Zfish | PMID:22986406 |
| Biological Process | GO:0009794 | regulation of mitotic cell cycle, embryonic | cdc25b | IMP | Zfish | PMID:19063878 | |
| Biological Process | GO:0007283 | spermatogenesis | Cdc25c | IEP | Rat | PMID:9166700|RGD:2313458 |
| EXP Inferred from experiment |
| IDA Inferred from direct assay |
| IEP Inferred from expression pattern |
| IGI Inferred from genetic interaction |
| IMP Inferred from mutant phenotype |
| IPI Inferred from physical interaction |
| HTP Inferred from High Throughput Experiment |
| HDA Inferred from High Throughput Direct Assay |
| HMP Inferred from High Throughput Mutant Phenotype |
| HGI Inferred from High Throughput Genetic Interaction |
| HEP Inferred from High Throughput Expression Pattern |
Mouse Genome Database (MGD), Gene Expression Database (GXD), Mouse Models of Human Cancer database (MMHCdb) (formerly Mouse Tumor Biology (MTB)), Gene Ontology (GO) |
||
|
Citing These Resources Funding Information Warranty Disclaimer, Privacy Notice, Licensing, & Copyright Send questions and comments to User Support. |
last database update 09/30/2025 MGI 6.24 |
|
|
|
||