|
Source |
Alliance of Genome Resources |



| Category | ID | Classification term | Gene | Evidence | Inferred from | Organism | Reference |
|---|---|---|---|---|---|---|---|
| Molecular Function | GO:0005515 | protein binding | CD37 | IPI | UniProtKB:P60033 | Human | PMID:21930792 |
| Molecular Function | GO:0005515 | protein binding | CD37 | IPI | UniProtKB:Q6UWF3 | Human | PMID:21930792 |
| Molecular Function | GO:0005515 | protein binding | CD37 | IPI | UniProtKB:P07948 | Human | PMID:22624718 |
| Molecular Function | GO:0005515 | protein binding | CD37 | IPI | UniProtKB:P29350 | Human | PMID:22624718 |
| Molecular Function | GO:0005515 | protein binding | CD37 | IPI | UniProtKB:P43405 | Human | PMID:22624718 |
| Molecular Function | GO:0005515 | protein binding | CD37 | IPI | UniProtKB:P08034 | Human | PMID:32296183 |
| Molecular Function | GO:0005515 | protein binding | CD37 | IPI | UniProtKB:P19397 | Human | PMID:32296183 |
| Molecular Function | GO:0005515 | protein binding | CD37 | IPI | UniProtKB:P54849 | Human | PMID:32296183 |
| Molecular Function | GO:0005515 | protein binding | CD37 | IPI | UniProtKB:Q8TAF8 | Human | PMID:32296183 |
| Molecular Function | GO:0005515 | protein binding | CD37 | IPI | UniProtKB:Q96PB8 | Human | PMID:32296183 |
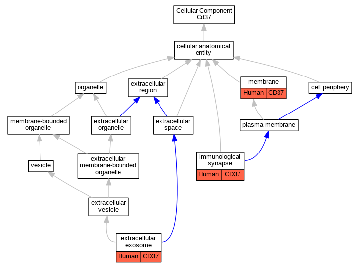
| Cellular Component | GO:0070062 | extracellular exosome | CD37 | HDA | Human | PMID:20458337 | |
| Cellular Component | GO:0001772 | immunological synapse | CD37 | IDA | Human | PMID:21930792 | |
| Cellular Component | GO:0016020 | membrane | CD37 | HDA | Human | PMID:19946888 | |
| Biological Process | GO:0042832 | defense response to protozoan | Cd37 | IGI | MGI:MGI:1350360 | Mouse | PMID:20709950 |
| Biological Process | GO:0002377 | immunoglobulin production | Cd37 | IMP | MGI:MGI:2386160 | Mouse | PMID:10891477 |
| Biological Process | GO:0030886 | negative regulation of myeloid dendritic cell activation | Cd37 | IGI | MGI:MGI:1350360 | Mouse | PMID:20709950 |
| Biological Process | GO:0042130 | negative regulation of T cell proliferation | Cd37 | IGI | MGI:MGI:1350360 | Mouse | PMID:20709950 |
| Biological Process | GO:0002639 | positive regulation of immunoglobulin production | Cd37 | IMP | MGI:MGI:2386160 | Mouse | PMID:10891477 |
| Biological Process | GO:0050688 | regulation of defense response to virus | Cd37 | IGI | MGI:MGI:1350360 | Mouse | PMID:20709950 |
| Biological Process | GO:0002920 | regulation of humoral immune response | Cd37 | IMP | MGI:MGI:2386160 | Mouse | PMID:20709950 |
| Biological Process | GO:0002920 | regulation of humoral immune response | Cd37 | IMP | MGI:MGI:2386160 | Mouse | PMID:10891477 |
| Biological Process | GO:0042098 | T cell proliferation | Cd37 | IGI | MGI:MGI:1350360 | Mouse | PMID:20709950 |
| EXP Inferred from experiment |
| IDA Inferred from direct assay |
| IEP Inferred from expression pattern |
| IGI Inferred from genetic interaction |
| IMP Inferred from mutant phenotype |
| IPI Inferred from physical interaction |
| HTP Inferred from High Throughput Experiment |
| HDA Inferred from High Throughput Direct Assay |
| HMP Inferred from High Throughput Mutant Phenotype |
| HGI Inferred from High Throughput Genetic Interaction |
| HEP Inferred from High Throughput Expression Pattern |
Mouse Genome Database (MGD), Gene Expression Database (GXD), Mouse Models of Human Cancer database (MMHCdb) (formerly Mouse Tumor Biology (MTB)), Gene Ontology (GO) |
||
|
Citing These Resources Funding Information Warranty Disclaimer, Privacy Notice, Licensing, & Copyright Send questions and comments to User Support. |
last database update 12/30/2025 MGI 6.24 |
|
|
|
||