|
Source |
Alliance of Genome Resources |



| Category | ID | Classification term | Gene | Evidence | Inferred from | Organism | Reference |
|---|---|---|---|---|---|---|---|
| Molecular Function | GO:0048487 | beta-tubulin binding | CCT5 | IPI | UniProtKB:P07437 | Human | PMID:24375412 |
| Molecular Function | GO:0031681 | G-protein beta-subunit binding | CCT5 | IPI | UniProtKB:O14775 | Human | PMID:19376773 |
| Molecular Function | GO:0003730 | mRNA 3'-UTR binding | CCT5 | IDA | Human | PMID:16213212 | |
| Molecular Function | GO:0048027 | mRNA 5'-UTR binding | CCT5 | IDA | Human | PMID:16213212 | |
| Molecular Function | GO:0005515 | protein binding | CCT5 | IPI | UniProtKB:Q96M98 | Human | PMID:14532270 |
| Molecular Function | GO:0005515 | protein binding | CCT5 | IPI | UniProtKB:P04637 | Human | PMID:16169070 |
| Molecular Function | GO:0005515 | protein binding | CCT5 | IPI | UniProtKB:O60232 | Human | PMID:16189514 |
| Molecular Function | GO:0005515 | protein binding | CCT5 | IPI | UniProtKB:P04637 | Human | PMID:22653443 |
| Molecular Function | GO:0005515 | protein binding | CCT5 | IPI | UniProtKB:O14737 | Human | PMID:24375412 |
| Molecular Function | GO:0005515 | protein binding | CCT5 | IPI | UniProtKB:Q13371 | Human | PMID:24375412 |
| Molecular Function | GO:0005515 | protein binding | CCT5 | IPI | UniProtKB:Q9BUR4 | Human | PMID:25467444 |
| Molecular Function | GO:0005515 | protein binding | CCT5 | IPI | UniProtKB:O60232 | Human | PMID:32296183 |
| Molecular Function | GO:0005515 | protein binding | CCT5 | IPI | UniProtKB:A1L378 | Human | PMID:32814053 |
| Molecular Function | GO:0005515 | protein binding | CCT5 | IPI | UniProtKB:A2RU56 | Human | PMID:32814053 |
| Molecular Function | GO:0005515 | protein binding | CCT5 | IPI | UniProtKB:O00308 | Human | PMID:32814053 |
| Molecular Function | GO:0005515 | protein binding | CCT5 | IPI | UniProtKB:O15130-2 | Human | PMID:32814053 |
| Molecular Function | GO:0005515 | protein binding | CCT5 | IPI | UniProtKB:O60220 | Human | PMID:32814053 |
| Molecular Function | GO:0005515 | protein binding | CCT5 | IPI | UniProtKB:O60902-3 | Human | PMID:32814053 |
| Molecular Function | GO:0005515 | protein binding | CCT5 | IPI | UniProtKB:O75409 | Human | PMID:32814053 |
| Molecular Function | GO:0005515 | protein binding | CCT5 | IPI | UniProtKB:O75886 | Human | PMID:32814053 |
| Molecular Function | GO:0005515 | protein binding | CCT5 | IPI | UniProtKB:O75925 | Human | PMID:32814053 |
| Molecular Function | GO:0005515 | protein binding | CCT5 | IPI | UniProtKB:O95630 | Human | PMID:32814053 |
| Molecular Function | GO:0005515 | protein binding | CCT5 | IPI | UniProtKB:O95817 | Human | PMID:32814053 |
| Molecular Function | GO:0005515 | protein binding | CCT5 | IPI | UniProtKB:P42858 | Human | PMID:32814053 |
| Molecular Function | GO:0005515 | protein binding | CCT5 | IPI | UniProtKB:P45880 | Human | PMID:32814053 |
| Molecular Function | GO:0005515 | protein binding | CCT5 | IPI | UniProtKB:P49639 | Human | PMID:32814053 |
| Molecular Function | GO:0005515 | protein binding | CCT5 | IPI | UniProtKB:P52790 | Human | PMID:32814053 |
| Molecular Function | GO:0005515 | protein binding | CCT5 | IPI | UniProtKB:P54253 | Human | PMID:32814053 |
| Molecular Function | GO:0005515 | protein binding | CCT5 | IPI | UniProtKB:Q14457 | Human | PMID:32814053 |
| Molecular Function | GO:0005515 | protein binding | CCT5 | IPI | UniProtKB:Q14525 | Human | PMID:32814053 |
| Molecular Function | GO:0005515 | protein binding | CCT5 | IPI | UniProtKB:Q1L5Z9 | Human | PMID:32814053 |
| Molecular Function | GO:0005515 | protein binding | CCT5 | IPI | UniProtKB:Q68G74 | Human | PMID:32814053 |
| Molecular Function | GO:0005515 | protein binding | CCT5 | IPI | UniProtKB:Q6NXG1 | Human | PMID:32814053 |
| Molecular Function | GO:0005515 | protein binding | CCT5 | IPI | UniProtKB:Q6ZR37 | Human | PMID:32814053 |
| Molecular Function | GO:0005515 | protein binding | CCT5 | IPI | UniProtKB:Q96B02 | Human | PMID:32814053 |
| Molecular Function | GO:0005515 | protein binding | CCT5 | IPI | UniProtKB:Q96LB9 | Human | PMID:32814053 |
| Molecular Function | GO:0005515 | protein binding | CCT5 | IPI | UniProtKB:Q96N77-2 | Human | PMID:32814053 |
| Molecular Function | GO:0005515 | protein binding | CCT5 | IPI | UniProtKB:Q99932-2 | Human | PMID:32814053 |
| Molecular Function | GO:0005515 | protein binding | CCT5 | IPI | UniProtKB:Q9H0F5-2 | Human | PMID:32814053 |
| Molecular Function | GO:0005515 | protein binding | CCT5 | IPI | UniProtKB:Q9H9Q2 | Human | PMID:32814053 |
| Molecular Function | GO:0005515 | protein binding | CCT5 | IPI | UniProtKB:Q9NP61 | Human | PMID:32814053 |
| Molecular Function | GO:0005515 | protein binding | CCT5 | IPI | UniProtKB:Q9NTN9-3 | Human | PMID:32814053 |
| Molecular Function | GO:0005515 | protein binding | CCT5 | IPI | UniProtKB:Q9NXC2 | Human | PMID:32814053 |
| Molecular Function | GO:0005515 | protein binding | CCT5 | IPI | UniProtKB:Q9UGJ1-2 | Human | PMID:32814053 |
| Molecular Function | GO:0005515 | protein binding | CCT5 | IPI | UniProtKB:Q9UKC9 | Human | PMID:32814053 |
| Molecular Function | GO:0005515 | protein binding | CCT5 | IPI | UniProtKB:Q9UNS2 | Human | PMID:32814053 |
| Molecular Function | GO:0005515 | protein binding | CCT5 | IPI | UniProtKB:Q9Y238 | Human | PMID:33144677 |
| Molecular Function | GO:0005515 | protein binding | CCT5 | IPI | UniProtKB:P04637 | Human | PMID:35140242 |
| Molecular Function | GO:0005515 | protein binding | Cct5 | IPI | UniProtKB:Q8R368 | Mouse | MGI:MGI:5544549|PMID:23872636 |
| Molecular Function | GO:0005515 | protein binding | Cct5 | IPI | PR:Q9JMB1 | Mouse | PMID:10747865 |
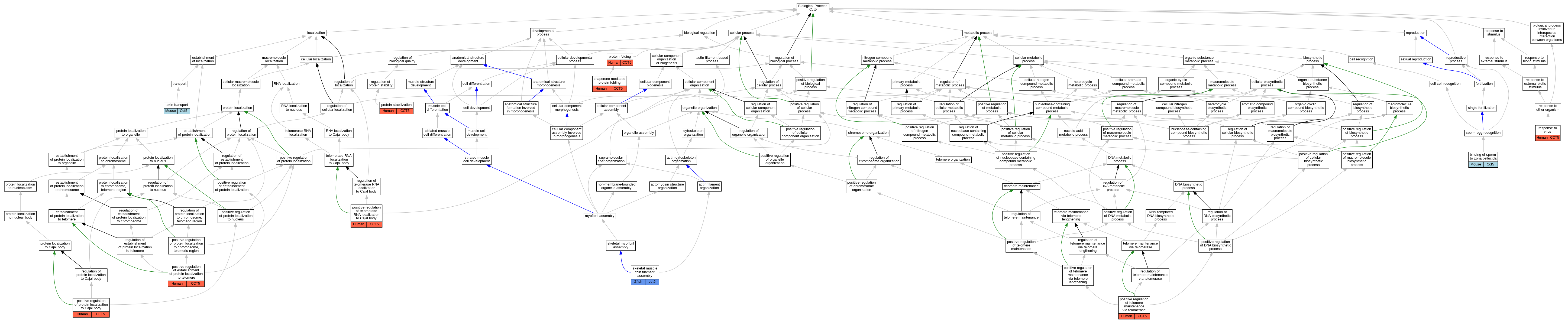
| Molecular Function | GO:0044183 | protein folding chaperone | CCT5 | IDA | Human | PMID:30955883 | |
| Cellular Component | GO:0044297 | cell body | Cct5 | IDA | Mouse | PMID:21880732 | |
| Cellular Component | GO:0005813 | centrosome | CCT5 | IDA | Human | PMID:20080638 | |
| Cellular Component | GO:0005832 | chaperonin-containing T-complex | CCT5 | IPI | Human | PMID:22133715 | |
| Cellular Component | GO:0005832 | chaperonin-containing T-complex | CCT5 | IDA | Human | PMID:23011926 | |
| Cellular Component | GO:0005832 | chaperonin-containing T-complex | CCT5 | IDA | Human | PMID:30955883 | |
| Cellular Component | GO:0005832 | chaperonin-containing T-complex | Cct5 | IDA | Mouse | PMID:7953530 | |
| Cellular Component | GO:0005832 | chaperonin-containing T-complex | Cct5 | IDA | Mouse | PMID:7828721 | |
| Cellular Component | GO:0070062 | extracellular exosome | CCT5 | HDA | Human | PMID:19056867 | |
| Cellular Component | GO:0070062 | extracellular exosome | CCT5 | HDA | Human | PMID:20458337 | |
| Cellular Component | GO:0005874 | microtubule | CCT5 | IDA | Human | PMID:21525035 | |
| Cellular Component | GO:0043209 | myelin sheath | Cct5 | HDA | Mouse | MGI:MGI:3834050|PMID:17634366 | |
| Biological Process | GO:0007339 | binding of sperm to zona pellucida | Cct5 | IDA | Mouse | PMID:21880732 | |
| Biological Process | GO:0061077 | chaperone-mediated protein folding | CCT5 | IDA | Human | PMID:22133715 | |
| Biological Process | GO:1904851 | positive regulation of establishment of protein localization to telomere | CCT5 | IMP | Human | PMID:25467444 | |
| Biological Process | GO:1904871 | positive regulation of protein localization to Cajal body | CCT5 | HMP | Human | PMID:25467444 | |
| Biological Process | GO:1904874 | positive regulation of telomerase RNA localization to Cajal body | CCT5 | HMP | Human | PMID:25467444 | |
| Biological Process | GO:0032212 | positive regulation of telomere maintenance via telomerase | CCT5 | IMP | Human | PMID:25467444 | |
| Biological Process | GO:0006457 | protein folding | CCT5 | IDA | Human | PMID:30955883 | |
| Biological Process | GO:0050821 | protein stabilization | CCT5 | IMP | Human | PMID:25467444 | |
| Biological Process | GO:0009615 | response to virus | CCT5 | IEP | Human | PMID:16548883 | |
| Biological Process | GO:0030240 | skeletal muscle thin filament assembly | cct5 | IMP | ZFIN:ZDB-GENO-180720-1 | Zfish | PMID:29320728 |
| Biological Process | GO:1901998 | toxin transport | Cct5 | IMP | Mouse | PMID:23716698 |
| EXP Inferred from experiment |
| IDA Inferred from direct assay |
| IEP Inferred from expression pattern |
| IGI Inferred from genetic interaction |
| IMP Inferred from mutant phenotype |
| IPI Inferred from physical interaction |
| HTP Inferred from High Throughput Experiment |
| HDA Inferred from High Throughput Direct Assay |
| HMP Inferred from High Throughput Mutant Phenotype |
| HGI Inferred from High Throughput Genetic Interaction |
| HEP Inferred from High Throughput Expression Pattern |
Mouse Genome Database (MGD), Gene Expression Database (GXD), Mouse Models of Human Cancer database (MMHCdb) (formerly Mouse Tumor Biology (MTB)), Gene Ontology (GO) |
||
|
Citing These Resources Funding Information Warranty Disclaimer, Privacy Notice, Licensing, & Copyright Send questions and comments to User Support. |
last database update 12/30/2025 MGI 6.24 |
|
|
|
||