|
Source |
Alliance of Genome Resources |



| Category | ID | Classification term | Gene | Evidence | Inferred from | Organism | Reference |
|---|---|---|---|---|---|---|---|
| Molecular Function | GO:0005515 | protein binding | CCT3 | IPI | UniProtKB:P04049 | Human | PMID:12620389 |
| Molecular Function | GO:0005515 | protein binding | CCT3 | IPI | UniProtKB:Q96M98 | Human | PMID:14532270 |
| Molecular Function | GO:0005515 | protein binding | CCT3 | IPI | UniProtKB:O60232 | Human | PMID:16189514 |
| Molecular Function | GO:0005515 | protein binding | CCT3 | IPI | UniProtKB:Q8TD10 | Human | PMID:25416956 |
| Molecular Function | GO:0005515 | protein binding | CCT3 | IPI | UniProtKB:Q9BUR4 | Human | PMID:25467444 |
| Molecular Function | GO:0005515 | protein binding | CCT3 | IPI | UniProtKB:O75530 | Human | PMID:27705803 |
| Molecular Function | GO:0005515 | protein binding | CCT3 | IPI | UniProtKB:Q13371 | Human | PMID:28514442 |
| Molecular Function | GO:0005515 | protein binding | CCT3 | IPI | UniProtKB:O75530 | Human | PMID:30021884 |
| Molecular Function | GO:0005515 | protein binding | CCT3 | IPI | UniProtKB:P04049 | Human | PMID:31980649 |
| Molecular Function | GO:0005515 | protein binding | CCT3 | IPI | UniProtKB:O15160 | Human | PMID:32296183 |
| Molecular Function | GO:0005515 | protein binding | CCT3 | IPI | UniProtKB:O60232 | Human | PMID:32296183 |
| Molecular Function | GO:0005515 | protein binding | CCT3 | IPI | UniProtKB:O75140-2 | Human | PMID:32296183 |
| Molecular Function | GO:0005515 | protein binding | CCT3 | IPI | UniProtKB:P57678 | Human | PMID:32296183 |
| Molecular Function | GO:0005515 | protein binding | CCT3 | IPI | UniProtKB:Q13371 | Human | PMID:32296183 |
| Molecular Function | GO:0005515 | protein binding | CCT3 | IPI | UniProtKB:Q8TD10 | Human | PMID:32296183 |
| Molecular Function | GO:0005515 | protein binding | CCT3 | IPI | UniProtKB:Q9H832 | Human | PMID:32296183 |
| Molecular Function | GO:0005515 | protein binding | CCT3 | IPI | UniProtKB:Q9Y238 | Human | PMID:33144677 |
| Molecular Function | GO:0005515 | protein binding | Cct3 | IPI | UniProtKB:Q8R368 | Mouse | MGI:MGI:5544549|PMID:23872636 |
| Molecular Function | GO:0005515 | protein binding | Cct3 | IPI | UniProtKB:P04591:PRO_0000038598 | Mouse | MGI:MGI:5688818|PMID:25416944 |
| Molecular Function | GO:0005515 | protein binding | Cct3 | IPI | PR:E9Q9D5 | Mouse | PMID:23055941 |
| Molecular Function | GO:0044183 | protein folding chaperone | CCT3 | IDA | Human | PMID:30955883 | |
| Molecular Function | GO:0003723 | RNA binding | CCT3 | HDA | Human | PMID:22681889 | |
| Cellular Component | GO:0044297 | cell body | Cct3 | IDA | Mouse | PMID:21880732 | |
| Cellular Component | GO:0005832 | chaperonin-containing T-complex | CCT3 | IPI | Human | PMID:22133715 | |
| Cellular Component | GO:0005832 | chaperonin-containing T-complex | CCT3 | IDA | Human | PMID:23011926 | |
| Cellular Component | GO:0005832 | chaperonin-containing T-complex | CCT3 | IDA | Human | PMID:30955883 | |
| Cellular Component | GO:0005832 | chaperonin-containing T-complex | Cct3 | IDA | Mouse | PMID:7953530 | |
| Cellular Component | GO:0005832 | chaperonin-containing T-complex | Cct3 | IDA | Mouse | PMID:7798195 | |
| Cellular Component | GO:0005832 | chaperonin-containing T-complex | Cct3 | IDA | Mouse | PMID:7828721 | |
| Cellular Component | GO:0070062 | extracellular exosome | CCT3 | HDA | Human | PMID:19056867 | |
| Cellular Component | GO:0070062 | extracellular exosome | CCT3 | HDA | Human | PMID:20458337 | |
| Cellular Component | GO:0070062 | extracellular exosome | CCT3 | HDA | Human | PMID:23533145 | |
| Cellular Component | GO:0005874 | microtubule | CCT3 | IDA | Human | PMID:21525035 | |
| Cellular Component | GO:0043209 | myelin sheath | Cct3 | HDA | Mouse | MGI:MGI:3834050|PMID:17634366 | |
| Cellular Component | GO:0002199 | zona pellucida receptor complex | Cct3 | IDA | Mouse | PMID:21880732 | |
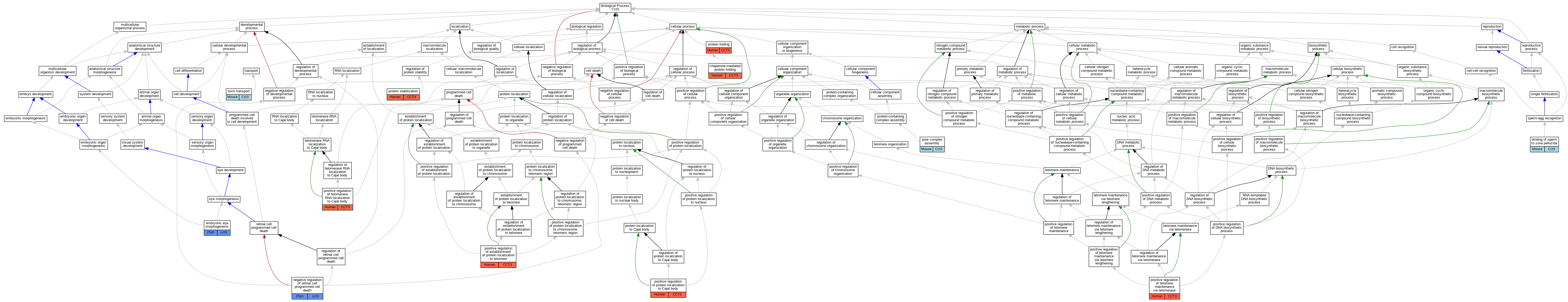
| Biological Process | GO:0007339 | binding of sperm to zona pellucida | Cct3 | IDA | Mouse | PMID:21880732 | |
| Biological Process | GO:0061077 | chaperone-mediated protein folding | CCT3 | IDA | Human | PMID:22133715 | |
| Biological Process | GO:0048048 | embryonic eye morphogenesis | cct3 | IMP | ZFIN:ZDB-GENO-010410-2 | Zfish | PMID:15056614 |
| Biological Process | GO:0046671 | negative regulation of retinal cell programmed cell death | cct3 | IMP | ZFIN:ZDB-GENO-010410-2 | Zfish | PMID:15056614 |
| Biological Process | GO:0046931 | pore complex assembly | Cct3 | IMP | Mouse | PMID:23716698 | |
| Biological Process | GO:1904851 | positive regulation of establishment of protein localization to telomere | CCT3 | IMP | Human | PMID:25467444 | |
| Biological Process | GO:1904871 | positive regulation of protein localization to Cajal body | CCT3 | HMP | Human | PMID:25467444 | |
| Biological Process | GO:1904874 | positive regulation of telomerase RNA localization to Cajal body | CCT3 | HMP | Human | PMID:25467444 | |
| Biological Process | GO:0032212 | positive regulation of telomere maintenance via telomerase | CCT3 | IMP | Human | PMID:25467444 | |
| Biological Process | GO:0006457 | protein folding | CCT3 | IDA | Human | PMID:30955883 | |
| Biological Process | GO:0050821 | protein stabilization | CCT3 | IMP | Human | PMID:25467444 | |
| Biological Process | GO:1901998 | toxin transport | Cct3 | IMP | Mouse | PMID:23716698 |
| EXP Inferred from experiment |
| IDA Inferred from direct assay |
| IEP Inferred from expression pattern |
| IGI Inferred from genetic interaction |
| IMP Inferred from mutant phenotype |
| IPI Inferred from physical interaction |
| HTP Inferred from High Throughput Experiment |
| HDA Inferred from High Throughput Direct Assay |
| HMP Inferred from High Throughput Mutant Phenotype |
| HGI Inferred from High Throughput Genetic Interaction |
| HEP Inferred from High Throughput Expression Pattern |
Mouse Genome Database (MGD), Gene Expression Database (GXD), Mouse Models of Human Cancer database (MMHCdb) (formerly Mouse Tumor Biology (MTB)), Gene Ontology (GO) |
||
|
Citing These Resources Funding Information Warranty Disclaimer, Privacy Notice, Licensing, & Copyright Send questions and comments to User Support. |
last database update 04/14/2026 MGI 6.24 |
|
|
|
||