|
Source |
Alliance of Genome Resources |



| Category | ID | Classification term | Gene | Evidence | Inferred from | Organism | Reference |
|---|---|---|---|---|---|---|---|
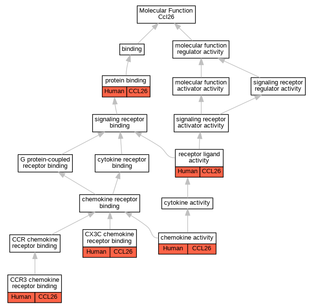
| Molecular Function | GO:0031728 | CCR3 chemokine receptor binding | CCL26 | IDA | Human | PMID:11425309 | |
| Molecular Function | GO:0008009 | chemokine activity | CCL26 | IDA | Human | PMID:10373330 | |
| Molecular Function | GO:0031737 | CX3C chemokine receptor binding | CCL26 | IDA | Human | PMID:20974991 | |
| Molecular Function | GO:0005515 | protein binding | CCL26 | IPI | UniProtKB:O00585 | Human | PMID:28381538 |
| Molecular Function | GO:0005515 | protein binding | CCL26 | IPI | UniProtKB:O14625 | Human | PMID:28381538 |
| Molecular Function | GO:0005515 | protein binding | CCL26 | IPI | UniProtKB:O95715 | Human | PMID:28381538 |
| Molecular Function | GO:0005515 | protein binding | CCL26 | IPI | UniProtKB:P02776 | Human | PMID:28381538 |
| Molecular Function | GO:0005515 | protein binding | CCL26 | IPI | UniProtKB:P02778 | Human | PMID:28381538 |
| Molecular Function | GO:0005515 | protein binding | CCL26 | IPI | UniProtKB:P13501 | Human | PMID:28381538 |
| Molecular Function | GO:0005515 | protein binding | CCL26 | IPI | UniProtKB:P47992 | Human | PMID:28381538 |
| Molecular Function | GO:0005515 | protein binding | CCL26 | IPI | UniProtKB:P48061 | Human | PMID:28381538 |
| Molecular Function | GO:0005515 | protein binding | CCL26 | IPI | UniProtKB:Q07325 | Human | PMID:28381538 |
| Molecular Function | GO:0005515 | protein binding | CCL26 | IPI | UniProtKB:Q92583 | Human | PMID:28381538 |
| Molecular Function | GO:0005515 | protein binding | CCL26 | IPI | UniProtKB:Q99616 | Human | PMID:28381538 |
| Molecular Function | GO:0005515 | protein binding | CCL26 | IPI | UniProtKB:Q9NRJ3 | Human | PMID:28381538 |
| Molecular Function | GO:0005515 | protein binding | CCL26 | IPI | UniProtKB:P26367 | Human | PMID:32296183 |
| Molecular Function | GO:0005515 | protein binding | CCL26 | IPI | UniProtKB:Q5BVD1 | Human | PMID:32296183 |
| Molecular Function | GO:0048018 | receptor ligand activity | CCL26 | IDA | Human | PMID:11425309 | |
| Cellular Component | GO:0005615 | extracellular space | CCL26 | IDA | Human | PMID:10373330 | |
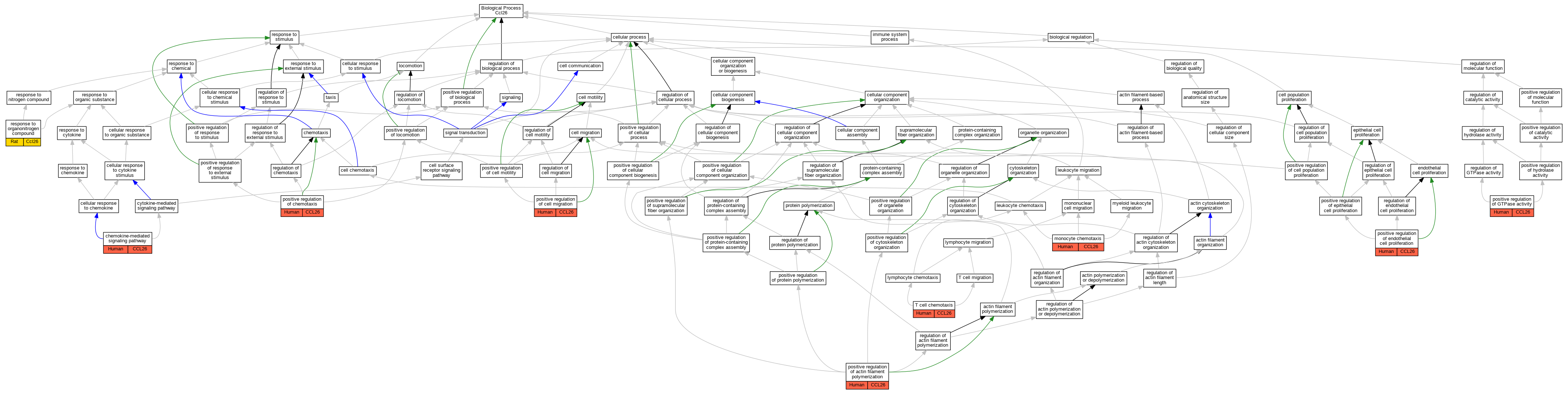
| Biological Process | GO:0070098 | chemokine-mediated signaling pathway | CCL26 | IDA | Human | PMID:10373330 | |
| Biological Process | GO:0002548 | monocyte chemotaxis | CCL26 | IDA | Human | PMID:10373330 | |
| Biological Process | GO:0030838 | positive regulation of actin filament polymerization | CCL26 | IDA | Human | PMID:19525930 | |
| Biological Process | GO:0030335 | positive regulation of cell migration | CCL26 | IDA | Human | PMID:19525930 | |
| Biological Process | GO:0050921 | positive regulation of chemotaxis | CCL26 | IDA | Human | PMID:10373330 | |
| Biological Process | GO:0001938 | positive regulation of endothelial cell proliferation | CCL26 | IDA | Human | PMID:19525930 | |
| Biological Process | GO:0043547 | positive regulation of GTPase activity | CCL26 | IDA | Human | PMID:19525930 | |
| Biological Process | GO:0010243 | response to organonitrogen compound | Ccl26 | IEP | Rat | PMID:25399816|RGD:11087575 | |
| Biological Process | GO:0010818 | T cell chemotaxis | CCL26 | IDA | Human | PMID:10373330 |
| EXP Inferred from experiment |
| IDA Inferred from direct assay |
| IEP Inferred from expression pattern |
| IGI Inferred from genetic interaction |
| IMP Inferred from mutant phenotype |
| IPI Inferred from physical interaction |
| HTP Inferred from High Throughput Experiment |
| HDA Inferred from High Throughput Direct Assay |
| HMP Inferred from High Throughput Mutant Phenotype |
| HGI Inferred from High Throughput Genetic Interaction |
| HEP Inferred from High Throughput Expression Pattern |
Mouse Genome Database (MGD), Gene Expression Database (GXD), Mouse Models of Human Cancer database (MMHCdb) (formerly Mouse Tumor Biology (MTB)), Gene Ontology (GO) |
||
|
Citing These Resources Funding Information Warranty Disclaimer, Privacy Notice, Licensing, & Copyright Send questions and comments to User Support. |
last database update 10/07/2025 MGI 6.24 |
|
|
|
||