|
Source |
Alliance of Genome Resources |



| Category | ID | Classification term | Gene | Evidence | Inferred from | Organism | Reference |
|---|---|---|---|---|---|---|---|
| Molecular Function | GO:0005515 | protein binding | CCDC57 | IPI | UniProtKB:G3V1X1 | Human | PMID:25416956 |
| Molecular Function | GO:0005515 | protein binding | CCDC57 | IPI | UniProtKB:O75604 | Human | PMID:25416956 |
| Molecular Function | GO:0005515 | protein binding | CCDC57 | IPI | UniProtKB:P18615 | Human | PMID:25416956 |
| Molecular Function | GO:0005515 | protein binding | CCDC57 | IPI | UniProtKB:P29972 | Human | PMID:25416956 |
| Molecular Function | GO:0005515 | protein binding | CCDC57 | IPI | UniProtKB:P35236 | Human | PMID:25416956 |
| Molecular Function | GO:0005515 | protein binding | CCDC57 | IPI | UniProtKB:P40617 | Human | PMID:25416956 |
| Molecular Function | GO:0005515 | protein binding | CCDC57 | IPI | UniProtKB:P55081 | Human | PMID:25416956 |
| Molecular Function | GO:0005515 | protein binding | CCDC57 | IPI | UniProtKB:P69905 | Human | PMID:25416956 |
| Molecular Function | GO:0005515 | protein binding | CCDC57 | IPI | UniProtKB:P79522 | Human | PMID:25416956 |
| Molecular Function | GO:0005515 | protein binding | CCDC57 | IPI | UniProtKB:Q08117 | Human | PMID:25416956 |
| Molecular Function | GO:0005515 | protein binding | CCDC57 | IPI | UniProtKB:Q08E77 | Human | PMID:25416956 |
| Molecular Function | GO:0005515 | protein binding | CCDC57 | IPI | UniProtKB:Q14980 | Human | PMID:25416956 |
| Molecular Function | GO:0005515 | protein binding | CCDC57 | IPI | UniProtKB:Q2TBE0 | Human | PMID:25416956 |
| Molecular Function | GO:0005515 | protein binding | CCDC57 | IPI | UniProtKB:Q3B820 | Human | PMID:25416956 |
| Molecular Function | GO:0005515 | protein binding | CCDC57 | IPI | UniProtKB:Q3SY00 | Human | PMID:25416956 |
| Molecular Function | GO:0005515 | protein binding | CCDC57 | IPI | UniProtKB:Q6NYC8 | Human | PMID:25416956 |
| Molecular Function | GO:0005515 | protein binding | CCDC57 | IPI | UniProtKB:Q6XQN6-2 | Human | PMID:25416956 |
| Molecular Function | GO:0005515 | protein binding | CCDC57 | IPI | UniProtKB:Q86Y33 | Human | PMID:25416956 |
| Molecular Function | GO:0005515 | protein binding | CCDC57 | IPI | UniProtKB:Q86YD7 | Human | PMID:25416956 |
| Molecular Function | GO:0005515 | protein binding | CCDC57 | IPI | UniProtKB:Q8IYX8-2 | Human | PMID:25416956 |
| Molecular Function | GO:0005515 | protein binding | CCDC57 | IPI | UniProtKB:Q8N5A5 | Human | PMID:25416956 |
| Molecular Function | GO:0005515 | protein binding | CCDC57 | IPI | UniProtKB:Q8NEY8 | Human | PMID:25416956 |
| Molecular Function | GO:0005515 | protein binding | CCDC57 | IPI | UniProtKB:Q8TAU3 | Human | PMID:25416956 |
| Molecular Function | GO:0005515 | protein binding | CCDC57 | IPI | UniProtKB:Q8TBN0 | Human | PMID:25416956 |
| Molecular Function | GO:0005515 | protein binding | CCDC57 | IPI | UniProtKB:Q8WWY3 | Human | PMID:25416956 |
| Molecular Function | GO:0005515 | protein binding | CCDC57 | IPI | UniProtKB:Q92917 | Human | PMID:25416956 |
| Molecular Function | GO:0005515 | protein binding | CCDC57 | IPI | UniProtKB:Q96BZ8 | Human | PMID:25416956 |
| Molecular Function | GO:0005515 | protein binding | CCDC57 | IPI | UniProtKB:Q96CS2 | Human | PMID:25416956 |
| Molecular Function | GO:0005515 | protein binding | CCDC57 | IPI | UniProtKB:Q96FQ7 | Human | PMID:25416956 |
| Molecular Function | GO:0005515 | protein binding | CCDC57 | IPI | UniProtKB:Q96HB5-4 | Human | PMID:25416956 |
| Molecular Function | GO:0005515 | protein binding | CCDC57 | IPI | UniProtKB:Q96HH0 | Human | PMID:25416956 |
| Molecular Function | GO:0005515 | protein binding | CCDC57 | IPI | UniProtKB:Q96NC0 | Human | PMID:25416956 |
| Molecular Function | GO:0005515 | protein binding | CCDC57 | IPI | UniProtKB:Q96QH2 | Human | PMID:25416956 |
| Molecular Function | GO:0005515 | protein binding | CCDC57 | IPI | UniProtKB:Q9HC52 | Human | PMID:25416956 |
| Molecular Function | GO:0005515 | protein binding | CCDC57 | IPI | UniProtKB:Q9NU19 | Human | PMID:25416956 |
| Molecular Function | GO:0005515 | protein binding | CCDC57 | IPI | UniProtKB:Q9NV29 | Human | PMID:25416956 |
| Molecular Function | GO:0005515 | protein binding | CCDC57 | IPI | UniProtKB:Q9Y247 | Human | PMID:25416956 |
| Molecular Function | GO:0005515 | protein binding | CCDC57 | IPI | UniProtKB:Q9Y4E8 | Human | PMID:25416956 |
| Molecular Function | GO:0005515 | protein binding | CCDC57 | IPI | UniProtKB:Q96MT8 | Human | PMID:32402286 |
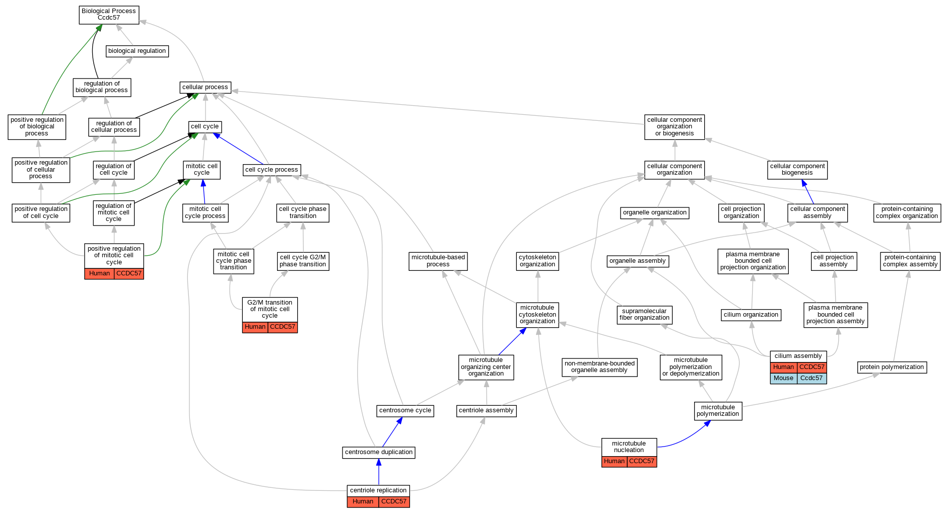
| Cellular Component | GO:0034451 | centriolar satellite | CCDC57 | IDA | Human | PMID:32402286 | |
| Cellular Component | GO:0005814 | centriole | CCDC57 | IDA | Human | PMID:32402286 | |
| Cellular Component | GO:0005813 | centrosome | CCDC57 | IDA | Human | PMID:32402286 | |
| Cellular Component | GO:0005876 | spindle microtubule | CCDC57 | IDA | Human | PMID:32402286 | |
| Biological Process | GO:0007099 | centriole replication | CCDC57 | IDA | Human | PMID:32402286 | |
| Biological Process | GO:0060271 | cilium assembly | CCDC57 | IDA | Human | PMID:32402286 | |
| Biological Process | GO:0060271 | cilium assembly | Ccdc57 | IMP | Mouse | MGI:MGI:6467706|PMID:32402286 | |
| Biological Process | GO:0000086 | G2/M transition of mitotic cell cycle | CCDC57 | IDA | Human | PMID:32402286 | |
| Biological Process | GO:0007020 | microtubule nucleation | CCDC57 | IDA | Human | PMID:32402286 | |
| Biological Process | GO:0045931 | positive regulation of mitotic cell cycle | CCDC57 | IDA | Human | PMID:32402286 |
| EXP Inferred from experiment |
| IDA Inferred from direct assay |
| IEP Inferred from expression pattern |
| IGI Inferred from genetic interaction |
| IMP Inferred from mutant phenotype |
| IPI Inferred from physical interaction |
| HTP Inferred from High Throughput Experiment |
| HDA Inferred from High Throughput Direct Assay |
| HMP Inferred from High Throughput Mutant Phenotype |
| HGI Inferred from High Throughput Genetic Interaction |
| HEP Inferred from High Throughput Expression Pattern |
Mouse Genome Database (MGD), Gene Expression Database (GXD), Mouse Models of Human Cancer database (MMHCdb) (formerly Mouse Tumor Biology (MTB)), Gene Ontology (GO) |
||
|
Citing These Resources Funding Information Warranty Disclaimer, Privacy Notice, Licensing, & Copyright Send questions and comments to User Support. |
last database update 12/30/2025 MGI 6.24 |
|
|
|
||