|
Source |
Alliance of Genome Resources |



| Category | ID | Classification term | Gene | Evidence | Inferred from | Organism | Reference |
|---|---|---|---|---|---|---|---|
| Molecular Function | GO:0005515 | protein binding | CBFA2T2 | IPI | UniProtKB:Q99750 | Human | PMID:16189514 |
| Molecular Function | GO:0005515 | protein binding | CBFA2T2 | IPI | UniProtKB:Q99750 | Human | PMID:19060904 |
| Molecular Function | GO:0005515 | protein binding | CBFA2T2 | IPI | UniProtKB:Q9GZV8 | Human | PMID:20211142 |
| Molecular Function | GO:0005515 | protein binding | CBFA2T2 | IPI | UniProtKB:Q99750 | Human | PMID:21516116 |
| Molecular Function | GO:0005515 | protein binding | CBFA2T2 | IPI | UniProtKB:P17987 | Human | PMID:25416956 |
| Molecular Function | GO:0005515 | protein binding | CBFA2T2 | IPI | UniProtKB:Q9GZV8 | Human | PMID:25416956 |
| Molecular Function | GO:0005515 | protein binding | CBFA2T2 | IPI | UniProtKB:Q9P0J1 | Human | PMID:25416956 |
| Molecular Function | GO:0005515 | protein binding | CBFA2T2 | IPI | UniProtKB:Q9GZV8 | Human | PMID:27281218 |
| Molecular Function | GO:0005515 | protein binding | Cbfa2t2 | IPI | UniProtKB:P22091 | Mouse | MGI:MGI:5508258|PMID:16407974 |
| Molecular Function | GO:0005515 | protein binding | Cbfa2t2 | IPI | PR:Q60974 | Mouse | PMID:16227606 |
| Molecular Function | GO:0005515 | protein binding | Cbfa2t2 | IPI | PR:P15806 | Mouse | PMID:19799863 |
| Molecular Function | GO:0005515 | protein binding | Cbfa2t2 | IPI | PR:Q60520 | Mouse | PMID:16227606 |
| Molecular Function | GO:0005515 | protein binding | Cbfa2t2 | IPI | PR:O88895 | Mouse | PMID:16227606 |
| Molecular Function | GO:0005515 | protein binding | Cbfa2t2 | IPI | PR:P22091 | Mouse | PMID:19799863 |
| Molecular Function | GO:0005515 | protein binding | Cbfa2t2 | IPI | PR:O54972 | Mouse | PMID:19799863 |
| Molecular Function | GO:0003714 | transcription corepressor activity | CBFA2T2 | IDA | Human | PMID:19026687 | |
| Molecular Function | GO:0003714 | transcription corepressor activity | Cbfa2t2 | IDA | Mouse | PMID:16227606 | |
| Cellular Component | GO:0005634 | nucleus | CBFA2T2 | IDA | Human | PMID:19026687 | |
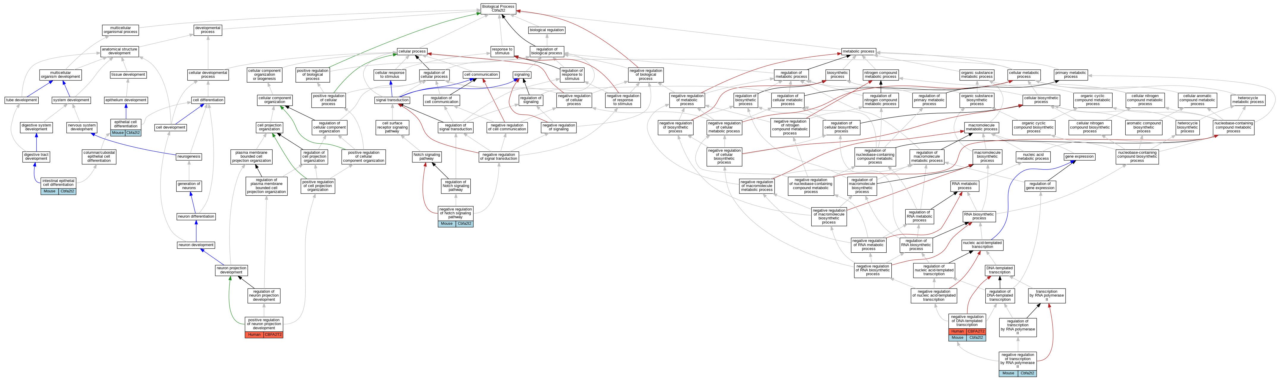
| Biological Process | GO:0030855 | epithelial cell differentiation | Cbfa2t2 | IMP | MGI:MGI:3607923 | Mouse | PMID:16227606 |
| Biological Process | GO:0060575 | intestinal epithelial cell differentiation | Cbfa2t2 | IMP | Mouse | MGI:MGI:5629454|PMID:25398765 | |
| Biological Process | GO:0045892 | negative regulation of DNA-templated transcription | CBFA2T2 | IDA | Human | PMID:23251453 | |
| Biological Process | GO:0045892 | negative regulation of DNA-templated transcription | Cbfa2t2 | IDA | Mouse | PMID:16227606 | |
| Biological Process | GO:0045746 | negative regulation of Notch signaling pathway | Cbfa2t2 | IMP | Mouse | MGI:MGI:5629454|PMID:25398765 | |
| Biological Process | GO:0000122 | negative regulation of transcription by RNA polymerase II | Cbfa2t2 | IGI | MGI:MGI:98510 | Mouse | PMID:19799863 |
| Biological Process | GO:0000122 | negative regulation of transcription by RNA polymerase II | Cbfa2t2 | IGI | MGI:MGI:1338013 | Mouse | PMID:19799863 |
| Biological Process | GO:0000122 | negative regulation of transcription by RNA polymerase II | Cbfa2t2 | IGI | MGI:MGI:98480 | Mouse | PMID:19799863 |
| Biological Process | GO:0010976 | positive regulation of neuron projection development | CBFA2T2 | IDA | Human | PMID:19026687 |
| EXP Inferred from experiment |
| IDA Inferred from direct assay |
| IEP Inferred from expression pattern |
| IGI Inferred from genetic interaction |
| IMP Inferred from mutant phenotype |
| IPI Inferred from physical interaction |
| HTP Inferred from High Throughput Experiment |
| HDA Inferred from High Throughput Direct Assay |
| HMP Inferred from High Throughput Mutant Phenotype |
| HGI Inferred from High Throughput Genetic Interaction |
| HEP Inferred from High Throughput Expression Pattern |
Mouse Genome Database (MGD), Gene Expression Database (GXD), Mouse Models of Human Cancer database (MMHCdb) (formerly Mouse Tumor Biology (MTB)), Gene Ontology (GO) |
||
|
Citing These Resources Funding Information Warranty Disclaimer, Privacy Notice, Licensing, & Copyright Send questions and comments to User Support. |
last database update 09/30/2025 MGI 6.24 |
|
|
|
||